Estudios e Investigaciones
Adoption of e-learning technology in China's higher education: insights from teachers' perspectives
Adopción del aprendizaje en línea en la educación superior de China: la perspectiva de los docentes
Adoption of e-learning technology in China's higher education: insights from teachers' perspectives
RIED-Revista Iberoamericana de Educación a Distancia, vol. 28, núm. 2, pp. 325-352, 2025
Asociación Iberoamericana de Educación Superior a Distancia

How to cite: Ma, C., Ijaz, F., Fareed, M., & Laeeq, H. (2025). Adoption of e-learning technology in China's higher education: insights from teachers' perspectives [Adopción del aprendizaje en línea
en la educación superior de China: la perspectiva de los docentes]. RIED-Revista
Iberoamericana de Educación a Distancia, 28(2), 325-352. https://doi.org/10.5944/ried.28.2.43514
Abstract: The higher education system has been subject to great change in the post-COVID-19 era globally. Developments in science and technology, especially in the field of information, communication and technology (ICT) have a massive influence on the higher education system. Technology in education has garnered importance and research on e-learning has become necessary to explore this new cutting edge of education. This study examines the factors affecting the adoption of e-learning within the higher education system of China. The study applied the structured survey approach to collect data from 280 faculty members of various public institutions to assess how these factors impact the integration of e-learning technologies in China. Public institute teachers are considered as they have high financial distress, anxiety and depression compared to private teachers leading to a lack of online facilities, compatibility issues and self-efficacy. The study findings revealed that a lack of ICT infrastructure and technical support, combined with a lack of e-learning knowledge among educators, are significant barriers to the effective implementation of e-learning in the higher education system of China. Social influence, perceived usefulness and ease of use also play crucial roles in shaping intent towards e-learning adoption. This study provides insights for policymakers and educational administrators seeking to enhance e-learning environments and overcome the challenges faced in the higher education sector in China.
Keywords: e-learning, higher education institutions, UTAUT, TAM, China.
Resumen: El sistema de educación superior ha experimentado profundos cambios a nivel global en la era post-COVID-19. Los avances en ciencia y tecnología, especialmente en las TIC, han ejercido una influencia considerable en este ámbito. La tecnología educativa ha cobrado relevancia, y la investigación sobre el aprendizaje en línea es esencial para explorar esta nueva frontera. Este estudio analiza los factores que influyen en la adopción del aprendizaje en línea en la educación superior de China. Se utilizó una encuesta estructurada para recopilar datos de 280 docentes de diversas instituciones públicas, con el fin de evaluar el impacto de estos factores en la integración de tecnologías de aprendizaje en línea. Se consideraron los docentes de instituciones públicas, ya que presentan mayores niveles de angustia financiera, ansiedad y depresión en comparación con los de instituciones privadas, lo que limita el acceso a recursos en línea, genera problemas de compatibilidad y afecta la autoeficacia. Los hallazgos revelaron que la falta de infraestructura TIC y apoyo técnico, junto con una formación limitada en aprendizaje en línea, representan barreras clave para su implementación. Además, la influencia social, la utilidad percibida y la facilidad de uso desempeñan un papel crucial en la intención de adopción. Este estudio ofrece información valiosa para los responsables de políticas y administradores educativos que buscan fortalecer los entornos de aprendizaje en línea y superar los desafíos del sector de educación superior en China.
Palabras clave: aprendizaje en línea, instituciones de educación superior, UTAUT, TAM, China.
INTRODUCTION
In the digital age, e-learning modes of education delivery have emerged as a crucial component of higher education institutions, enabling institutions to expand their offerings and reach a broader demographic of learners (Gupta & Gupta, 2020). Most higher education institutions have recently insisted on the Information, Communication and Technology (ICT) appropriate use in the teaching process to offset the scarcity of resources and satisfy a demand for education (Khaldi et al., 2023). As a result, the best way for students and instructors to advance their professional development and knowledge is for higher education institutions to adopt an e-learning system (Milićević et al., 2021).
China, being a leader in technological advancements, has seen a steady increase in the use of e-learning systems in its public higher education institutions (McConnell, 2018). E-learning is planned to ease and improvise the teaching processes at the lowest cost feasible (Osadcha et al., 2021). The Chinese government has made strategic investments in digital education technology, and public institutions are gradually adopting these systems to increase the quality of learning and teaching processes. E-learning not only improves the efficiency of delivering educational content but also ensures accessibility, flexibility, and student engagement (Chang & Fang, 2020).
Many researchers (Ouadoud et al., 2021; Janelli, 2018; Ennouamani & Mahani, 2017; Lee et al., 2009) from various angles present definitions of e-learning. Shee and Wang (2008) ascertain that e-learning is the combination of different electronic devices (say laptops, computers email, internet, intranet, and web) to provide education or training to learners in the arena of e-learning. Turnbull et al. (2021) state that e-learning is a mode of digital technology to deliver educational content, engage students, and manage the learning process. It is the real-time provision of education and training over the Internet to an end-user device ( Lee et al., 2009). With e-learning, students can receive instruction or training at any time and from any location. It is applicable either within or outside of the classroom and can be instructor-led or student-led ( Baig et al., 2022).
This study considers the usage and/or use of ICT tools, such as education-oriented software, computers, and the Internet at higher education institutions. Numerous studies have examined the benefits of e-learning in higher education, including flexibility in learning (Al Rawashdeh et al., 2021; Salamat et al., 2018), cost-effectiveness (Sandars, 2021), and enhanced student engagement (Serrano et al., 2019). E-learning systems allow institutions to overcome geographical barriers, making education more accessible to a diverse range of learners (Al-Fraihat et al., 2020). In the context of Chinese higher education, the e-learning systems adoption has been driven by the need to accommodate an increasing student population and the push for digital innovation in education (Wang et al., 2018).
Previously, the education system was instructor-centered but has now become student-centered. Despite these efforts, several challenges do exist to hinder the fully-fledged adaptation of e-learning technology in the higher education system ( Wang et al., 2018). These include insufficient technological infrastructure (Turnbull et al., 2021; Birch & Burnett, 2009; Surry & Ensminger, 2006), faculty training (Islam et al., 2015), technical and managerial support (Fan & Yi, 2012), computer and e-learning knowledge among facilitators (Chatti & Hadoussa, 2021), cultural attitudes (Kanuka, 2008), social influence (Chang & Fang, 2020), and the preparedness of teachers and students to embrace digital learning environments ( Fan & Yi, 2012). This study aims to investigate the factors affecting the adoption of e-learning systems in public higher education institutions in China.
Despite the heavy investment made in the infrastructure of e-learning, along with the growing interest in digital education, China has not yet reached the full capacity to adopt e-learning systems at higher learning institutions (Wu, 2024). As stated by Madni et al. (2022) and Yakubu and Dasuki (2019), the success of e-learning systems depends not only on technological infrastructure but also on whether faculty and students are prepared and acceptive, adequate training is provided, perceived usefulness, ease of use, and overall support of institutional structures for digital transformation. This study aims to bridge this gap by understanding the factors that hinder or facilitate e-learning systems adoption by Chinese public higher education institutions. The study attempts to explore all factors affecting the implementation of e-learning in higher educational institutes in China.
The study is intended to investigate the factors influencing the adoption of e-learning systems in public higher education institutions in China. The specific objectives are:
The factors that influence the adoption of e-learning are discussed, and recommendations are made to maximize adoption and usage and use the full potential of the e-learning technology. The study is significant in several ways. First, this study yields valuable insights to policymakers and educational leaders in improving digital learning infrastructure and strategies in public institutions based on the factors that influence the adoption of e-learning systems. The study also highlights the technological challenges faced by institutions and provides recommendations for enhancing the technological infrastructure required for successful e-learning adoption. Further, the study findings help government bodies and educational policymakers to develop more effective e-learning policies, ensuring alignment with the specific needs of public higher education institutions in China. For public higher learning institutions, this research offers practical solutions to overcome barriers to e-learning adoption, thereby improving the quality of education and student learning outcomes.
LITERATURE REVIEW
E-learning is a mode of education delivery that provides a learning environment and facilitates students to study at their place and time via interactive dashboards which support video-audio communication and live chats for the virtual classroom and interaction with the instructor (Andrews & Haythomthwaite, 2007). Bsharat et al. (2023) said that e-learning is the latest means of learning via the Internet which provides a virtual classroom environment for interaction between students and instructors. It can also be defined as a learning medium which is completely web-based, consuming local area networks and digital technologies (Becker et al., 2012). However, the success of e-learning systems depends on technological infrastructure, readiness and attitudes of faculty and students, perceived usefulness, social influence, ease of use and the overall institutional support for digital transformation (Yakubu & Dasuki, 2019).
Inadequate ICT infrastructure, including unreliable internet connectivity, insufficient hardware and software, and limited access to technological tools, has been identified as a major barrier to the adoption of e-learning (Nchunge et al., 2013). Huang and Liu (2024) argued that proper technological infrastructure is the secret element for successful e-learning systems. Inadequate internet connectivity, absence of digital devices and old software all result in useless utilization of the e-learning technology (Semlambo et al., 2022). According to Moore and Fodrey (2018), the lack of necessary digital infrastructure makes institutions fail to provide an appropriate learning environment to students who wish to partake in e-learning. This is mainly prominent in China, as China has disparities in both urban and rural settings concerning its educational institutions (Wang et al., 2018).
Alhabeeb and Rowley (2018) highlighted that a lack of managerial commitment and technical expertise can severely hinder the effectiveness of e-learning systems. Jiang et al. (2022) found that inadequate managerial support, coupled with a lack of training in technical skills for both educators and administrative staff, impedes the implementation process of e-learning in Chinese universities. Furthermore, financial challenges for institutions also hinder the adoption of e-learning facilities ( Levine & Sun, 2002). These include the cost of support training courses, funds for technical support staff and to provide sufficient resources to support developing and maintaining the equipment (Fan & Yi, 2012). Many institutions underestimate the adoption of the latest technology as they miscalculate the cost needed to switch to new technology ( MacKeogh & Fox, 2009). Without appropriate guidance, faculty members may find it puzzling to integrate e-learning into their teaching methodologies, resulting in suboptimal outcomes (Alqahtani & Rajkhan, 2020).
Assareh and Bidokht (2011) ascertain that a lack of familiarity with digital teaching methodologies and limited computer literacy among faculty members can significantly slow the adoption of e-learning. Nawaz (2013) stated that the swift growth and development in the field of e-learning has created a wide range of e-learning courses in various academic institutions, which is a big challenge for students and tutors at different levels of experience in academics. It is also required by instructors and students to be computer literate and must possess a basic knowledge of the web, to be able to use e-learning software and tools. In the context of China’s higher education, Jin et al. (2021) found that faculty members who lack training in e-learning technologies are often resistant to its adoption, as they perceive it as more difficult and time-consuming compared to traditional face-to-face teaching methods. Consequently, insufficient knowledge among facilitators not only affects the implementation but also the quality of e-learning programs (Callinan, 2020).
Social influence, or the impact that peers, superiors, and the academic community have on a person's decision to adopt new technology, is a significant factor in e-learning implementation (Fishbein & Ajzen, 1977). In China, the hierarchical nature of higher education institutions means that decisions regarding technology adoption are often influenced by senior management and colleagues (Duan et al., 2010). According to Al-Ammari and Hamad (2008), faculty members embrace the technology if their colleagues and the institution's leaders embrace e-learning. Therefore, by influence, there is an ability to have an innovative culture whereby collective endorsement of e-learning may provoke the adoption of it. Yakubu and Dasuki (2019) confirmed that students' attitudes and perceptions toward e-learning systems have contributed extensively to their readiness to engage with the electronic learning interface. For instance, the exchange for physical contact interaction may develop Chinese culture against the e-learning system acceptance.
The perceived usefulness of e-learning is the extent to which teachers and pupils believe that using e-learning systems will enhance their academic performance (Siron et al., 2020). This concept, rooted in the Technology Acceptance Model (TAM), has been widely studied in educational technology literature Rahmi et al., 2018). In Chinese higher education, Chatti and Hadoussa (2021) found perceived usefulness one of the top predictors of the adoption of e-learning. The success of e-learning systems relies heavily on the readiness of faculty members to integrate technology into their teaching practices (Daneji et al., 2019). A study by Zhong et al. (2019) indicated that faculty members and students should embrace and internalize e-learning only if they believe that e-learning can offer flexibility, improve learning outcomes, and provide proper ease of access to educational resources.
It is the degree to which individuals believe that using an e-learning system will be free from effort (Venkatesh & Davis, 1996). In the context of e-learning adoption in China, perceived ease of use is crucial, as educators may be hesitant to implement systems they perceive as complex or difficult to navigate. Aguti et al. (2013) highlighted that the instructor must consider all the shortcomings which a student could face while preparing and outlining the online course. Also, the language and content of the course must be easy to understand for the students so that they can understand the lecture easily. Mensah et al. (2022) suggested that in Chinese higher education, if faculty members and students find e-learning technology user-friendly, with minimal technical challenges, their willingness to adopt such systems increases significantly. Conversely, complicated interfaces and a lack of clear instructions can discourage usage, thereby inhibiting widespread adoption (Rahmi et al., 2018).
Research hypothesis
Based on the above literature, the following research hypotheses are formulated.
THEORETICAL FRAMEWORKS
Technology acceptance model (TAM)
The TAM model, developed by Davis (1989), states that perceived ease of use and perceived usefulness are key determinants of user acceptance of technology. In the context of e-learning, if educators and students perceive that e-learning will enhance academic performance (usefulness) and that it is easy to use without excessive effort (ease of use), they are more likely to implement and adopt these technologies.
Unified theory of acceptance and use of technology (UTAUT)
Similarly, Venkatesh et al. (2003) UTAUT model extends the TAM framework by including additional factors such as facilitating conditions, social influence, and user intentions. The model is highly relevant to understanding how social influence (the effect of peers and supervisors), the presence of managerial and technical support (facilitating conditions), and perceived ease of use (effort expectancy) contribute to the adoption of e-learning.
Diffusion of innovations (DOI) theory
DOI explains how new technologies spread through cultures and social systems (Wejnert, 2002). In the context of e-learning, DOI suggests that the lack of ICT infrastructure and facilitator knowledge (complexity) can slow adoption, while social influence and managerial support (observability and trialability) can accelerate it. These models provide a strong foundation for examining how individual perceptions shape e-learning adoption in Chinese higher education.
Based on these theoretical frameworks, we came up with the research model of the current study which is presented below in Figure 1.

METHODOLOGY
Research design
This study adopts a quantitative research approach. A cross-sectional survey design is used to collect data from faculty members from various public universities across China.
Population and sampling
The study population consists of faculty members teaching in public higher education institutions in China. There are over 1500 public universities in China1. A convenience sampling technique is used to gather data from different public universities, ensuring representation from various regions and disciplines. In this study, the convenience sampling is used due to its practicality, efficiency and the ability to gather data from a diverse yet accessible sample. Since faculty members in Chinese public higher institutions may be difficult to reach (Li & Xue, 2021) through random sampling due to the vast geographical spread and the large number of institutions, thereby convenience sampling allows researchers to collect data from participants who are readily accessible, such as those within their professional networks or those who are willing to participate. The sample size of 280 is determined using statistical power analysis to ensure the results are generalizable to the larger population and based on the survey samples of similar studies. Etikan et al. (2016) ascertain that sufficient power to detect meaningful effects and help compensate for some of the limitations of convenience sampling by ensuring that the sample size is adequate for the analysis. Public institute teachers are considered for the study as they have high financial distress, anxiety and depression compared to private sector teachers leading to a lack of online facilities, compatibility issues and self-efficacy.
Data collection
A questionnaire was used to collect data from the target sample. It was designed based on the factors identified in the literature review, including lack of ICT infrastructure, managerial and technical support, e-learning and computer knowledge among facilitators, social influence, perceived usefulness and ease of use (see Table 1). The questionnaires were distributed electronically through email and university portals. Participants were asked to respond to questions on their experiences with e-learning systems, their perceptions of the technology, and the challenges they face in adopting e-learning technology. The study variables are as follows:
| Sr. | Variables | Sources |
| 1 | Lack of ICT infrastructure | Huang & Liu (2024); Fan & Yi (2012) |
| 2 | Lack of managerial and technical support | Semlambo et al. (2022) |
| 3 | Lack of computer knowledge | Semlambo et al. (2022); Fan & Yi (2012) |
| 4 | Social influence | Mashhour & Saleh (2010) |
| 5 | Perceived usefulness | Chatti & Hadoussa (2021) |
| 6 | Perceived ease of use | Mensah et al. (2022) |
| 7 | Adoption of e-learning | Chatti & Hadoussa (2021) |
Data analysis
The study employed Smart PLS software for data analysis. Descriptive statistics, correlation analysis and PLS-SEM were used to analyze the data. Furthermore, a pilot study was conducted with a small sample of participants from the target population to ensure the survey instrument's validity and reliability. The feedback from the pilot study was used to refine the questionnaire and improve its clarity and coherence.
Ethical Considerations. The study adheres to ethical guidelines for conducting research, including obtaining informed consent from participants, ensuring the confidentiality and anonymity of their responses.
RESULTS
Descriptive statistics
Table 2 provides the descriptive statistics of the variables. The mean values for all variables exceed 4 on the scale, with perceived usefulness having the highest mean (4.76), suggesting that respondents view e-learning as highly useful. The standard deviations for all variables are relatively low, ranging from -3.0 to +3.0, indicating that responses are concentrated around the mean with limited variability (Sandler, 2021). Additionally, the negative skewness observed in all variables suggests that the distributions are left-skewed, meaning respondents tend to rate these aspects above average, reflecting favourable attitudes toward the factors examined. The kurtosis values, which range from 1.02 to 2.68, indicate that some variables exhibit a leptokurtic distribution, with more clustering around the mean and fewer extreme values, further reinforcing the consistency in responses.
| Variables | Mean | Std. Dev. | Skewness | Kurtosis |
| Lack of ICT Infrastructure | 4.27 | 1.12 | -1.19 | 2.41 |
| Lack of Managerial and Technical Support | 4.16 | 1.08 | -1.37 | 2.68 |
| Lack of Computer Knowledge | 4.23 | 1.03 | -0.82 | 1.02 |
| Social Influence | 4.14 | 1.11 | -1.09 | 1.42 |
| Perceived Usefulness | 4.76 | 1.02 | -1.25 | 2.59 |
| Perceived Ease of Use | 4.37 | 1.01 | -0.782 | 1.11 |
Normality test
The Kolmogorov-Smirnov and Shapiro-Wilk tests are used to assess the normality of the data. In both tests, a p-value (Sig.) less than 0.05 indicates that the data significantly deviates from a normal distribution. From Table 3, all variables have p-values of 0.000 in both the Kolmogorov-Smirnov and Shapiro-Wilk tests. This means that for all the variables, the test results indicate a significant departure from normality. Hence, it is concluded that the data for all variables do not follow a normal distribution, which may have implications for the selection of statistical methods, therefore non-parametric tests, that is, PLS-SEM are used.
| Variables | Kolmogorov-Smirnovaa | Shapiro-Wilk | ||||
| Statistic | df | Sig. | Statistic | df | Sig. | |
| Lack of ICT Infrastructure | .145 | 273 | .000 | .876 | 273 | .000 |
| Managerial and Technical Support | .134 | 273 | .000 | .903 | 273 | .000 |
| Lack of Computer Knowledge | .177 | 273 | .000 | .901 | 273 | .000 |
| Social Influence | .241 | 273 | .000 | .895 | 273 | .000 |
| Perceived Usefulness | .149 | 273 | .000 | .921 | 273 | .000 |
| Perceived Ease of Use | .133 | 273 | .000 | .923 | 273 | .000 |
| Adoption of E-learning | .208 | 273 | .000 | .897 | 273 | .000 |
Reliability analysis
Cronbach's Alpha measures internal consistency, with values above 0.7 generally considered acceptable (Kline, 2023). Raykov and Grayson (2003) argued that composite reliability (CR) provides a more nuanced assessment of reliability, also aiming for values above 0.7. Table 4 presents the reliability statistics of all constructs or scales. All scales have CR values above 0.7 demonstrating acceptable to excellent reliability, hence supporting the robustness of the measurement instruments used in this study.
| Sr. | Scale |
No. of Items |
Cronbach's Alpha |
CR |
| 1 | Lack of ICT Infrastructure | 5 | 0.782 | 0.848 |
| 2 | Lack of Managerial and Technical Support | 4 | 0.859 | 0.898 |
| 3 | Lack of Computer Knowledge | 6 | 0.923 | 0.939 |
| 4 | Social Influence | 2 | 0.635 | 0.844 |
| 5 | Perceived Usefulness | 4 | 0.703 | 0.817 |
| 6 | Perceived Ease of Use | 4 | 0.870 | 0.911 |
| 7 | Adoption of e-learning | 5 | 0.830 | 0.881 |
Discriminant validity
The discriminant validity provides insight into the distinctiveness of each construct in relation to others, assessed using the Fornell-Larcker criterion, where the square root of the Average Variance Extracted (AVE) is compared to the correlations between constructs. In Table 5, the diagonal values (bolded, though not shown here) represent “the square root of AVE for each construct, which should be higher than the inter-construct correlations in the corresponding rows and columns to confirm discriminant validity”. The discriminant validity is confirmed for all constructs, as the square root of the AVE for each construct is higher than its corresponding inter-construct correlations, indicating that each construct is uniquely measured and does not overlap excessively with others in the model.
| ECK | ICT | AEL | MTS | PUF | PEU | INF | AVE | |
| Lack of E-learning and Computer Knowledge (ECK) | 0.849 | 0.721 | ||||||
| Lack of ICT Infrastructure (ICT) | 0.698 | 0.726 | 0.528 | |||||
| Adoption of e-learning (AEL) | 0.573 | 0.548 | 0.773 | 0.597 | ||||
| Lack of Managerial and Technical Support (MTS) | -0.079 | 0.305 | -0.262 | 0.830 | 0.688 | |||
| Perceived Usefulness (PUF) | 0.425 | 0.581 | 0.605 | 0.467 | 0.727 | 0.528 | ||
| Perceived Ease of Use (PEU) | 0.442 | 0.200 | 0.427 | -0.296 | 0.112 | 0.848 | 0.719 | |
| Social Influence (INF) | 0.166 | 0.441 | 0.437 | 0.284 | 0.411 | 0.167 | 0.854 | 0.730 |
Factor loadings
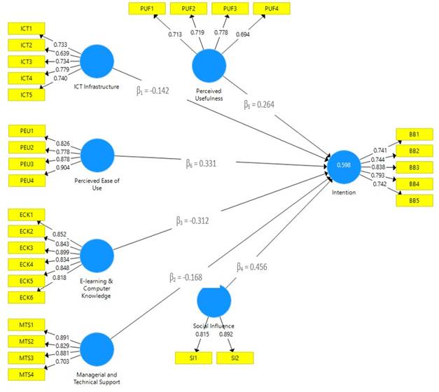
The factor loadings represent the correlation between each observed variable (indicator) and its corresponding latent construct (factor), showing how well the observed variables explain the underlying construct. Generally, loadings above 0.6 are considered acceptable, as they indicate that the observed variable strongly correlates with its latent factor. Table 6 and Figure 2 indicate that all variables/construct items have factor loadings above 0.6, hence supporting the validity of the measurement model and confirming that the indicators are reliable for capturing the intended constructs.
| Scale | Factors | ||||||
| 1 | 2 | 3 | 4 | 5 | 6 | 7 | |
| E-learning and Computer Knowledge | 0.852 | ||||||
| 0.843 | |||||||
| 0.899 | |||||||
| 0.834 | |||||||
| 0.848 | |||||||
| 0.818 | |||||||
| ICT Infrastructure | 0.733 | ||||||
| 0.639 | |||||||
| 0.734 | |||||||
| 0.779 | |||||||
| 0.740 | |||||||
| Managerial and Technical Support | 0.891 | ||||||
| 0.829 | |||||||
| 0.881 | |||||||
| 0.703 | |||||||
| Perceived Usefulness | 0.713 | ||||||
| 0.719 | |||||||
| 0.778 | |||||||
| 0.694 | |||||||
| Perceived Ease of Use | 0.826 | ||||||
| 0.778 | |||||||
| 0.878 | |||||||
| 0.904 | |||||||
| Social Influence | 0.815 | ||||||
| 0.892 | |||||||
| Adoption of E-learning | 0.741 | ||||||
| 0.744 | |||||||
| 0.838 | |||||||
| 0.793 | |||||||
| 0.742 | |||||||
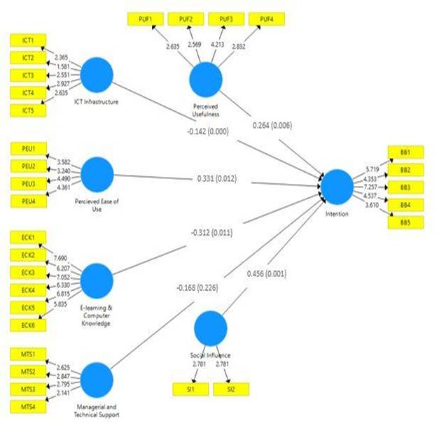
Hypothesis testing
The study findings, as presented in Table 7 and shown in Figure 3, reveal that several factors significantly influence AEL, with social influence (INF), perceived usefulness (PUF), and perceived ease of use (PEU) demonstrating positive relationships, as indicated by coefficients of 0.456, 0.264, and 0.331, respectively. These findings suggest that INF, along with higher PUF and PEU, are critical determinants that facilitate the adoption of e-learning initiatives. Conversely, the analysis indicates that lack of ICT infrastructure (ICT), and lack of e-learning content knowledge (ECK) have negative impacts on AEL, with coefficients of -0.142 and -0.312, respectively. While ICT was found to significantly influence AEL (p < 0.01), the negative relationship suggests that reliance on ICT may inadvertently hinder adoption due to potential over-complexity or inadequate user support. Furthermore, lack of managerial and technical support (MTS) did not significantly affect AEL (p = 0.226), indicating a need for further exploration of how managerial training might be better aligned with e-learning strategies.
| Sr. | Variables | Coefficient | Std. Error | t-stats | p-values | Decision |
| H1 | ICT > AEL | -0.142 | 0.069 | -2.058 | 0.000*** | Supported |
| H2 | MTS > AEL | -0.168 | 0.139 | -1.212 | 0.226 | Not supported |
| H3 | ECK > AEL | -0.312 | 0.122 | -2.548 | 0.011** | Supported |
| H4 | INF > AEL | 0.456 | 0.121 | 3.768 | 0.001*** | Supported |
| H5 | PUF > AEL | 0.264 | 0.122 | 2.164 | 0.006*** | Supported |
| H6 | PEU > AEL | 0.331 | 0.131 | 2.523 | 0.012** | Supported |


DISCUSSION
Hypothesis 1
The negative coefficient and significant p-value suggest that lack of ICT infrastructure has a statistically significant influence on the adoption of e-learning technology. It means that enhancing ICT infrastructure positively increases the intention to implement e-learning systems. This finding is consistent with previous research, which asserts that overly complex or poorly supported technological environments can frustrate users, thus acting as impediments to adopting new technologies (Alharbi & Drew, 2014). Chuang et al. (2016) suggest that inadequate infrastructure in terms of ICT impacts the learning experience as well as the engagement of learners. The challenge faced during the adaptation process of new technologies can easily pose a challenge; thus, there is a strong emphasis on good support systems and training facilities that should relieve adverse effects.
Hypothesis 2
The lack of managerial and technical support (MTS) hypothesis was not supported (p = 0.226), suggesting that managerial and technical support may not be adequately required for the implementation of e-learning technology in China's higher education system. This is inconsistent with the findings of Hwang and Chang (2011), who observe that, after all, institutional support can effectively make a difference in user engagement in an e-learning environment. However, this aligns with studies indicating that managerial support often lacks a focus on integrating technology into management practices ( Culnan, 2016). Further research is needed to explore how managerial training can be tailored to support e-learning initiatives effectively.
Hypothesis 3
The significant negative coefficient of -0.312 (p = 0.011) for lack of e-learning content knowledge (ECK) indicates that a higher level of lack of ECK may negatively affect AEL. This finding contrasts with existing literature that typically emphasizes the importance of content knowledge in promoting successful e-learning outcomes (Ertmer & Ottenbreit-Leftwich, 2010). Al-Azawei et al. (2016) also hypothesize that the more a user knows of his knowledge about the system, the more liable he would be to get engaged with positive intentions. The negative relationship observed here may suggest that an overemphasis on content knowledge, without addressing pedagogical strategies, can detract from effective e-learning implementation.
Hypothesis 4
Social influence (INF) demonstrated a positive and significant relationship with AEL (coefficient = 0.456, p < 0.01), corroborating findings from Ajzen's Theory of Planned Behavior (1991) and more recent studies by Rogers (2019), which emphasize the role of social factors in technology adoption. This supports numerous studies that highlight the critical role of social influence or subjective norms in facilitating e-learning (Bakia et al., 2012). Effective infrastructure is vital for providing the necessary resources and tools that enhance the overall learning experience. The positive relationship suggests that encouragement from peers and social networks can significantly enhance users' intentions to participate in e-learning.
Hypothesis 5
The positive coefficient of 0.264 (p = 0.006) for perceived usefulness (PUF) confirms existing literature that underscores the importance of perceived usefulness in technology adoption models, such as TAM. When users believe that e-learning technology provides valuable resources and improves their learning experience, they are more likely to engage with them. Several studies, including those of Venkatesh and Davis (2000), highlighted the perceived usefulness in the users' adoption and behavioural intention towards the use of information technologies. The findings of this study confirmed that users are likely to adopt e-learning if they believe that it will help them realize better learning outcomes.
Hypothesis 6
The perceived ease of use (PEU) showed a significant positive relationship with AEL (coefficient = 0.331, p = 0.012). This finding aligns with the TAM literature, suggesting that ease of use is crucial for promoting user engagement and satisfaction with e-learning systems (Venkatesh & Davis, 2000). It suggests that when users find a system easy to use, they are more likely to adopt it. The positive relationship between perceived ease of use and intention in this study underscores the importance of designing user-friendly e-learning modes of education delivery to encourage user engagement which leads to significantly enhanced adoption rates.
CONCLUSION
This study discusses the multi-factor influence of adoption and how these factors interplay with one another, based on the conceptual framework of TAM and UTAUT. While user perceptions, in particular, perceived usefulness and ease of use, were the most significant positive determining factors that are in line with developed literature, adverse effects of ICT dependency and e-learning content know-how suggest that an appropriate approach to the introduction of e-learning is in need. Moreover, the lack of managerial training systems supports them once again to undergo proper and customized training programs that integrate technological competencies into managerial practices. These results explain why the technological, managerial, and pedagogical elements need to be integrated to make the adoption of e-learning successful, for it enhances educational experiences and outcomes. On this note, the focus given in research on user-centred design and social contacts within a learning environment will be helpful to stakeholders to enhance user intentions, which may likewise improve the effectiveness and adoption of e-learning processes. Further research in these areas will continue as the educational technology landscape continues to evolve, so one is assured that the findings are relevant and actionable.
Theoretical implications
This research contributes to a growing body of literature on the adoption of e-learning by providing a comprehensive analysis of the factors affecting the adoption of e-learning technologies in the higher education system of China. The study expands the contemporary understanding of technology acceptance models, especially in the context of higher education, which highlights the importance of ICT infrastructure, technical support, and educator knowledge in shaping e-learning adoption. The findings support the significance of social influence, perceived usefulness, and ease of use, making new contributions to these constructs and how they can potentially affect faculty attitudes and behavioural intention toward the adoption of e-learning tools. The work contributes to filling the gap in bringing forward technology adoption theories and applications within educational environments and, therefore, provides a framework for future studies of similar contexts.
Practical implications
From a practical perspective, the findings offer valuable insights for policymakers, educational administrators, and institutions looking to enhance the e-learning experience in China’s higher education system. Addressing the identified barriers—such as the lack of ICT infrastructure, insufficient technical support, and inadequate e-learning knowledge among faculty members—can improve the integration and effectiveness of e-learning platforms. Educational institutions may also focus on professional development programs to boost educators’ confidence in using e-learning technologies. Additionally, fostering positive social influence and emphasizing the perceived usefulness and ease of use of e-learning systems can help increase adoption rates.
The study provides actionable recommendations, such as prioritizing resource allocation, enhancing stakeholder training, and leveraging technology to address implementation challenges. These insights aim to bridge the gap between theoretical findings and real-world applications, adding value to the study.
Limitations and future directions
This study is limited by its reliance on self-reported data from faculty members of public institutions in China which may limit the generalizability of the findings to private institutions or other countries with different educational structures. Future studies can address such limitations by having a more diversified sample and employing longitudinal methods for the observation of change in the adoption of e-learning over time. Future studies can apply stratified or random sampling that would increase their representativeness and generalization. Qualitative data through interviews or focus groups could also contribute to a much deeper understanding about the experiences of teachers in overcoming the challenges facing e-learning. These strategies enhance the rigor in the study but also provide clarity on how such research can improve the adoption process of e-learning in higher education institutions.
REFERENCES
Aguti, B., Walters, R., & Wills, G. (2013). A framework for evaluating the effectiveness of blended e-learning within universities. In Society for Information Technology & Teacher Education International Conference (pp. 1982-1987). Association for the Advancement of Computing in Education (AACE).
Al Rawashdeh, A. Z., Mohammed, E. Y., Al Arab, A. R., Alara, M., & Al-Rawashdeh, B. (2021). Advantages and disadvantages of using e-learning in university education: Analyzing students' perspectives. Electronic Journal of E-learning, 19(3), 107-117. https://doi.org/10.34190/ejel.19.3.2168
Al-Ammari, J., & Hamad, S. (2008, April). Factors influencing the adoption of e-learning at UOB. In 2nd International Conference and Exhibition for Zain E-learning Center (pp. 28-30). University of Bahrain.
Al-Azawei, A., Parslow, P., & Lundqvist, K. (2016). Barriers and opportunities of e-learning implementation in Iraq: A case of public universities. The International Review of Research in Open and Distributed Learning, 17(5). https://doi.org/10.19173/irrodl.v17i5.2501
Al-Fraihat, D., Joy, M., & Sinclair, J. (2020). Evaluating E-learning systems success: An empirical study. Computers in Human Behavior, 102, 67-86. https://doi.org/10.1016/j.chb.2019.08.004
Alhabeeb, A., & Rowley, J. (2018). E-learning critical success factors: Comparing perspectives from academic staff and students. Computers & Education, 127, 1-12. https://doi.org/10.1016/j.compedu.2018.08.007
Alharbi, A., & Drew, S. (2014). Factors influencing the adoption of e-learning systems in Saudi Arabia. International Journal of Education and Information Technologies, 8(3), 135-141.
Alqahtani, A. Y., & Rajkhan, A. A. (2020). E-learning critical success factors during the covid-19 pandemic: A comprehensive analysis of e-learning managerial perspectives. Education Sciences, 10(9), 216. https://doi.org/10.3390/educsci10090216
Andrews, R., & Haythornthwaite, C. (2007). Introduction to e-learning research. The SAGE handbook of e-learning research, 10(9781848607859), n1. https://doi.org/10.4135/9781848607859.n1
Assareh, A., & Bidokht, M. H. (2011). Barriers to e-teaching and e-learning. Procedia Computer Science, 3, 791-795. https://doi.org/10.1016/j.procs.2010.12.129
Baig, M. I., Shuib, L., & Yadegaridehkordi, E. (2022). E-learning adoption in higher education: A review. Information Development, 38(4), 570-588. https://doi.org/10.1177/02666669211008224
Bakia, M., Shear, L., Toyama, Y., & Lasseter, A. (2012). Understanding the impacts of technology on education. U.S. Department of Education, Office of Educational Technology.
Becker, K., Fleming, J., & Keijsers, W. (2012). E‐learning: ageing workforce versus technology‐savvy generation. Education + Training, 54(5), 385-400. https://doi.org/10.1108/00400911211244687
Birch, D., & Burnett, B. (2009). Bringing academics on board: Encouraging institution-wide diffusion of e-learning environments. Australasian Journal of Educational Technology, 25(1). https://doi.org/10.14742/ajet.1184
Bsharat, T. R., Behak, F., & Ismail, I. A. (2023). A guide to e-learning: When the entire world was caught in the center of a storm, technology played a critical role. In Implementing Rapid E-Learning Through Interactive Materials Development (pp. 1-10). IGI Global. https://doi.org/10.4018/978-1-6684-4940-0.ch001
Callinan, J. (2020). Barriers and facilitators to e-learning in palliative care. International Journal of Palliative Nursing, 26(8), 394-402. https://doi.org/10.12968/ijpn.2020.26.8.394
Chang, C. L., & Fang, M. (2020, June). E-Learning and online instructions of higher education during the 2019 novel coronavirus diseases (COVID-19) epidemic. Journal of Physics: Conference Series, 1574(1), p. 012166. IOP Publishing. https://doi.org/10.1088/1742-6596/1574/1/012166
Chatti, H., & Hadoussa, S. (2021). Factors affecting the adoption of e-learning technology by students during the COVID-19 quarantine period: The application of the UTAUT model. Engineering, Technology & Applied Science Research, 11(2), 6993-7000. https://doi.org/10.48084/etasr.3985
Chuang, M. Y., Chen, C. J., & Lin, M. J. J. (2016). The impact of social capital on competitive advantage: The mediating effects of collective learning and absorptive capacity. Management Decision, 54(6), 1443-1463. https://doi.org/10.1108/MD-11-2015-0485
Culnan, M. J. (2016). Information Systems Research: Current Status and Future Directions. Journal of Management Information Systems, 33(4), 928-949.
Daneji, A. A., Ayub, A. F. M., & Khambari, M. N. M. (2019). The effects of perceived usefulness, confirmation and satisfaction on continuance intention in using massive open online course (MOOC). Knowledge Management & E-Learning, 11(2), 201-214. https://doi.org/10.34105/j.kmel.2019.11.010
Davis, F. D. (1989). Perceived Usefulness, Perceived Ease of Use, and User Acceptance of Information Technology. MIS Quarterly, 13(3), 319-340. https://doi.org/10.2307/249008
Duan, Y., He, Q., Feng, W., Li, D., & Fu, Z. (2010). A study on e-learning take-up intention from an innovation adoption perspective: A case in China. Computers & Education, 55(1), 237-246. https://doi.org/10.1016/j.compedu.2010.01.009
Ennouamani, S., & Mahani, Z. (2017, December). An overview of adaptive e-learning systems. In 2017 Eighth International Conference on Intelligent Computing and Information Systems (ICICIS) (pp. 342-347). IEEE. https://doi.org/10.1109/INTELCIS.2017.8260060
Ertmer, P. A., & Ottenbreit-Leftwich, A. T. (2010). Teachers' beliefs and technology integration practices: A developmental approach. Technology, Pedagogy and Education, 19(3), 319-336.
Etikan, I., Musa, S. A., & Alkassim, R. S. (2016). Comparison of convenience sampling and purposive sampling. American Journal of Theoretical and Applied Statistics, 5(1), 1-4. https://doi.org/10.11648/j.ajtas.20160501.11
Fan, W., & Yi, S. (2012). Barriers to E-learning adoption in China's traditional higher education institutions: An exploratory study at the institutional level. In Proceedings of the IADIS International Conference e-Learning. IADIS Press.
Fishbein, M., & Ajzen, I. (1977). Belief, attitude, intention, and behaviour: An introduction to theory and research. Addison-Wesley
Gupta, S. B., & Gupta, M. (2020). Technology and E-learning in higher education. Technology, 29(4), 1320-1325.
Huang, H., & Liu, G. (2024). Evaluating students' behavioral intention and system usability of augmented reality-aided distance design learning during the COVID-19 pandemic. Universal Access in the Information Society, 23(3), 1217-1231. https://doi.org/10.1007/s10209-022-00920-9
Hwang, G. J., & Chang, H. F. (2011). A formative assessment-based mobile learning approach to improving the learning attitudes and achievements of students. Computers & Education, 56(4), 1023-1031. https://doi.org/10.1016/j.compedu.2010.12.002
Islam, N., Beer, M., & Slack, F. (2015). E-learning challenges faced by academics in higher education. Journal of Education and Training Studies, 3(5), 102-112. https://doi.org/10.11114/jets.v3i5.947
Janelli, M. (2018). E-learning in theory, practice, and research. Education Issues, 4(eng), 81-98. https://doi.org/10.17323/1814-9545-2018-4-81-98
Jiang, H., Islam, A. A., Gu, X., Spector, J. M., & Chen, S. (2022). Technology-enabled e-learning platforms in Chinese higher education during the pandemic age of COVID-19. Sage Open, 12(2), 21582440221095085. https://doi.org/10.1177/21582440221095085
Jin, Y. Q., Lin, C. L., Zhao, Q., Yu, S. W., & Su, Y. S. (2021). A study on traditional teaching method transferring to E-learning under the COVID-19 pandemic: From Chinese students' perspectives. Frontiers in Psychology, 12, 632787. https://doi.org/10.3389/fpsyg.2021.632787
Kanuka, H. (2008). Understanding e-learning technologies-in-practice. In T. Anderson (Ed.), The theory and practice of online learning (2ª ed., pp. 91-118). Athabasca University Press. https://doi.org/10.15215/aupress/9781897425084.006
Khaldi, A., Bouzidi, R., & Nader, F. (2023). Gamification of e-learning in higher education: a systematic literature review. Smart Learning Environments, 10(1), 10. https://doi.org/10.1186/s40561-023-00227-z
Kline, R. B. (2023). Principles and practice of structural equation modelling. Guilford Publications.
Lee, B. C., Yoon, J. O., & Lee, I. (2009). Learners' acceptance of e-learning in South Korea: Theories and results. Computers & Education, 53(4), 1320-1329. https://doi.org/10.1016/j.compedu.2009.06.014
Levine, A., & Sun, J. C. (2002). Barriers to Distance Education. American Council on Education, EDUCAUSE.
Li, J., & Xue, E. (2021). Mapping the education policy of foreign faculty for creating world-class universities in China: Advantage, conflict, and ambiguity. Educational Philosophy and Theory, 53(14), 1454-1463. https://doi.org/10.1080/00131857.2020.1863213
MacKeogh, K., & Fox, S. (2009). Strategies for Embedding e Learning in Traditional Universities: Drivers and Barriers. Electronic Journal of E-learning, 7(2), pp147-154.
Madni, S. H. H., Ali, J., Husnain, H. A., Masum, M. H., Mustafa, S., Shuja, J., Maray, M., & Hosseini, S. (2022). Factors influencing the adoption of IoT for E-learning in higher educational institutes in developing countries. Frontiers in Psychology, 13, 915596. https://doi.org/10.3389/fpsyg.2022.915596
Mashhour, A., & Saleh, Z. (2010). Evaluating E-learning in Jordanian institutions: why is it lagging? Quarterly Review of Distance Education, 11(4), 269.
McConnell, D. (2018). E-learning in Chinese higher education: the view from inside. Higher Education, 75(6), 1031-1045. https://doi.org/10.1007/s10734-017-0183-4
Mensah, I. K., Zeng, G., Luo, C., Lu, M., & Xiao, Z. W. (2022). Exploring the E-Learning Adoption Intentions of College Students Amidst the COVID-19 Epidemic Outbreak in China. Sage Open, 12(2), 21582440221086629. https://doi.org/10.1177/21582440221086629
Milićević, V., Denić, N., Milićević, Z., Arsić, L., Spasić-Stojković, M., Petković, D., Stojanović, J., Krkic, M., Sokolov Milovančević, N., & Jovanović, A. (2021). E-learning perspectives in higher education institutions. Technological Forecasting and Social Change, 166, 120618. https://doi.org/10.1016/j.techfore.2021.120618
Moore, R. L., & Fodrey, B. P. (2018). Distance education and technology infrastructure: Strategies and opportunities. Leading and managing e-learning: What the e-learning leader needs to know, 87-100. https://doi.org/10.1007/978-3-319-61780-0_7
Nawaz, A. (2013). Using e-learning as a tool for 'education for all' in developing states. International Journal of Science and Technology Education Research, 4(3), 38-46.
Nchunge, D. M., Sakwa, M., & Mwangi, W. (2013). Assessment of ICT infrastructure on ICT adoption in educational institutions: a descriptive survey of secondary schools in Kiambu county Kenya. Journal of Computer Science & Information Technology, 1(1), 32-45.
Osadcha, K. P., Osadchyi, V. V., & Spirin, O. (2021). Current state and development trends of e-learning in China. Information Technologies and Learning Tools, 85(5), 208-227. https://doi.org/10.33407/itlt.v85i5.4399
Ouadoud, M., Rida, N., & Chafiq, T. (2021). Overview of E-learning Platforms for Teaching and Learning. International Journal of Recent Contributions from Engineering, Science & IT (iJES), 9(1), 50-70. https://doi.org/10.3991/ijes.v9i1.21111
Rahmi, B. A. K. I., Birgoren, B., & Aktepe, A. (2018). A meta-analysis of factors affecting perceived usefulness and perceived ease of use in the adoption of e-learning systems. Turkish Online Journal of Distance Education, 19(4), 4-42. https://doi.org/10.17718/tojde.471649
Raykov, T., & Grayson, D. (2003). A test for change of composite reliability in scale development. Multivariate Behavioral Research, 38(2), 143-159. https://doi.org/10.1207/S15327906MBR3802_1
Rogers, M. S. (2019, November). Creating an Effective e-Learning Culture: The Pedagogical Variation Model (PVM) for Online Learning and Teaching. In eLearn: World Conference on EdTech (pp. 337-347). Association for the Advancement of Computing in Education (AACE).
Salamat, L., Ahmad, G., Bakht, M. I., & Saifi, I. L. (2018). Effects of e-learning on students' academic learning at the university level. Asian Innovative Journal of Social Sciences and Humanities, 2(2).
Sandars, J. (2021). Cost-effective e-learning in medical education. In Cost-effectiveness in medical education (pp. 40-47). CRC Press. https://doi.org/10.1201/9780429091285-6
Sandler, A. (2021). Against Standard Deviation as a Quality Control Maxim in Anthropometry. Econ Journal Watch, 18(1).
Semlambo, A. A., Sengati, F., & Angalia, B. (2022). Factors affecting the adoption of e-learning systems in public higher learning institutions in Tanzania: A Case of Institute of Accountancy Arusha (IAA). Journal of Computer and Communications, 10(9), 113-126. https://doi.org/10.4236/jcc.2022.109008
Serrano, D. R., Dea‐Ayuela, M. A., Gonzalez‐Burgos, E., Serrano‐Gil, A., & Lalatsa, A. (2019). Technology‐enhanced learning in higher education: How to enhance student engagement through blended learning. European Journal of Education, 54(2), 273-286. https://doi.org/10.1111/ejed.12330
Shee, D. Y., & Wang, Y. S. (2008). Multi-criteria evaluation of the web-based e-learning system: A methodology based on learner satisfaction and its applications. Computers & Education, 50(3), 894-905. https://doi.org/10.1016/j.compedu.2006.09.005
Siron, Y., Wibowo, A., & Narmaditya, B. S. (2020). Factors affecting the adoption of e-learning in Indonesia: Lesson from Covid-19. JOTSE: Journal of Technology and Science Education, 10(2), 282-295. https://doi.org/10.3926/jotse.1025
Surry, D. W., & Ensminger, D. C. (2006). Facilitating the Use of Web-Based Learning by Higher Education Faculty. Online Submission.
Turnbull, D., Chugh, R., & Luck, J. (2021). Transitioning to E-Learning during the COVID-19 pandemic: How have Higher Education Institutions responded to the challenge? Education and Information Technologies, 26(5), 6401-6419. https://doi.org/10.1007/s10639-021-10633-w
Venkatesh, V., & Davis, F. D. (1996). A model of the antecedents of perceived ease of use: Development and test. Decision Sciences, 27(3), 451-481. https://doi.org/10.1111/j.1540-5915.1996.tb01822.x
Venkatesh, V., & Davis, F. D. (2000). A theoretical extension of the Technology Acceptance Model: Four longitudinal field studies. Management Science, 46(2), 186-204. https://doi.org/10.1287/mnsc.46.2.186.11926
Venkatesh, V., Morris, M. G., Davis, G. B., & Davis, F. D. (2003). User acceptance of information technology: Toward a unified view. MIS Quarterly, 425-478. https://doi.org/10.2307/30036540
Wang, Y., Liu, X., & Zhang, Z. (2018). An overview of e-learning in China: History, challenges and opportunities. Research in Comparative and International Education, 13(1), 195-210. https://doi.org/10.1177/1745499918763421
Wejnert, B. (2002). Integrating models of diffusion of innovations: A conceptual framework. Annual Review of Sociology, 28(1), 297-326. https://doi.org/10.1146/annurev.soc.28.110601.141051
Wu, J. (2024). E-learning management systems in higher education: Features of the application at a Chinese vs. European university. Journal of the Knowledge Economy, 1-31. https://doi.org/10.1007/s13132-024-02159-6
Yakubu, M. N., & Dasuki, S. I. (2019). Factors affecting the adoption of e-learning technologies among higher education students in Nigeria: A structural equation modelling approach. Information Development, 35(3), 492-502. https://doi.org/10.1177/0266666918765907
Zhong, J., Xie, H., & Wang, F.L. (2019). The research trends in recommender systems for e-learning: A systematic review of SSCI journal articles from 2014 to 2018. Asian Association of Open Universities Journal, 14(1), pp.12-27. https://doi.org/10.1108/AAOUJ-03-2019-0015
ANNEX
Variable Items
| Variable | Items |
| ICT | Your institute has reliable ICT infrastructures to facilitate any e-learning system. |
| Your institute has reliable power backup (electrical generators, inventors and UPs) to support the adoption of any e-learning system. | |
| Your institute regularly update its ICT infrastructures to cooperate with the adoption of up-to-date e-learning systems. | |
| At your institute, there is reliable internet access with high speed and good bandwidth as the cost of internet in the country for institutional use is affordable. | |
| Your institute has a maintenance culture to repair and upgrade ICT facilities, including assurance that all computers in the labs and offices are connected to the LAN and working smoothly. | |
| MTS | Your institute have ICT/information system security policies that adequately support the adoption of e-learning systems. |
| Each department at your institute has full ownership of the e-learning system used. | |
| Your institute provide reliable and timely technical support for both facilitators and students while using e-learning systems. | |
| Management of your institute supports ICT research and development and provides regular awareness and training programs. | |
| ECK | Your institute provides regular awareness and training programs about e-learning. |
| All facilitators at your institute have full skills to use the e-learning system provided by the institute. | |
| Your institute has enough computers to accommodate all students to use the e-learning system for all modules. | |
| My official computer/laptop is up-to-date and reliable to use any e-learning system. | |
| I prefer an e-learning system for my module to a traditional teaching system (physical class-based). | |
| Your institute conduct enough research and development program to enhance ICT capabilities in supporting e-learning. | |
| PUF | The use of e-learning systems helps me to perform my learning tasks in a better way. |
| The use of online learning systems helps me to better follow my courses. | |
| Using e-learning systems can improve my level of interaction with my teachers and classmates. | |
| Using e-learning systems can improve the effectiveness of my learning. | |
| PEU | It would be easy for me to learn how to use the e-learning system recommended by the university. |
| I find the e-learning system recommended by the university easy to use. | |
| I may have difficulties in using the e-learning system recommended by the university. | |
| It would be easy for me to become competent in the use of the learning system. | |
| INF | My fellow faculty members help me use the e-learning system. |
| I interact with my fellow faculty members on the use of e-learning systems. | |
| AEL | E-learning is important for the future of higher education. |
| I am willing to adopt new e-learning technologies in my teaching practices. | |
| I am happy to integrated e-learning tools into my course curriculum. | |
| I am satisfied with the current use of e-learning technologies in teaching. | |
| I will continue to use/adapt e-learning tools and systems in my teaching practices. |
Notes