Estudios e Investigaciones
Adopción del aprendizaje en línea en la educación superior de China: la perspectiva de los docentes
Adoption of e-learning technology in China's higher education: insights from teachers' perspectives
Adopción del aprendizaje en línea en la educación superior de China: la perspectiva de los docentes
RIED-Revista Iberoamericana de Educación a Distancia, vol. 28, núm. 2, pp. 325-352, 2025
Asociación Iberoamericana de Educación Superior a Distancia

Cómo citar: Ma, C., Ijaz, F., Fareed, M., & Laeeq, H. (2025). Adoption of e-learning technology in China's higher education: insights from teachers' perspectives [Adopción del aprendizaje en línea
en la educación superior de China: la perspectiva de los docentes]. RIED-Revista Iberoamericana de Educación a Distancia, 28(2), 325-352. https://doi.org/10.5944/ried.28.2.43514
Resumen: El sistema de educación superior ha experimentado profundos cambios a nivel global en la era post-COVID-19. Los avances en ciencia y tecnología, especialmente en las TIC, han ejercido una influencia considerable en este ámbito. La tecnología educativa ha cobrado relevancia, y la investigación sobre el aprendizaje en línea es esencial para explorar esta nueva frontera. Este estudio analiza los factores que influyen en la adopción del aprendizaje en línea en la educación superior de China. Se utilizó una encuesta estructurada para recopilar datos de 280 docentes de diversas instituciones públicas, con el fin de evaluar el impacto de estos factores en la integración de tecnologías de aprendizaje en línea. Se consideraron los docentes de instituciones públicas, ya que presentan mayores niveles de angustia financiera, ansiedad y depresión en comparación con los de instituciones privadas, lo que limita el acceso a recursos en línea, genera problemas de compatibilidad y afecta la autoeficacia. Los hallazgos revelaron que la falta de infraestructura TIC y apoyo técnico, junto con una formación limitada en aprendizaje en línea, representan barreras clave para su implementación. Además, la influencia social, la utilidad percibida y la facilidad de uso desempeñan un papel crucial en la intención de adopción. Este estudio ofrece información valiosa para los responsables de políticas y administradores educativos que buscan fortalecer los entornos de aprendizaje en línea y superar los desafíos del sector de educación superior en China.
Palabras clave: aprendizaje en línea, instituciones de educación superior, UTAUT, TAM, China.
Abstract: The higher education system has been subject to great change in the post-COVID-19 era globally. Developments in science and technology, especially in the field of information, communication and technology (ICT) have a massive influence on the higher education system. Technology in education has garnered importance and research on e-learning has become necessary to explore this new cutting edge of education. This study examines the factors affecting the adoption of e-learning within the higher education system of China. The study applied the structured survey approach to collect data from 280 faculty members of various public institutions to assess how these factors impact the integration of e-learning technologies in China. Public institute teachers are considered as they have high financial distress, anxiety and depression compared to private teachers leading to a lack of online facilities, compatibility issues and self-efficacy. The study findings revealed that a lack of ICT infrastructure and technical support, combined with a lack of e-learning knowledge among educators, are significant barriers to the effective implementation of e-learning in the higher education system of China. Social influence, perceived usefulness and ease of use also play crucial roles in shaping intent towards e-learning adoption. This study provides insights for policymakers and educational administrators seeking to enhance e-learning environments and overcome the challenges faced in the higher education sector in China.
Keywords: e-learning, higher education institutions, UTAUT, TAM, China.
INTRODUCCIÓN
En la era digital, el formato de educación a distancia ha surgido como un componente crucial de las instituciones de educación superior, permitiendo a las instituciones ampliar sus ofertas y llegar a un grupo demográfico más amplio de estudiantes ( Gupta y Gupta, 2020). La mayoría de las instituciones de educación superior han insistido recientemente en el uso adecuado de la Tecnología de la Información y la Comunicación (TIC) en el proceso de enseñanza para compensar la escasez de recursos y satisfacer una demanda de educación (Khaldi et al., 2023). El desafío enfreancen en su desarrollo profesional y conocimientos es que las instituciones de educación superior adopten un sistema de educación a distancia ( Milićević et al., 2021).
China, siendo líder en avances tecnológicos, ha visto un aumento constante en el uso de sistemas de educación a distancia en sus instituciones públicas de educación superior (McConnell, 2018). La educación a distancia está planificada para facilitar y mejorar los procesos de enseñanza al menor costo posible (Osadcha et al., 2021). El gobierno chino ha realizado inversiones estratégicas en tecnología educativa digital, y las instituciones públicas están adoptando gradualmente estos sistemas para aumentar la calidad de los procesos de aprendizaje y enseñanza. La educación a distancia no solo mejora la eficiencia en la entrega de contenido educativo, sino que también garantiza la accesibilidad, flexibilidad y participación de los estudiantes (Chang y Fang, 2020).
Muchos investigadores (Ouadoud et al., 2021; Janelli, 2018; Ennouamani y Mahani, 2017; Lee et al., 2009) presentan definiciones de educación a distancia desde diversos ángulos. Shee y Wang (2008) afirman que la educación a distancia es la combinación de diferentes dispositivos electrónicos (como computadoras portátiles, computadoras, correo electrónico, Internet, intranet y web) para proporcionar educación o capacitación a los estudiantes en el ámbito de la educación a distancia. Turnbull et al. (2021) afirman que la educación a distancia es un modo de tecnología digital para entregar contenido educativo, involucrar a los estudiantes y gestionar el proceso de aprendizaje. Es la provisión en tiempo real de educación y capacitación a través de Internet a un dispositivo de usuario final (Lee et al., 2009). Con la educación a distancia, los estudiantes pueden recibir instrucción o capacitación en cualquier momento y desde cualquier lugar. Es aplicable tanto dentro como fuera del aula y puede ser dirigida por el instructor o por el estudiante (Baig et al., 2022).
Este estudio considera el uso y/o utilización de herramientas TIC, como software orientado a la educación, computadoras e Internet en instituciones de educación superior. Numerosos estudios han examinado los beneficios de la educación a distancia en la educación superior, incluidos la flexibilidad en el aprendizaje (Al Rawashdeh et al., 2021; Salamat et al., 2018), la rentabilidad (Sandars, 2021) y el aumento de la participación de los estudiantes (Serrano et al., 2019). Los sistemas de educación a distancia permiten a las instituciones superar las barreras geográficas, haciendo que la educación sea más accesible para una diversa gama de estudiantes ( Al-Fraihat et al., 2020). En el contexto de la educación superior china, la adopción de sistemas de educación a distancia ha sido impulsada por la necesidad de acomodar a una creciente población estudiantil y el impulso hacia la innovación digital en la educación (Wang et al., 2018).
Anteriormente, el sistema educativo estaba centrado en el instructor, pero ahora se ha centrado en el estudiante. A pesar de estos esfuerzos, existen varios desafíos que impiden la adaptación completa de la tecnología de educación a distancia en el sistema de educación superior (Wang et al., 2018). Estos incluyen infraestructura tecnológica insuficiente (Turnbull et al., 2021; Birch y Burnett, 2009; Surry y Ensminger, 2006), capacitación docente (Islam et al., 2015), apoyo técnico y gerencial (Fan y Yi, 2012), conocimientos informáticos y de educación a distancia entre los facilitadores (Chatti y Hadoussa, 2021), actitudes culturales (Kanuka, 2008), influencia social (Chang y Fang, 2020) y la preparación de maestros y estudiantes para adoptar entornos de aprendizaje digital (Fan y Yi, 2012). Este estudio tiene como objetivo investigar los factores que afectan la adopción de sistemas de educación a distancia en instituciones públicas de educación superior en China.
A pesar de la gran inversión realizada en la infraestructura de educación a distancia, junto con el creciente interés en la educación digital, China aún no ha alcanzado su máxima capacidad para adoptar sistemas de educación a distancia en instituciones de educación superior (Wu, 2024). Como señalan Madni et al. (2022) y Yakubu y Dasuki (2019), el éxito de los sistemas de aprendizaje en línea no depende solo de la infraestructura tecnológica, sino también de factores como la preparación y receptividad de docentes y estudiantes, la provisión de capacitación adecuada, la utilidad y facilidad de uso percibidas, y el apoyo institucional general para la transformación digital. Este estudio tiene como objetivo llenar esta brecha comprendiendo los factores que obstaculizan o facilitan la adopción de sistemas de educación a distancia por parte de las instituciones públicas de educación superior en China. Este estudio tiene como objetivo cerrar esta brecha mediante la comprensión de los factores que dificultan o facilitan la adopción de sistemas de aprendizaje en línea por parte de las instituciones públicas de educación superior en China. El estudio intenta explorar todos los factores que afectan la implementación del aprendizaje en línea en los institutos de educación superior del país.
El estudio tiene como propósito investigar los factores que influyen en la adopción de sistemas de aprendizaje en línea en las instituciones públicas de educación superior en China. Los objetivos específicos son:
Se discuten los factores que influyen en la adopción de la educación a distancia y se hacen recomendaciones para maximizar la adopción y el uso y utilizar todo el potencial de la tecnología de educación a distancia. El estudio es significativo de varias maneras. En primer lugar, este estudio proporciona información valiosa a los responsables de la formulación de políticas y los líderes educativos para mejorar la infraestructura y las estrategias de aprendizaje digital en instituciones públicas basadas en los factores que influyen en la adopción de sistemas de educación a distancia. El estudio también destaca los desafíos tecnológicos enfrentados por las instituciones y proporciona recomendaciones para mejorar la infraestructura tecnológica necesaria para una adopción exitosa de la educación a distancia. Además, los hallazgos del estudio ayudan a los organismos gubernamentales y a los responsables de la formulación de políticas educativas a desarrollar políticas de educación a distancia más efectivas, asegurando su alineación con las necesidades específicas de las instituciones públicas de educación superior en China. Para las instituciones públicas de educación superior, esta investigación ofrece soluciones prácticas para superar las barreras a la adopción de la educación a distancia, mejorando así la calidad de la educación y los resultados de aprendizaje de los estudiantes.
Revisión de literatura
El aprendizaje en línea es una modalidad de enseñanza que proporciona un entorno educativo y facilita a los estudiantes estudiar cuando y donde que elijan, a través de paneles interactivos que permiten la comunicación por video y audio, así como chats en vivo para el aula virtual y la interacción con el instructor (Andrews y Haythomthwaite, 2007). Bsharat et al. (2023) señalaron que el aprendizaje en línea es el medio más reciente de aprendizaje a través de Internet, que ofrece un entorno de aula virtual para la interacción entre estudiantes e instructores. También puede definirse como un medio de aprendizaje completamente basado en la web, que utiliza redes de área local y tecnologías digitales. (Becker et al., 2012). Sin embargo, el éxito de los sistemas de e-learning depende de la infraestructura tecnológica, la disposición y las actitudes del profesorado y los estudiantes, la utilidad percibida, la influencia social, la facilidad de uso y el apoyo institucional general para la transformación digital ( Yakubu y Dasuki, 2019).
La infraestructura inadecuada de TIC, incluida la conectividad a Internet poco fiable, el hardware y el software insuficientes y el acceso limitado a las herramientas tecnológicas, se ha identificado como una barrera importante para la adopción del e-learning (Nchunge et al., 2013). Huang y Liu (2024) argumentaron que una infraestructura tecnológica adecuada es el elemento secreto para el éxito de los sistemas de e-learning. La conectividad inadecuada a Internet, la ausencia de dispositivos digitales y el software antiguo resultan en una utilización inútil de la tecnología de e-learning (Semlambo et al., 2022). Según Moore y Fodrey (2018), la falta de infraestructura digital necesaria hace que las instituciones no puedan proporcionar un entorno de aprendizaje adecuado a los estudiantes que desean participar en el e-learning. Esto es especialmente notable en China, ya que China tiene disparidades tanto en entornos urbanos como rurales en lo que respecta a sus instituciones educativas (Wang et al., 2018).
Alhabeeb y Rowley (2018) destacaron que la falta de compromiso directivo y de experiencia técnica puede obstaculizar gravemente la eficacia de los sistemas de e-learning. Jiang et al. (2022) descubrieron que la falta de apoyo directivo, junto con la falta de formación en habilidades técnicas tanto para educadores como para el personal administrativo, impide el proceso de implementación del e-learning en las universidades chinas. Además, los desafíos financieros para las instituciones también obstaculizan la adopción de instalaciones de e-learning (Levine y Sun, 2002). Estos incluyen el costo de los cursos de capacitación de apoyo, fondos para el personal de soporte técnico y para proporcionar recursos suficientes para apoyar el desarrollo y mantenimiento del equipo (Fan y Yi, 2012). Muchas instituciones subestiman la adopción de las tecnologías más recientes, ya que calculan erróneamente los costos necesarios para realizar la transición hacia nuevas tecnologías (MacKeogh y Fox, 2009). Sin la guía adecuada, los miembros de la facultad pueden encontrar desconcertante integrar el e-learning en sus metodologías de enseñanza, lo que resulta en resultados subóptimos (Alqahtani y Rajkhan, 2020).
Assareh y Bidokht (2011) aseguran que la falta de familiaridad con las metodologías de enseñanza digital y la limitada alfabetización informática entre los miembros de la facultad pueden ralentizar significativamente la adopción del e-learning. Nawaz (2013) afirmó que el rápido crecimiento y desarrollo en el campo del e-learning ha creado una amplia gama de cursos de e-learning en diversas instituciones académicas, lo que supone un gran desafío para estudiantes y tutores en diferentes niveles de experiencia en la academia. También se requiere que los instructores y estudiantes sean alfabetizados en informática y deben poseer un conocimiento básico de la web, para poder utilizar el software y las herramientas de e-learning. En el contexto de la educación superior de China, Jin et al. (2021) encontraron que los miembros de la facultad que carecen de formación en tecnologías de e-learning a menudo son reacios a su adopción, ya que lo perciben como más difícil y que consume más tiempo en comparación con los métodos de enseñanza tradicionales cara a cara. En consecuencia, el conocimiento insuficiente entre los facilitadores no solo afecta la implementación, sino también la calidad de los programas de e-learning (Callinan, 2020).
La influencia social, o el impacto que tienen los compañeros, los superiores y la comunidad académica en la decisión de una persona de adoptar una nueva tecnología, es un factor significativo en la implementación del e-learning (Fishbein y Ajzen, 1977). En China, la naturaleza jerárquica de las instituciones de educación superior significa que las decisiones sobre la adopción de tecnología a menudo están influenciadas por la alta dirección y los colegas (Duan et al., 2010). Según Al-Ammari y Hamad (2008), los miembros de la facultad adoptan la tecnología si sus colegas y los líderes de la institución adoptan el e-learning. Por lo tanto, por influencia, existe la capacidad de tener una cultura innovadora en la que el respaldo colectivo del e-learning puede provocar su adopción. Yakubu y Dasuki (2019) confirmaron que las actitudes y percepciones de los estudiantes hacia los sistemas de e-learning han contribuido extensamente a su disposición para participar en la interfaz de aprendizaje electrónico. Por ejemplo, la sustitución del contacto físico en las interacciones puede ir en contra de la aceptación del sistema de aprendizaje en línea debido a la cultura china.
La utilidad percibida del e-learning es el grado en que maestros y alumnos creen que el uso de sistemas de e-learning mejorará su rendimiento académico (Siron et al., 2020). Este concepto, arraigado en el Modelo de Aceptación de la Tecnología (TAM), ha sido ampliamente estudiado en la literatura sobre tecnología educativa (Rahmi et al., 2018). En la educación superior china, Chatti y Hadoussa (2021) encontraron que la utilidad percibida es uno de los principales predictores de la adopción del e-learning. El éxito de los sistemas de e-learning depende en gran medida de la disposición de los miembros de la facultad para integrar la tecnología en sus prácticas docentes (Daneji et al., 2019). Un estudio de Zhong et al. (2019) indicaron que los miembros de la facultad y los estudiantes deben adoptar e internalizar el e-learning solo si creen que el e-learning puede ofrecer flexibilidad, mejorar los resultados de aprendizaje y proporcionar un acceso adecuado a los recursos educativos.
Es el grado hasta el que los individuos creen que el uso de un sistema de aprendizaje en línea no requerirá esfuerzo (Venkatesh y Davis, 1996). En el contexto de la adopción del e-learning en China, la facilidad de uso percibida es crucial, ya que los educadores pueden ser reacios a implementar sistemas que perciben como complejos o difíciles de navegar. Aguti et al. (2013) destacaron que el instructor debe considerar todas las deficiencias que un estudiante podría enfrentar al preparar y esbozar el curso en línea. Además, el idioma y el contenido del curso deben ser fáciles de entender para los estudiantes, para que puedan comprender la conferencia fácilmente. Mensah et al. (2022) sugirieron que en la educación superior china, si los miembros de la facultad y los estudiantes encuentran que la tecnología de e-learning es fácil de usar, con desafíos técnicos mínimos, su disposición para adoptar dichos sistemas aumenta significativamente. Por el contrario, las interfaces complicadas y la falta de instrucciones claras pueden desalentar el uso, inhibiendo así la adopción generalizada (Rahmi et al., 2018).
Hipótesis de Investigación
Basándose en la literatura anterior, se formulan las siguientes hipótesis de investigación:
MARCO TEÓRICO
Modelo de aceptación de tecnología (MAT)
El modelo TAM, desarrollado por Davis (1989), afirma que la facilidad de uso percibida y la utilidad percibida son determinantes clave de la aceptación del usuario de la tecnología. En el contexto del e-learning, si los educadores y los estudiantes perciben que el e-learning mejorará el rendimiento académico (utilidad) y que es fácil de usar sin un esfuerzo excesivo (facilidad de uso), es más probable que implementen y adopten estas tecnologías.
Teoría unificada de aceptación y uso de la tecnología (UTAUT)
De manera similar, el modelo UTAUT de Venkatesh et al. (2003) amplía el marco TAM al incluir factores adicionales como condiciones facilitadoras, influencia social e intenciones del usuario. El modelo es altamente relevante para comprender cómo la influencia social (el efecto de compañeros y supervisores), la presencia de apoyo directivo y técnico (condiciones facilitadoras) y la percepción de facilidad de uso (expectativa de esfuerzo) contribuyen a la adopción del e-learning.
Teoría de la difusión de innovaciones (DOI)
La DOI explica cómo las nuevas tecnologías se difunden a través de culturas y sistemas sociales (Wejnert, 2002). En el contexto del e-learning, la DOI sugiere que la falta de infraestructura de TIC y el conocimiento de los facilitadores (complejidad) pueden ralentizar la adopción, mientras que la influencia social y el apoyo directivo (observabilidad y posibilidad de prueba) pueden acelerarla. Estos modelos proporcionan una base sólida para examinar cómo las percepciones individuales moldean la adopción del e-learning en la educación superior china.
Basándonos en estos marcos teóricos, desarrollamos el modelo de investigación del presente estudio, que se presenta a continuación en la Figura 1.

METODOLOGÍA
Diseño de investigación
Este estudio adopta un enfoque de investigación cuantitativo. Se utiliza un diseño de encuesta transversal para recopilar datos de miembros de la facultad de diversas universidades públicas en China.
Población y muestreo
La población de estudio está compuesta por miembros de la facultad que enseñan en instituciones públicas de educación superior en China1. Hay más de 1500 universidades públicas en China. Se utiliza una técnica de muestreo por conveniencia para recopilar datos de diferentes universidades públicas, asegurando la representación de diversas regiones y disciplinas. En este estudio, se utiliza el muestreo por conveniencia debido a su practicidad, eficiencia y capacidad para recopilar datos de una muestra diversa pero accesible. Dado que los miembros de la facultad en las instituciones públicas de educación superior chinas pueden ser difíciles de alcanzar (Li y Xue, 2021) a través de un muestreo aleatorio debido a la amplia dispersión geográfica y el gran número de instituciones, el muestreo por conveniencia permite a los investigadores recopilar datos de participantes que son fácilmente accesibles, como aquellos dentro de sus redes profesionales o aquellos dispuestos a participar. El tamaño de la muestra de 280 se determina utilizando un análisis estadístico de potencia para asegurar que los resultados sean generalizables a la población más amplia y basados en las muestras de encuestas de estudios similares. Etikan et al. (2016) aseguran que una potencia suficiente para detectar efectos significativos ayuda a compensar algunas de las limitaciones del muestreo por conveniencia al asegurar que el tamaño de la muestra sea adecuado para el análisis. Los maestros de institutos públicos son considerados para el estudio, ya que tienen un alto estrés financiero, ansiedad y depresión en comparación con los maestros del sector privado, lo que lleva a una falta de facilidades en línea, problemas de compatibilidad y autoeficacia.
Recopilación de datos
El cuestionario se utiliza para recopilar datos de la muestra objetivo. Se diseña en función de los factores identificados en la revisión de la literatura, que incluyen la falta de infraestructura de TIC, el apoyo gerencial y técnico, el conocimiento de e-learning y computación entre los facilitadores, la influencia social, la utilidad y facilidad de uso percibidas (véase Tabla 1). Los cuestionarios se distribuyen electrónicamente a través de correo electrónico y portales universitarios. Se pidió a los participantes que respondieran preguntas sobre sus experiencias con los sistemas de e-learning, sus percepciones sobre la tecnología y los desafíos que enfrentan al adoptar la tecnología de e-learning. Las variables del estudio son las siguientes:
|
Número de serie |
Variables | Fuentes |
| 1 | Falta de infraestructura de TIC | Huang y Liu (2024); Fan y Yi (2012) |
| 2 | Falta de apoyo gerencial y técnico | Semlambo et al. (2022) |
| 3 | Falta de conocimientos informáticos | Semlambo et al. (2022); Fan y Yi (2012) |
| 4 | Influencia social | Mashhour y Saleh (2010) |
| 5 | Utilidad percibida | Chatti y Hadoussa (2021) |
| 6 | Facilidad de uso percibida | Mensah et al. (2022) |
| 7 | Adopción del aprendizaje electrónico | Chatti y Hadoussa (2021) |
Análisis de datos
El estudio empleó el software Smart PLS para el análisis de datos. Se utilizaron estadísticas descriptivas, análisis de correlación y PLS-SEM para analizar los datos. Además, se realizó un estudio piloto con una pequeña muestra de participantes de la población objetivo para asegurar la validez y fiabilidad del instrumento de encuesta. La retroalimentación del estudio piloto se utilizó para perfeccionar el cuestionario y mejorar su claridad y coherencia.
Consideraciones Éticas. El estudio se adhiere a las directrices éticas para la realización de investigaciones, incluyendo la obtención del consentimiento informado de los participantes y garantizando la confidencialidad y anonimato de sus respuestas.
RESULTADOS
Estadísticas descriptivas
La Tabla 2 proporciona las estadísticas descriptivas de las variables. Los valores medios de todas las variables superan el 4 en la escala, siendo la utilidad percibida la que tiene la media más alta (4.76), lo que sugiere que los encuestados consideran que el e-learning es altamente útil. Las desviaciones estándar de todas las variables son relativamente bajas, oscilando entre -3.0 y +3.0, lo que indica que las respuestas están concentradas alrededor de la media con una variabilidad limitada (Sandler, 2021). Además, la asimetría negativa observada en todas las variables sugiere que las distribuciones están sesgadas a la izquierda, lo que significa que los encuestados tienden a calificar estos aspectos por encima de la media, reflejando actitudes favorables hacia los factores examinados. Los valores de curtosis, que oscilan entre 1.02 y 2.68, indican que algunas variables presentan una distribución leptocúrtica, con mayor agrupamiento alrededor de la media y menos valores extremos, lo que refuerza aún más la consistencia en las respuestas.
| Variables | Media |
Desviación estándar |
Oblicuidad | Curtosis |
| Falta de infraestructura de las TIC | 4.27 | 1.12 | -1.19 | 2.41 |
| Falta de apoyo gerencial y técnico | 4.16 | 1.08 | -1.37 | 2.68 |
| Falta de conocimientos informáticos | 4.23 | 1.03 | -0.82 | 1.02 |
| Influencia social | 4.14 | 1.11 | -1.09 | 1.42 |
| Utilidad percibida | 4.76 | 1.02 | -1.25 | 2.59 |
| Facilidad de uso percibida | 4.37 | 1.01 | -0.782 | 1.11 |
Prueba de normalidad
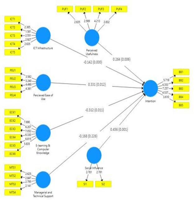
Las pruebas de Kolmogorov-Smirnov y Shapiro-Wilk se utilizan para evaluar la normalidad de los datos. En ambas pruebas, un valor p (Sig.) menor de 0.05 indica que los datos se desvían significativamente de una distribución normal. Según la Tabla 3, todas las variables tienen valores p de 0.000 tanto en las pruebas de Kolmogorov-Smirnov como en las de Shapiro-Wilk. Esto significa que, para todas las variables, los resultados de las pruebas indican una desviación significativa de la normalidad. Por lo tanto, se concluye que los datos de todas las variables no siguen una distribución normal, lo que puede tener implicaciones para la selección de métodos estadísticos; por ello, se utilizan pruebas no paramétricas, es decir, PLS-SEM.
| Variables | Kolmogorov-Smirnovaa | Shapiro-Wilk | ||||
| Estadística | df | Significado | Estadística | df | Significado | |
| Falta de infraestructura de las TIC | .145 | 273 | .000 | .876 | 273 | .000 |
| Soporte gerencial y técnico | .134 | 273 | .000 | .903 | 273 | .000 |
| Falta de conocimientos informáticos | .177 | 273 | .000 | .901 | 273 | .000 |
| Influencia social | .241 | 273 | .000 | .895 | 273 | .000 |
| Utilidad percibida | .149 | 273 | .000 | .921 | 273 | .000 |
| Facilidad de uso percibida | .133 | 273 | .000 | .923 | 273 | .000 |
| Adopción del aprendizaje electrónico | .208 | 273 | .000 | .897 | 273 | .000 |
Análisis de confiabilidad
El Alfa de Cronbach mide la consistencia interna, y los valores superiores a 0.7 se consideran generalmente aceptables (Kline, 2023). Raykov y Grayson (2003) argumentaron que la fiabilidad compuesta (CR) proporciona una evaluación más matizada de la fiabilidad, buscando también valores superiores a 0.7. La Tabla 4 presenta las estadísticas de fiabilidad de todos los constructos o escalas. Todas las escalas tienen valores de CR superiores a 0.7, lo que demuestra una fiabilidad aceptable a excelente, respaldando así la robustez de los instrumentos de medición utilizados en este estudio.
| Número de serie | Escala | Número de artículos | Alfa de Cronbach | CR |
| 1 | Falta de infraestructura de las TIC | 5 | 0.782 | 0.848 |
| 2 | Soporte gerencial y técnico | 4 | 0.859 | 0.898 |
| 3 | Falta de conocimientos informáticos | 6 | 0.923 | 0.939 |
| 4 | Influencia social | 2 | 0.635 | 0.844 |
| 5 | Utilidad percibida | 4 | 0.703 | 0.817 |
| 6 | Facilidad de uso percibida | 4 | 0.870 | 0.911 |
| 7 | Adopción del aprendizaje electrónico | 5 | 0.830 | 0.881 |
Validez discriminante
La validez discriminante proporciona información sobre la distintividad de cada constructo en relación con los demás, evaluada utilizando el criterio de Fornell-Larcker, donde la raíz cuadrada de la Varianza Media Extraída (AVE) se compara con las correlaciones entre constructos. En la Tabla 5, los valores diagonales (en negrita, aunque no se muestran aquí) representan "la raíz cuadrada de la AVE para cada constructo, que debe ser mayor que las correlaciones inter-constructos en las filas y columnas correspondientes para confirmar la validez discriminante". La validez discriminante se confirma para todos los constructos, ya que la raíz cuadrada de la AVE para cada constructo es mayor que sus correlaciones inter-constructos correspondientes, lo que indica que cada constructo se mide de manera única y no se superpone excesivamente con otros en el modelo.
| ECK | ICT | AEL | MTS | PUF | PEU | INF | AVE | |
| Falta de conocimientos de aprendizaje electrónico y de informática (ECK) | 0.849 | 0.721 | ||||||
| Falta de infraestructura de las TIC (ICT) | 0.698 | 0.726 | 0.528 | |||||
| Adopción del aprendizaje electrónico (AEL) | 0.573 | 0.548 | 0.773 | 0.597 | ||||
| Falta de apoyo gerencial y técnico (MTS) | -0.079 | 0.305 | -0.262 | 0.830 | 0.688 | |||
| Utilidad percibida (PUF) | 0.425 | 0.581 | 0.605 | 0.467 | 0.727 | 0.528 | ||
| Facilidad de uso percibida (PEU) | 0.442 | 0.200 | 0.427 | -0.296 | 0.112 | 0.848 | 0.719 | |
| Influencia social (INF) | 0.166 | 0.441 | 0.437 | 0.284 | 0.411 | 0.167 | 0.854 | 0.730 |
Cargas factoriales
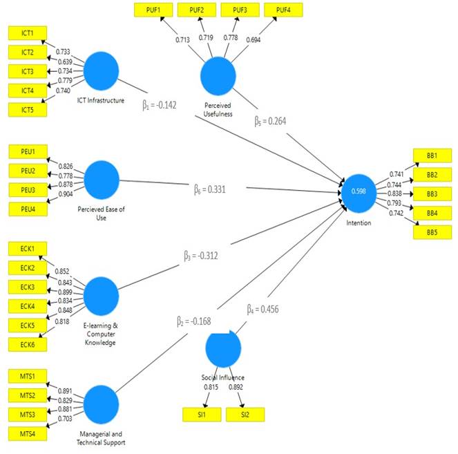
Las cargas factoriales representan la correlación entre cada variable observada (indicador) y su constructo latente correspondiente (factor), mostrando cuán bien las variables observadas explican el constructo subyacente. Generalmente, se consideran aceptables las cargas superiores a 0.6, ya que indican que la variable observada se correlaciona fuertemente con su factor latente. La Tabla 6 y la Figura 2 indican que todas las variables/elementos de los constructos tienen cargas factoriales superiores a 0.6, lo que respalda la validez del modelo de medición y confirma que los indicadores son confiables para capturar los constructos previstos.
| Escala | Factores | ||||||
| 1 | 2 | 3 | 4 | 5 | 6 | 7 | |
| Aprendizaje electrónico y conocimientos informáticos | 0.852 | ||||||
| 0.843 | |||||||
| 0.899 | |||||||
| 0.834 | |||||||
| 0.848 | |||||||
| 0.818 | |||||||
| Infraestructura TIC | 0.733 | ||||||
| 0.639 | |||||||
| 0.734 | |||||||
| 0.779 | |||||||
| 0.740 | |||||||
| Soporte gerencial y técnico | 0.891 | ||||||
| 0.829 | |||||||
| 0.881 | |||||||
| 0.703 | |||||||
| Utilidad percibida | 0.713 | ||||||
| 0.719 | |||||||
| 0.778 | |||||||
| 0.694 | |||||||
| Facilidad de uso percibida | 0.826 | ||||||
| 0.778 | |||||||
| 0.878 | |||||||
| 0.904 | |||||||
| Influencia social | 0.815 | ||||||
| 0.892 | |||||||
| Adopción del aprendizaje electrónico | 0.741 | ||||||
| 0.744 | |||||||
| 0.838 | |||||||
| 0.793 | |||||||
| 0.742 | |||||||
Prueba de hipótesis
Los hallazgos del estudio, tal como se presentan en la Tabla 7 y se muestran en la Figura 3, revelan que varios factores influyen significativamente en el AEL, con la influencia social (INF), la utilidad percibida (PUF) y la facilidad de uso percibida (PEU) demostrando relaciones positivas, como lo indican los coeficientes de 0.456, 0.264 y 0.331, respectivamente. Estos hallazgos sugieren que la INF, junto con una mayor PUF y PEU, son determinantes críticos que facilitan la adopción de iniciativas de e-learning. Por otro lado, el análisis indica que la falta de infraestructura de TIC (ICT) y la falta de conocimiento del contenido de e-learning (ECK) tienen impactos negativos en el AEL, con coeficientes de -0.142 y -0.312, respectivamente. Aunque se encontró que la ICT influye significativamente en el AEL (p < 0.01), la relación negativa sugiere que la dependencia de las TIC puede obstaculizar inadvertidamente la adopción debido a una posible sobrecomplejidad o un soporte inadecuado para el usuario. Además, la falta de apoyo gerencial y técnico (MTS) no afectó significativamente al AEL (p = 0.226), lo que indica la necesidad de una mayor exploración sobre cómo la capacitación gerencial podría alinearse mejor con las estrategias de e-learning.
| Núm. | Variables | Coeficiente |
Error Estándar |
Estadísticas t | Valores p | Decisión |
| H1 | ICT > AEL | -0.142 | 0.069 | -2.058 | 0.000*** | Aceptada |
| H2 | MTS > AEL | -0.168 | 0.139 | -1.212 | 0.226 | No aceptada |
| H3 | ECK > AEL | -0.312 | 0.122 | -2.548 | 0.011** | Aceptada |
| H4 | INF > AEL | 0.456 | 0.121 | 3.768 | 0.001*** | Aceptada |
| H5 | PUF > AEL | 0.264 | 0.122 | 2.164 | 0.006*** | Aceptada |
| H6 | PEU > AEL | 0.331 | 0.131 | 2.523 | 0.012** | Aceptada |


DISCUSIÓN
Hipótesis 1
El coeficiente negativo y el valor p significativo sugieren que la falta de infraestructura de TIC tiene una influencia estadísticamente significativa en la adopción de la tecnología de e-learning. Esto significa que mejorar la infraestructura de TIC aumenta positivamente la intención de implementar sistemas de e-learning. Este hallazgo es coherente con investigaciones anteriores que afirman que los entornos tecnológicos excesivamente complejos o mal soportados pueden frustrar a los usuarios, actuando como impedimentos para la adopción de nuevas tecnologías (Alharbi y Drew, 2014). Chuang et al. (2016) sugirieron que una infraestructura inadecuada en términos de TIC afecta la experiencia de aprendizaje y el compromiso de los estudiantes. El desafío que se presenta durante el proceso de adaptación a nuevas tecnologías puede convertirse fácilmente en un obstáculo. Por lo tanto, hay un fuerte énfasis en los buenos sistemas de apoyo y en las instalaciones de capacitación que deberían aliviar los efectos adversos.
Hipótesis 2
La hipótesis de la falta de apoyo gerencial y técnico (MTS) no fue respaldada (p = 0.226), lo que sugiere que el apoyo gerencial y técnico puede no ser adecuadamente requerido para la implementación de la tecnología de e-learning en el sistema de educación superior de China. Esto es inconsistente con los hallazgos de Hwang y Chang (2011), quienes observan que el apoyo institucional puede marcar una diferencia efectiva en el compromiso del usuario en un entorno de e-learning. Sin embargo, esto se alinea con estudios que indican que el apoyo gerencial a menudo carece de un enfoque en la integración de la tecnología en las prácticas de gestión (Culnan, 2016). Se necesita más investigación para explorar cómo la capacitación gerencial puede adaptarse para apoyar eficazmente las iniciativas de e-learning.
Hipótesis 3
El coeficiente negativo significativo de -0.312 (p = 0.011) para la falta de conocimiento sobre contenido de aprendizaje en línea (ECK) indica que un mayor nivel de falta de ECK puede afectar negativamente la adopción del aprendizaje en línea (AEL). Este hallazgo contrasta con la literatura existente que generalmente enfatiza la importancia del conocimiento del contenido en la promoción de resultados exitosos de e-learning (Ertmer y Ottenbreit-Leftwich, 2010). Al-Azawei et al. (2016) también hipotetizan que cuanto más conozca un usuario sobre su conocimiento del sistema, más probable será que se comprometa con intenciones positivas. La relación negativa observada aquí puede sugerir que un énfasis excesivo en el conocimiento del contenido, sin abordar las estrategias pedagógicas, puede restar valor a la implementación efectiva del e-learning.
Hipótesis 4
La influencia social (INF) demostró una relación positiva y significativa con el AEL (coeficiente = 0.456, p < 0.01), corroborando los hallazgos de la Teoría del Comportamiento Planificado de Ajzen (1991) y estudios más recientes de Rogers (2019) , que enfatizan el papel de los factores sociales en la adopción de tecnología. Esto respalda numerosos estudios que destacan el papel crítico de la influencia social o las normas subjetivas en la facilitación del e-learning ( Bakia et al., 2012). Una infraestructura efectiva es vital para proporcionar los recursos y herramientas necesarios que mejoren la experiencia de aprendizaje en general. La relación positiva sugiere que el estímulo de compañeros y redes sociales puede mejorar significativamente las intenciones de los usuarios de participar en el e-learning.
Hipótesis 5
El coeficiente positivo de 0.264 (p = 0.006) para la utilidad percibida (PUF) confirma la literatura existente que subraya la importancia de la utilidad percibida en los modelos de adopción de tecnología, como el TAM. Cuando los usuarios creen que la tecnología de e-learning proporciona recursos valiosos y mejora su experiencia de aprendizaje, es más probable que se comprometan con ella. Varios estudios, incluidos los de Venkatesh y Davis (2000), destacaron la utilidad percibida en la adopción y la intención conductual de los usuarios hacia el uso de tecnologías de la información. Los hallazgos de este estudio confirmaron que los usuarios tienen más probabilidades de adoptar el e-learning si creen que les ayudará a lograr mejores resultados de aprendizaje.
Hipótesis 6
La facilidad de uso percibida (PEU) mostró una relación positiva significativa con el AEL (coeficiente = 0.331, p = 0.012). Este hallazgo se alinea con la literatura del TAM, sugiriendo que la facilidad de uso es crucial para promover el compromiso y la satisfacción del usuario con los sistemas de e-learning (Venkatesh y Davis, 2000). Sugiere que cuando los usuarios encuentran un sistema fácil de usar, es más probable que lo adopten. La relación positiva entre la facilidad de uso percibida y la intención en este estudio subraya la importancia de diseñar un modo de entrega de educación de e-learning fácil de usar para fomentar el compromiso del usuario, lo que lleva a tasas de adopción significativamente mejoradas.
CONCLUSIÓN
Este estudio discute la influencia multifactorial de la adopción y cómo estos factores interactúan entre sí, basándose en el marco conceptual del TAM y el UTAUT. Aunque las percepciones de los usuarios, en particular la utilidad y la facilidad de uso percibidas, fueron los factores determinantes positivos más significativos que están en consonancia con la literatura desarrollada, los efectos adversos de la dependencia de las TIC y el conocimiento del contenido de e-learning sugieren que se necesita un enfoque adecuado para la introducción del e-learning. Además, la falta de sistemas de formación directiva refuerza una vez más la necesidad de que los directivos participen en programas de capacitación adecuados y personalizados que integren competencias tecnológicas en las prácticas de gestión. Estos resultados explican por qué los elementos tecnológicos, gerenciales y pedagógicos deben integrarse para que la adopción del e-learning sea exitosa, ya que mejora las experiencias y resultados educativos. En este sentido, el enfoque en la investigación sobre el diseño centrado en el usuario y los contactos sociales dentro de un entorno de aprendizaje será útil para las partes interesadas para mejorar las intenciones del usuario, lo que también puede mejorar la efectividad y la adopción de los procesos de e-learning. La investigación continuará en estas áreas a medida que el panorama de la tecnología educativa siga evolucionando, por lo que se asegura que los hallazgos sean relevantes y accionables.
Implicaciones teóricas
Esta investigación contribuye a una creciente bibliografía sobre la adopción del e-learning al proporcionar un análisis exhaustivo de los factores que afectan la adopción de tecnologías de e-learning en el sistema de educación superior de China. El estudio amplía la comprensión contemporánea de los modelos de aceptación de tecnología, especialmente en el contexto de la educación superior, que destaca la importancia de la infraestructura de TIC, el apoyo técnico y el conocimiento del educador en la configuración de la adopción del e-learning. Los hallazgos respaldan la importancia de la influencia social, la utilidad percibida y la facilidad de uso, realizando nuevas contribuciones a estos constructos y cómo pueden afectar potencialmente las actitudes y la intención conductual del profesorado hacia la adopción de herramientas de e-learning. El trabajo contribuye a llenar el vacío al traer teorías y aplicaciones de adopción de tecnología hacia adelante dentro de entornos educativos y, por lo tanto, proporciona un marco para estudios futuros de contextos similares.
Implicaciones prácticas
Desde una perspectiva práctica, los hallazgos ofrecen información valiosa para los formuladores de políticas, los administradores educativos y las instituciones que buscan mejorar la experiencia de e-learning en el sistema de educación superior de China. Abordar las barreras identificadas, como la falta de infraestructura de TIC, el apoyo técnico insuficiente y el conocimiento inadecuado de e-learning entre los miembros de la facultad, puede mejorar la integración y la efectividad de las plataformas de e-learning. Las instituciones educativas también pueden centrarse en programas de desarrollo profesional para aumentar la confianza de los educadores en el uso de tecnologías de e-learning. Además, fomentar una influencia social positiva y enfatizar la utilidad y la facilidad de uso percibidas de los sistemas de e-learning puede ayudar a aumentar las tasas de adopción.
El estudio proporciona recomendaciones viables, como priorizar la asignación de recursos, mejorar la capacitación de las partes interesadas y aprovechar la tecnología para abordar los desafíos de implementación. Estos conocimientos tienen como objetivo reducir la brecha entre los hallazgos teóricos y las aplicaciones del mundo real, añadiendo valor al estudio.
Limitaciones y futuras direcciones
Este estudio está limitado por su dependencia de datos autoinformados de miembros de la facultad de instituciones públicas en China, lo que puede limitar la generalización de los hallazgos a instituciones privadas o a otros países con diferentes estructuras educativas. Los estudios futuros pueden abordar tales limitaciones teniendo una muestra más diversificada y empleando métodos longitudinales para la observación del cambio en la adopción del e-learning a lo largo del tiempo. Los estudios futuros pueden aplicar muestreos estratificados o aleatorios que aumentarían su representatividad y generalización. Los datos cualitativos a través de entrevistas o grupos focales también podrían contribuir a una comprensión mucho más profunda sobre las experiencias de los maestros al superar los desafíos que enfrenta el e-learning. Estas estrategias mejoran el rigor en el estudio, pero también proporcionan claridad sobre cómo dicha investigación puede mejorar el proceso de adopción del e-learning en instituciones de educación superior.
REFERENCIAS
Aguti, B., Walters, R. y Wills, G. (2013). A framework for evaluating the effectiveness of blended e-learning within universities. En Society for Information Technology & Teacher Education International Conference (pp. 1982-1987). Association for the Advancement of Computing in Education (AACE).
Al Rawashdeh, A. Z., Mohammed, E. Y., Al Arab, A. R., Alara, M. y Al-Rawashdeh, B. (2021). Advantages and disadvantages of using e-learning in university education: Analyzing students' perspectives. Electronic Journal of E-learning, 19(3), 107-117. https://doi.org/10.34190/ejel.19.3.2168
Al-Ammari, J. y Hamad, S. (2008, April). Factors influencing the adoption of e-learning at UOB. En 2nd International Conference and Exhibition for Zain E-learning Center (pp. 28-30). University of Bahrain.
Al-Azawei, A., Parslow, P. y Lundqvist, K. (2016). Barriers and opportunities of e-learning implementation in Iraq: A case of public universities. The International Review of Research in Open and Distributed Learning, 17(5). https://doi.org/10.19173/irrodl.v17i5.2501
Al-Fraihat, D., Joy, M. y Sinclair, J. (2020). Evaluating E-learning systems success: An empirical study. Computers in Human Behavior, 102, 67-86. https://doi.org/10.1016/j.chb.2019.08.004
Alhabeeb, A. y Rowley, J. (2018). E-learning critical success factors: Comparing perspectives from academic staff and students. Computers & Education, 127, 1-12. https://doi.org/10.1016/j.compedu.2018.08.007
Alharbi, A. y Drew, S. (2014). Factors influencing the adoption of e-learning systems in Saudi Arabia. International Journal of Education and Information Technologies, 8(3), 135-141.
Alqahtani, A. Y. y Rajkhan, A. A. (2020). E-learning critical success factors during the covid-19 pandemic: A comprehensive analysis of e-learning managerial perspectives. Education Sciences, 10(9), 216. https://doi.org/10.3390/educsci10090216
Andrews, R. y Haythornthwaite, C. (2007). Introduction to e-learning research. The SAGE handbook of e-learning research, 10(9781848607859), n1. https://doi.org/10.4135/9781848607859.n1
Assareh, A. y Bidokht, M. H. (2011). Barriers to e-teaching and e-learning. Procedia Computer Science, 3, 791-795. https://doi.org/10.1016/j.procs.2010.12.129
Baig, M. I., Shuib, L. y Yadegaridehkordi, E. (2022). E-learning adoption in higher education: A review. Information Development, 38(4), 570-588. https://doi.org/10.1177/02666669211008224
Bakia, M., Shear, L., Toyama, Y. y Lasseter, A. (2012). Understanding the impacts of technology on education. U.S. Department of Education, Office of Educational Technology.
Becker, K., Fleming, J. y Keijsers, W. (2012). E‐learning: ageing workforce versus technology‐savvy generation. Education + Training, 54(5), 385-400. https://doi.org/10.1108/00400911211244687
Birch, D. y Burnett, B. (2009). Bringing academics on board: Encouraging institution-wide diffusion of e-learning environments. Australasian Journal of Educational Technology, 25(1). https://doi.org/10.14742/ajet.1184
Bsharat, T. R., Behak, F. y Ismail, I. A. (2023). A guide to e-learning: When the entire world was caught in the center of a storm, technology played a critical role. En Implementing Rapid E-Learning Through Interactive Materials Development (pp. 1-10). IGI Global. https://doi.org/10.4018/978-1-6684-4940-0.ch001
Callinan, J. (2020). Barriers and facilitators to e-learning in palliative care. International Journal of Palliative Nursing, 26(8), 394-402. https://doi.org/10.12968/ijpn.2020.26.8.394
Chang, C. L. y Fang, M. (2020, June). E-Learning and online instructions of higher education during the 2019 novel coronavirus diseases (COVID-19) epidemic. Journal of Physics: Conference Series, 1574(1), p. 012166. IOP Publishing. https://doi.org/10.1088/1742-6596/1574/1/012166
Chatti, H. y Hadoussa, S. (2021). Factors affecting the adoption of e-learning technology by students during the COVID-19 quarantine period: The application of the UTAUT model. Engineering, Technology & Applied Science Research, 11(2), 6993-7000. https://doi.org/10.48084/etasr.3985
Chuang, M. Y., Chen, C. J. y Lin, M. J. J. (2016). The impact of social capital on competitive advantage: The mediating effects of collective learning and absorptive capacity. Management Decision, 54(6), 1443-1463. https://doi.org/10.1108/MD-11-2015-0485
Culnan, M. J. (2016). Information Systems Research: Current Status and Future Directions. Journal of Management Information Systems, 33(4), 928-949.
Daneji, A. A., Ayub, A. F. M. y Khambari, M. N. M. (2019). The effects of perceived usefulness, confirmation and satisfaction on continuance intention in using massive open online course (MOOC). Knowledge Management & E-Learning, 11(2), 201-214. https://doi.org/10.34105/j.kmel.2019.11.010
Davis, F. D. (1989). Perceived Usefulness, Perceived Ease of Use, and User Acceptance of Information Technology. MIS Quarterly, 13(3), 319-340. https://doi.org/10.2307/249008
Duan, Y., He, Q., Feng, W., Li, D. y Fu, Z. (2010). A study on e-learning take-up intention from an innovation adoption perspective: A case in China. Computers & Education, 55(1), 237-246. https://doi.org/10.1016/j.compedu.2010.01.009
Ennouamani, S. y Mahani, Z. (2017, December). An overview of adaptive e-learning systems. En 2017 Eighth International Conference on Intelligent Computing and Information Systems (ICICIS) (pp. 342-347). IEEE. https://doi.org/10.1109/INTELCIS.2017.8260060
Ertmer, P. A. y Ottenbreit-Leftwich, A. T. (2010). Teachers' beliefs and technology integration practices: A developmental approach. Technology, Pedagogy and Education, 19(3), 319-336.
Etikan, I., Musa, S. A. y Alkassim, R. S. (2016). Comparison of convenience sampling and purposive sampling. American Journal of Theoretical and Applied Statistics, 5(1), 1-4. https://doi.org/10.11648/j.ajtas.20160501.11
Fan, W. y Yi, S. (2012). Barriers to E-learning adoption in China's traditional higher education institutions: An exploratory study at the institutional level. En Proceedings of the IADIS International Conference e-Learning. IADIS Press.
Fishbein, M. y Ajzen, I. (1977). Belief, attitude, intention, and behaviour: An introduction to theory and research. Addison-Wesley
Gupta, S. B. y Gupta, M. (2020). Technology and E-learning in higher education. Technology, 29(4), 1320-1325.
Huang, H. y Liu, G. (2024). Evaluating students' behavioral intention and system usability of augmented reality-aided distance design learning during the COVID-19 pandemic. Universal Access in the Information Society, 23(3), 1217-1231. https://doi.org/10.1007/s10209-022-00920-9
Hwang, G. J. y Chang, H. F. (2011). A formative assessment-based mobile learning approach to improving the learning attitudes and achievements of students. Computers & Education, 56(4), 1023-1031. https://doi.org/10.1016/j.compedu.2010.12.002
Islam, N., Beer, M. y Slack, F. (2015). E-learning challenges faced by academics in higher education. Journal of Education and Training Studies, 3(5), 102-112. https://doi.org/10.11114/jets.v3i5.947
Janelli, M. (2018). E-learning in theory, practice, and research. Education Issues, 4(eng), 81-98. https://doi.org/10.17323/1814-9545-2018-4-81-98
Jiang, H., Islam, A. A., Gu, X., Spector, J. M. y Chen, S. (2022). Technology-enabled e-learning platforms in Chinese higher education during the pandemic age of COVID-19. Sage Open, 12(2), 21582440221095085. https://doi.org/10.1177/21582440221095085
Jin, Y. Q., Lin, C. L., Zhao, Q., Yu, S. W. y Su, Y. S. (2021). A study on traditional teaching method transferring to E-learning under the COVID-19 pandemic: From Chinese students' perspectives. Frontiers in Psychology, 12, 632787. https://doi.org/10.3389/fpsyg.2021.632787
Kanuka, H. (2008). Understanding e-learning technologies-in-practice. En T. Anderson (Ed.), The theory and practice of online learning (2ª ed., pp. 91-118). Athabasca University Press. https://doi.org/10.15215/aupress/9781897425084.006
Khaldi, A., Bouzidi, R. y Nader, F. (2023). Gamification of e-learning in higher education: a systematic literature review. Smart Learning Environments, 10(1), 10. https://doi.org/10.1186/s40561-023-00227-z
Kline, R. B. (2023). Principles and practice of structural equation modelling. Guilford Publications.
Lee, B. C., Yoon, J. O. y Lee, I. (2009). Learners' acceptance of e-learning in South Korea: Theories and results. Computers & Education, 53(4), 1320-1329. https://doi.org/10.1016/j.compedu.2009.06.014
Levine, A. y Sun, J. C. (2002). Barriers to Distance Education. American Council on Education, EDUCAUSE.
Li, J. y Xue, E. (2021). Mapping the education policy of foreign faculty for creating world-class universities in China: Advantage, conflict, and ambiguity. Educational Philosophy and Theory, 53(14), 1454-1463. https://doi.org/10.1080/00131857.2020.1863213
MacKeogh, K. y Fox, S. (2009). Strategies for Embedding e Learning in Traditional Universities: Drivers and Barriers. Electronic Journal of E-learning, 7(2), pp147-154.
Madni, S. H. H., Ali, J., Husnain, H. A., Masum, M. H., Mustafa, S., Shuja, J., Maray, M. y Hosseini, S. (2022). Factors influencing the adoption of IoT for E-learning in higher educational institutes in developing countries. Frontiers in Psychology, 13, 915596. https://doi.org/10.3389/fpsyg.2022.915596
Mashhour, A., & Saleh, Z. (2010). Evaluating E-learning in Jordanian institutions: why is it lagging? Quarterly Review of Distance Education, 11(4), 269.
McConnell, D. (2018). E-learning in Chinese higher education: the view from inside. Higher Education, 75(6), 1031-1045. https://doi.org/10.1007/s10734-017-0183-4
Mensah, I. K., Zeng, G., Luo, C., Lu, M. y Xiao, Z. W. (2022). Exploring the E-Learning Adoption Intentions of College Students Amidst the COVID-19 Epidemic Outbreak in China. Sage Open, 12(2), 21582440221086629. https://doi.org/10.1177/21582440221086629
Milićević, V., Denić, N., Milićević, Z., Arsić, L., Spasić-Stojković, M., Petković, D., Stojanović, J., Krkic, M., Sokolov Milovančević, N. y Jovanović, A. (2021). E-learning perspectives in higher education institutions. Technological Forecasting and Social Change, 166, 120618. https://doi.org/10.1016/j.techfore.2021.120618
Moore, R. L. y Fodrey, B. P. (2018). Distance education and technology infrastructure: Strategies and opportunities. Leading and managing e-learning: What the e-learning leader needs to know, 87-100. https://doi.org/10.1007/978-3-319-61780-0_7
Nawaz, A. (2013). Using e-learning as a tool for 'education for all' in developing states. International Journal of Science and Technology Education Research, 4(3), 38-46.
Nchunge, D. M., Sakwa, M. y Mwangi, W. (2013). Assessment of ICT infrastructure on ICT adoption in educational institutions: a descriptive survey of secondary schools in Kiambu county Kenya. Journal of Computer Science & Information Technology, 1(1), 32-45.
Osadcha, K. P., Osadchyi, V. V. y Spirin, O. (2021). Current state and development trends of e-learning in China. Information Technologies and Learning Tools, 85(5), 208-227. https://doi.org/10.33407/itlt.v85i5.4399
Ouadoud, M., Rida, N. y Chafiq, T. (2021). Overview of E-learning Platforms for Teaching and Learning. International Journal of Recent Contributions from Engineering, Science & IT (iJES), 9(1), 50-70. https://doi.org/10.3991/ijes.v9i1.21111
Rahmi, B. A. K. I., Birgoren, B. y Aktepe, A. (2018). A meta-analysis of factors affecting perceived usefulness and perceived ease of use in the adoption of e-learning systems. Turkish Online Journal of Distance Education, 19(4), 4-42. https://doi.org/10.17718/tojde.471649
Raykov, T. y Grayson, D. (2003). A test for change of composite reliability in scale development. Multivariate Behavioral Research, 38(2), 143-159. https://doi.org/10.1207/S15327906MBR3802_1
Rogers, M. S. (2019, November). Creating an Effective e-Learning Culture: The Pedagogical Variation Model (PVM) for Online Learning and Teaching. En eLearn: World Conference on EdTech (pp. 337-347). Association for the Advancement of Computing in Education (AACE).
Salamat, L., Ahmad, G., Bakht, M. I. y Saifi, I. L. (2018). Effects of e-learning on students' academic learning at the university level. Asian Innovative Journal of Social Sciences and Humanities, 2(2).
Sandars, J. (2021). Cost-effective e-learning in medical education. En Cost-effectiveness in medical education (pp. 40-47). CRC Press. https://doi.org/10.1201/9780429091285-6
Sandler, A. (2021). Against Standard Deviation as a Quality Control Maxim in Anthropometry. Econ Journal Watch, 18(1).
Semlambo, A. A., Sengati, F. y Angalia, B. (2022). Factors affecting the adoption of e-learning systems in public higher learning institutions in Tanzania: A Case of Institute of Accountancy Arusha (IAA). Journal of Computer and Communications, 10(9), 113-126. https://doi.org/10.4236/jcc.2022.109008
Serrano, D. R., Dea‐Ayuela, M. A., Gonzalez‐Burgos, E., Serrano‐Gil, A. y Lalatsa, A. (2019). Technology‐enhanced learning in higher education: How to enhance student engagement through blended learning. European Journal of Education, 54(2), 273-286. https://doi.org/10.1111/ejed.12330
Shee, D. Y. y Wang, Y. S. (2008). Multi-criteria evaluation of the web-based e-learning system: A methodology based on learner satisfaction and its applications. Computers & Education, 50(3), 894-905. https://doi.org/10.1016/j.compedu.2006.09.005
Siron, Y., Wibowo, A. y Narmaditya, B. S. (2020). Factors affecting the adoption of e-learning in Indonesia: Lesson from Covid-19. JOTSE: Journal of Technology and Science Education, 10(2), 282-295. https://doi.org/10.3926/jotse.1025
Surry, D. W. y Ensminger, D. C. (2006). Facilitating the Use of Web-Based Learning by Higher Education Faculty. Online Submission.
Turnbull, D., Chugh, R. y Luck, J. (2021). Transitioning to E-Learning during the COVID-19 pandemic: How have Higher Education Institutions responded to the challenge? Education and Information Technologies, 26(5), 6401-6419. https://doi.org/10.1007/s10639-021-10633-w
Venkatesh, V. y Davis, F. D. (1996). A model of the antecedents of perceived ease of use: Development and test. Decision Sciences, 27(3), 451-481. https://doi.org/10.1111/j.1540-5915.1996.tb01822.x
Venkatesh, V. y Davis, F. D. (2000). A theoretical extension of the Technology Acceptance Model: Four longitudinal field studies. Management Science, 46(2), 186-204. https://doi.org/10.1287/mnsc.46.2.186.11926
Venkatesh, V., Morris, M. G., Davis, G. B. y Davis, F. D. (2003). User acceptance of information technology: Toward a unified view. MIS Quarterly, 425-478. https://doi.org/10.2307/30036540
Wang, Y., Liu, X. y Zhang, Z. (2018). An overview of e-learning in China: History, challenges and opportunities. Research in Comparative and International Education, 13(1), 195-210. https://doi.org/10.1177/1745499918763421
Wejnert, B. (2002). Integrating models of diffusion of innovations: A conceptual framework. Annual Review of Sociology, 28(1), 297-326. https://doi.org/10.1146/annurev.soc.28.110601.141051
Wu, J. (2024). E-learning management systems in higher education: Features of the application at a Chinese vs. European university. Journal of the Knowledge Economy, 1-31. https://doi.org/10.1007/s13132-024-02159-6
Yakubu, M. N. y Dasuki, S. I. (2019). Factors affecting the adoption of e-learning technologies among higher education students in Nigeria: A structural equation modelling approach. Information Development, 35(3), 492-502. https://doi.org/10.1177/0266666918765907
Zhong, J., Xie, H. y Wang, F.L. (2019). The research trends in recommender systems for e-learning: A systematic review of SSCI journal articles from 2014 to 2018. Asian Association of Open Universities Journal, 14(1), pp.12-27. https://doi.org/10.1108/AAOUJ-03-2019-0015
ANEXO
Elementos variables
| Variable | Elementos |
| ICT | Tu instituto cuenta con infraestructuras TIC confiables para facilitar cualquier sistema de e-learning. |
| Tu instituto dispone de un respaldo de energía confiable (generadores eléctricos, inversores y UPS) para respaldar la adopción de cualquier sistema de e-learning. | |
| Tu instituto actualiza regularmente sus infraestructuras TIC para adaptarse a la adopción de sistemas de e-learning actualizados. | |
| En tu instituto, hay acceso a internet confiable con alta velocidad y buen ancho de banda, ya que el costo de internet para uso institucional en el país es asequible. | |
| Tu instituto tiene una cultura de mantenimiento para reparar y actualizar las instalaciones TIC, incluyendo la garantía de que todas las computadoras en los laboratorios y oficinas estén conectadas a la LAN y funcionen sin problemas. | |
| MTS | Tu instituto tiene políticas de seguridad de sistemas de información/TIC que respaldan adecuadamente la adopción de sistemas de e-learning. |
| Cada departamento de tu instituto tiene plena propiedad del sistema de e-learning que utiliza. | |
| Tu instituto proporciona soporte técnico confiable y oportuno tanto para los facilitadores como para los estudiantes mientras usan los sistemas de e-learning. | |
| La administración de tu instituto apoya la investigación y el desarrollo en TIC y ofrece programas regulares de concienciación y capacitación. | |
| ECK | Tu instituto ofrece programas regulares de concienciación y capacitación sobre e-learning. |
| Todos los facilitadores de tu instituto tienen las habilidades necesarias para utilizar el sistema de e-learning proporcionado por la institución. | |
| Tu instituto dispone de suficientes computadoras para que todos los estudiantes puedan utilizar el sistema de e-learning en todos los módulos. | |
| Mi computadora/portátil oficial está actualizada y es confiable para utilizar cualquier sistema de e-learning. | |
| Prefiero un sistema de e-learning para mi módulo en lugar de un sistema de enseñanza tradicional (basado en clases presenciales). | |
| Tu instituto lleva a cabo suficientes programas de investigación y desarrollo para mejorar las capacidades de TIC en el apoyo al e-learning. | |
| PUF | El uso de los sistemas de e-learning me ayuda a realizar mis tareas de aprendizaje de una mejor manera. |
| El uso de los sistemas de aprendizaje en línea me ayuda a seguir mejor mis cursos. | |
| El uso de los sistemas de e-learning puede mejorar mi nivel de interacción con mis profesores y compañeros. | |
| El uso de los sistemas de e-learning puede mejorar la efectividad de mi aprendizaje. | |
| PEU | Me sería fácil aprender a usar el sistema de e-learning recomendado por la universidad. |
| Encuentro fácil de usar el sistema de e-learning recomendado por la universidad. | |
| Podría tener dificultades para usar el sistema de e-learning recomendado por la universidad. | |
| Me sería fácil volverme competente en el uso del sistema de aprendizaje. | |
| INF | Mis compañeros de facultad me ayudan a usar el sistema de e-learning. |
| Interactúo con mis compañeros de facultad sobre el uso de los sistemas de e-learning. | |
| AEL | El e-learning es importante para el futuro de la educación superior. |
| Estoy dispuesto/a a adoptar nuevas tecnologías de e-learning en mis prácticas de enseñanza. | |
| Estoy feliz de integrar herramientas de e-learning en el currículo de mi curso. | |
| Estoy satisfecho/a con el uso actual de las tecnologías de e-learning en la enseñanza. | |
| Seguiré utilizando/adaptando herramientas y sistemas de e-learning en mis prácticas de enseñanza. |
Notas