Monográfico
Key factors for the success of online collaborative learning in higher education: student’s perceptions
Factores clave para el éxito del aprendizaje colaborativo en línea en la educación superior: percepciones del alumnado
Key factors for the success of online collaborative learning in higher education: student’s perceptions
RIED-Revista Iberoamericana de Educación a Distancia, vol. 27, núm. 2, 2024
Asociación Iberoamericana de Educación Superior a Distancia

How to cite: Muñoz-Carril, P. C., Hernández-Sellés, N., & González-Sanmamed, M. (2024). Key factors for the success of online collaborative learning in higher education: student’s perceptions. [Factores
clave para el éxito del aprendizaje colaborativo en línea en la educación superior: percepciones del alumnado]. RIED-Revista Iberoamericana de
Educación a Distancia, 27(2), pp. 103-126. https://doi.org/10.5944/ried.27.2.39093
Abstract: Online collaborative learning (CSCL) has expanded considerably following the restrictions imposed during the pandemic, leading to a need to analyse its foundations and the conditions that affect how well it is delivered. The aim of this study was to develop a model in order to analyse the key factors affecting purposeful online collaborative learning. The participants in the study were 799 students in higher education who had experienced this type of methodology. A questionnaire was created, organized into 7 constructs. This was used to produce a research model with reflective variables using the Partial Least Squares (PLS) technique, which demonstrated good predictive ability (R2=0.712). The 10 hypotheses underpinning the model were confirmed. The results indicate that variables such as satisfaction, perceptions of use and enjoyment, and group dynamics had a significant, positive influence on students’ perceptions of online collaborative learning. Mediating variables of interest were also identified, such as intra-group emotional support (R2=0.595)—with its link to perceived enjoyment—and the importance of online tools and group dynamics as fundamental elements for developing proper emotional support within the framework of CSCL processes. Finally, the results are discussed, along with their impact on improving teaching in higher education when implementing CSCL.
Keywords: collaborative learning, higher education, university students, distance education, partial least squares, group interactions.
Resumen: El aprendizaje colaborativo en línea (CSCL) ha experimentado un impulso considerable después de las restricciones sufridas durante la pandemia y, por ello, es necesario analizar su fundamentación y las condiciones que inciden en su óptimo desarrollo. El propósito de este estudio ha consistido en elaborar un modelo a través del que se analizan los factores clave que inciden en el desarrollo del aprendizaje colaborativo en línea. Participaron 799 estudiantes de educación superior con experiencia en este tipo de metodología. Se empleó un cuestionario, organizado en 7 constructos, a partir del que se generó un modelo de investigación con variables de tipo reflectivo a través de la técnica Partial Least Squares (PLS), obteniéndose una elevada capacidad predictiva (R2=0.712). Se confirmaron las 10 hipótesis establecidas que sustentaban el modelo. Se constató que las variables satisfacción, percepción de uso y disfrute, y dinámicas de grupo poseían una influencia positiva y significativa respecto a las percepciones del alumnado sobre el aprendizaje colaborativo en línea. Se identificaron también variables mediadoras de gran interés como es el caso del soporte emocional intra-grupo (R2 =0.595) y su vinculación con la percepción de alegría y disfrute, así como la importancia de las herramientas en línea y de las dinámicas de grupo como elementos fundamentales para desenvolver, en el seno de los equipos de trabajo, un adecuado apoyo emocional en el marco de procesos de CSCL. Finalmente, se contrastan estos resultados y su incidencia en la mejora de la enseñanza en la educación superior al implementar el CSCL.
Palabras clave: aprendizaje colaborativo, educación superior, estudiantes universitarios, educación a distancia, mínimos cuadrados parciales, dinámicas de grupo.
INTRODUCTION
The development of individuals, and of social groups, follows a path of self-knowledge and development of the interpersonal skills that are needed for everyday life, and particularly for projects that need cooperation. Because educational processes are based on interaction, thinking of them as part of human socialization systems makes it easier to construct education that is meaningful to its participants, whatever the modality, considering curricular, methodological, and organizational components (Hernández-Sellés et al., 2023). In terms of methodology, and specifically online education, the CSCL model (Computer Supported Collaborative Learning)—based on the in-person philosophy of working cooperatively—already has some history in all areas of teaching and types of courses. This is because it can combine the different dimensions of learning: seeking to respond to complex problems; fostering collective creation; and considering socio-emotional and cognitive dimensions. One example of its capacity to articulate learning experiences with a notable social component—something not previously associated with distance learning—is its proliferation during the COVID-19 pandemic, where it was shown to be a useful instrument in an emergency (Frania & Correia, 2022). Nowadays, where technology mediates socialization of knowledge and the drivers for relationships (Ahmed, 2018; Zuboff, 2020), incorporating cooperation skills into CSCL and the social nature of the associated learning makes more sense. It also reinforces other sociocultural educational approaches that have already demonstrated the many advantages of collaboration over more individualist or competitive learning approaches.
CSCL has two objectives: improving learning as opposed to merely individual work, and teaching cooperation, which, as mentioned above, belongs to the realm of relationships ascribed to the reality of being human, and therefore encompasses the professional, educational, and personal spheres ( Keramati & Gillies, 2022; Tang et al., 2014). Students themselves have indicated that CSCL improves learning quality by presenting a variety of ideas and perspectives in the process of interaction. It encourages restructuring prior knowledge and co-creation of common constructs (Borge et al., 2018). For learning to occur, it must be anchored in both cognitive and social components, which involves not only recognition as individuals, but also support of the group in all dimensions (Hernández-Sellés et al., 2019; Näykki et al., 2017). Similarly, the preparation of groups with task-based collaborative experiences can be an effective strategy to enhance collaborative learning in various areas and educational settings, providing opportunities to optimize the teaching an learning process through group interaction ( Zambrano et al., 2023).
In any case, and precisely because it incorporates such complex technological, pedagogical, and social elements, CSCL does present challenges that make it difficult to implement. These include the need to establish positive interdependence in working groups, potential conflicts, lack of time for implementation, virtual absenteeism, poor management of the process by the teacher, and technological obstacles (Keramati & Gillies, 2022; Noroozi, 2021) In addition, cooperative learning means some reduction in teachers’ abilities to control the process and it needs them to be aware of the potential shock it may cause when implemented in highly competitive social environments ( Baloche & Brody, 2017).
Because of that, attitude is one of the most important potential determining factors for the efficacy of technology-mediated educational experiences (Chen & Chang, 2014; Yilmaz & Yilmaz, 2022). Collaborative group members’ attitudes have an impact throughout CSCL. There is a risk that these attitudes may produce cognitive or social differences, but paradoxically, it is these same differences—resulting from the variety and diversity of individual contributions—that lead to more significant learning.
Studies looking at students who already have experienced CSCL show that constructs such as satisfaction and perceived usefulness—the latter related to improvement in individual learning thanks to contact with the group—are key factors in explaining their attitudes towards collaborative learning ( Alenazy et al., 2019; Bölen, 2020; Cheung & Vogel, 2013; Muñoz-Carril et al., 2021). Satisfaction is also positively correlated with students’ motivation and attitudes, and in this regard it is worth emphasizing the need to combine the social and cognitive aspects of the experience (Hernández-Sellés et al., 2019; Molinillo et al., 2018). Students’ attitudes, along with their prior knowledge and individual abilities, also affect self-directed learning and how active students are in collaborative processes, particularly their performance and motivation, which contributes to the success or failure of online learning (Lasfeto & Ulfa, 2020, Panadero et al., 2021). Within this framework, authors such as Zimmermann and Schunk (2011) have emphasized the importance of developing self-regulation systems for students in virtual contexts. In this regard, students must be able to set learning goals, monitor their progress, regulate their effort, manage time, maintain intrinsic motivation, and employ effective strategies to improve their competencies.
In addition, students’ positive attitudes to CSCL contribute to a more pleasant atmosphere and improved levels of perceived learning. They also have a notable influence on perceived enjoyment (Muñoz-Carril et al., 2020; Muñoz-Carril et al., 2021). Studies related to Social Network Awareness (SNA), examining the ability to perceive the knowledge context and the social framework of a peer network in a learning process, showed that mutual peer awareness improved the quality of communication, and with that, the quality of the experience as a whole (Lin & Tsai, 2016; Lin & Lin, 2019). Teachers’ attitudes also have an impact on CSCL, and in fact, studies indicate that their attitudes affect educational experiences, with teachers’ beliefs and values being critical factors in professional development and in designing education around change and innovation (Baloche & Brody, 2017; González-Sanmamed et al., 2017).
The attitudes and aspects that influence how CSCL is shaped are fundamental. Learning in CSCL happens when interaction happens, as the product of a group coming together and the exchanges that can be produced, with the support of the teacher. Normally, the interaction suggested in collaborative learning processes involves addressing a complex challenge, demanding a high level of engagement, cooperation, and negotiation. In a competitive, accountable environment such as a university, students usually focus on solutions and answers rather than on the process, which is the real key to learning in CSCL. Students need to feel that they can solve problems without confrontation, but they often lack strategies for emotional management (Frania & Correia, 2022). This is a hurdle, because in order to produce the interaction at a cognitive level, they have to properly manage the social level. Students have reported that an interactive, pleasant, safe environment which incorporates emotional aspects is more motivating and has a positive impact on the collective construction of knowledge and improvement of individual learning. This is why achieving intra-group emotional support is so important (Borge et al., 2018; Hernández-Sellés et al., 2020; Keramati & Gillies, 2022; Näykki et al., 2017). Studies in this regard have indicated that perceived enjoyment, related to perceiving experiences as pleasant, interesting, and enjoyable, is linked to the emotional component (Muñoz-Carril et al., 2021; Yang et al., 2023).
This means that poor socialization between peers in a work group, or even with teachers, will produce gaps in the interaction process and will therefore make academic failure more likely. However, motivation and connection between teachers and their students through satisfying interactions will produce learning communities with a sense of belonging that are resilient and focused on achieving objectives (Hernández-Sellés et al., 2020; Hernández-Sellés, 2021a; Kwon et al. 2014). At the beginning, the teacher must ensure that the process is properly designed, considering the experience as a whole. And throughout the process, they must shepherd the group-formation phase, provide support in cases of conflict, and give good-quality feedback (Kuo et al., 2014; Hernández-Sellés et al., 2020).
In CSCL, technology contributes to learning when it is incorporated into the educational experience in line with curricular, social, and cultural aspects (González-Sanmamed et al., 2020; Näykki et al., 2017). The technology acceptance model (TAM) posits that user acceptance of technologies is directly determined by their behavioural intent. In addition to other variables, perceived ease-of-use and perception of usefulness significantly affect students’ attitudes when faced with CSCL and their willingness to use the technology (Bölen, 2020; Lin & Lin, 2019; Muñoz-Carril et al., 2021; Yang et al., 2023). A positive attitude to these tools being used as part of learning experiences, such as CSCL, increases students’ perceptions of enjoyment (Muñoz-Carril et al., 2020). Motivation theory also points to the emotional attraction of learning tools, indicating that having an interested attitude may be key to driving the overall success of the experience and perceived enjoyment (Renninger & Hidi, 2016).
On the other hand, technology also plays a key role in enhancing online collaborative work processes through the use of learning analytics, for example. In this regard, Cerro et al. (2020) demonstrated that the use of these monitoring tools can improve student performance, suggesting that such systems are useful for promoting student collaboration and learning.
Technological media must be chosen after careful study, because that will determine students’ interactions in their work groups and the emotional support that is promoted, as well as having a positive, significant influence on perceptions of learning (Hamid et al., 2015, Hernández-Sellés et al., 2019). Teachers’ attitudes towards the tools will also affect the outcome of the experience, and they must not only select the most appropriate means for achieving the learning objectives and meeting student expectations, but must also present the technologies that are going to mediate the accompanying communication, and guide the students to help them make proper use of the tools ( Bölen, 2020; Lin & Lin, 2019; Muñoz-Carril et al., 2021; Yang et al., 2023; Yilmaz & Yilmaz, 2022).
RESEARCH MODEL AND HYPOTHESES
Based on the aspects noted above, the general aim of this study was to establish an overall model (Figure 1) that would allow us to determine the key factors affecting collaborative online learning, specifically the factors that would promote better student perception with regard to the learning acquired through CSCL.

The following hypotheses were formulated:
H1a: Students’ attitudes towards online collaborative work (CSCL) will have a significant positive effect on the group dynamics in their work groups.
H1b: Students’ attitudes towards online collaborative work (CSCL) will have a significant positive effect on their perceived enjoyment.
H1c: Students’ attitudes towards online collaborative work (CSCL) will have a significant positive influence on their levels of satisfaction with collaborative online work (CSCL).
H2a: The dynamics in the collaborative groups will have a significant positive effect on students’ perceptions of collaborative learning.
H2b: The interactions in the collaborative groups will positively and significantly influence intra-group emotional support processes.
H3a: The online collaboration tools will have a significant positive influence on work group dynamics.
H3b: The online collaboration tools will positively and significantly contribute to intra-group emotional support in CSCL situations.
H4: The intra-group emotional support within the framework of working collaboratively online (CSCL) will positively and significantly influence students’ perceived enjoyment.
H5: Students’ perceived enjoyment will have a significant positive effect on their perceptions of learning in collaborative online work (CSCL).
H6: The level of satisfaction shown by the students will have a significant positive effect on the collaborative online learning achieved.
METHOD
Procedure and participants
The study used an ex post facto survey-based design (Hernández & Mendoza, 2020). A total of 799 master’s degree students took part voluntarily. They were all taking a four-month online subject worth six ECTS credits which involved online collaborative work through project-based methodologies and case studies. Just over half (52.6%) of those surveyed were women, 47.4% were men. The mean age of the participants was 24.7 years old.
With the support and guidance of their teachers, the students were involved in various tasks to understand the implications of CSCL and to learn a variety of strategies that would help them to achieve fluid, effective collaboration. To that end, various sequential phases were implemented during the course: 1) Before the work groups were set up, each student gave a presentation via the virtual campus forum and recorded a video that was published on the class blog; 2) Following the presentations, and before setting up the work groups, an online debate was held based on the content of the course; 3) Collaborative work groups of 4 to 5 members were arranged; 4) Once the groups were established, each team had to discuss and agree key aspects of the group such as the roles and functions each member would have, planning an online calendar with the tasks to carry out during the course, the types of communication tools they would use and to what end, the attitudes they should maintain during the course, protocols for dealing with unexpected events or people dropping out of the group, etc.; 5) Once teachers had reviewed each group’s agreements and rules, the groups carried out the various activities required by the course, which were designed according to project-based and case-study methodologies; 6) During the online collaborative work, teachers gave continual feedback and the students had the opportunity for self-evaluation and co-evaluation to consider the results they had achieved.
Once the course was completed, the researchers contacted the students to inform them of the aim of the study, assuring them that their responses would be anonymous and confidential. Data was collected following the course via a self-administered online questionnaire.
Instrument
The data-collection questionnaire used a seven-point Likert-type scale from “completely disagree (1)” to “completely agree (7)”. Table 1 shows the means and standard deviations of the 33 items used, spread over 7 constructs. The scale was created using previously validated scales from prior studies on CSCL. For items representing the “attitude” construct, the basis was the scale from Ifinedo (2018) . The items for the “group dynamics” construct came from the scale by Ku et al. (2013). The studies by Molinillo et al. (2018) and Hernández-Sellés et al. (2019) were the basis for the indicators of the latent variables “online collaborative tools” and “intra-group emotional support”, respectively. The construct “perceived enjoyment” was based on the scale from Martin and Rimm-Kaufman (2015), while the scale used to measure the “satisfaction” construct came from research by Ifinedo (2017). Lastly, the study from Hernández-Sellés et al. (2019) formed the basis for the items in “collaborative online learning”.
Before the instrument was applied, it was reviewed by a panel of 5 international experts who examined aspects of each item such as unambiguity, relevance, and importance. A pre-test was also performed to validate the questionnaire with 30 students from the course chosen randomly. Minor grammatical changes were made based on the feedback from the experts and the students.
| Construct | Item nº | Description | Mean | Standard deviation |
| Attitude | ATTI_1 | I like learning collaboratively. | 5.83 | 1.42 |
| ATTI_2 | Working in collaboration is a good way to learn. | 5.99 | 1.30 | |
| ATTI_3 | For me, doing academic tasks in collaboration is enriching. | 5.95 | 1.29 | |
| ATTI_4 | I like the idea of working collaboratively to learn. | 5.89 | 1.38 | |
| Group dynamics | SIWOG_01 | My group had clear agreements for collaboration to improve the effectiveness of learning as a team. | 6.06 | 1.19 |
| SIWOG_02 | In my group, we trusted each other in order to achieve the course objectives. | 5.99 | 1.35 | |
| SIWOG_03 | In my group, all the members were clear about the roles and tasks each one had to do during the collaborative work process. | 5.93 | 1.38 | |
| SIWOG_04 | In my group, there were clear goals and agreements for work. | 6.18 | 1.10 | |
| SIWOG_05 | The members of my group responded within an appropriate time to issues and comments arising while working in collaboration. | 5.82 | 1.48 | |
| SIWOG_06 | The members of my group communicated with each other frequently. | 5.98 | 1.34 | |
| SIWOG_07 | I think each member of the group completed their work on time. | 5.79 | 1.59 | |
| SIWOG_08 | My group had an effective way of approaching the subject tasks and activities. | 5.89 | 1.39 | |
| SIWOG_09 | Communicating regularly with the others in my group helped me to better understand the collaborative tasks to be completed in the subject. | 5.99 | 1.32 | |
| SIWOG_10 | Overall, I think there was good cohesion between the members of my group. | 6.02 | 1.43 | |
| Online collaborative tools | OCTO_1 | The virtual campus tools helped collaboration between the members of the team. | 5.60 | 1.49 |
| OCTO_2 | The team forum allowed for reflection and free-flowing exchange of information. | 5.36 | 1.58 | |
| OCTO_3 | Google Suite (Drive, Calendar, Docs…) allowed members of the team to work appropriately on the tasks required by the subject. | 6.30 | 1.05 | |
| OCTO_4 | I think that the tools our group used contributed to good communication between the team members. | 6.11 | 1.15 | |
| Intra-group emotional support | IGES_1 | There were personal links in the collaborative work groups. | 4.23 | 1.90 |
| IGES_2 | Other members of the group offered me support, assistance, and encouragement when I needed it. | 5.57 | 1.52 | |
| IGES_3 | Working as a team helped me feel more involved in studying this subject. | 5.59 | 1.55 | |
| IGES_4 | I feel that the members of my group supported each other mutually throughout the subject. | 5.70 | 1.50 | |
| Perceived enjoyment | PENJ_1 | Working collaboratively in the virtual environment was fun. | 5.15 | 1.63 |
| PENJ_2 | I enjoyed working in collaboration with the members of my group. | 5.42 | 1.56 | |
| PENJ_3 | I liked the feeling of working collaboratively in a virtual environment. | 5.56 | 1.57 | |
| Satisfaction | SATI_1 | Having completed the course, I’m satisfied with working collaboratively online as a learning method. | 5.90 | 1.34 |
| SATI_2 | I’m satisfied with the methodology of working collaboratively online used in the course. | 5.86 | 1.35 | |
| SATI_3 | I’m very happy with the experience of having worked collaboratively in a virtual environment during the course. | 5.57 | 1.56 | |
| SATI_4 | I’m satisfied with the level of skills acquired during the course thanks to working collaboratively online. | 5.82 | 1.31 | |
| Online collaborative learning | OCL_1 | I learned more by interacting with the group than I would have working alone. | 5.52 | 1.63 |
| OCL_2 | Working in a team let me complement my knowledge with that of my team-mates’. | 5.79 | 1.47 | |
| OCL_3 | Interacting with the others in my group improved on the marks I would have got working individually in the various course tasks and activities. | 5.24 | 1.70 | |
| OCL_4 | Contact with the group helped me to complete my studies. | 5.10 | 1.89 |
ANALYSIS AND RESULTS
To evaluate the suggested research model, and to test the study hypotheses, we performed multivariate analysis using structural equation modelling (SEM) using the partial least squares (PLS) technique (Hair et al., 2021), which is particularly suited to educational research (see, for example: Cabero-Almenara et al., 2022; Chahal & Rani, 2022; Hair & Alamer, 2022; Hung-Ming et al., 2020; Wang et al., 2023). The analysis was done in two phases, by developing a measurement model and a structural model, using SmartPLS version 4.0.9.6 (Ringle et al., 2022).
Measurement model
As Table 2 shows, adequate values were obtained for reliability and convergent validity. Cronbach’s alpha coefficient was greater than 0.81 in all cases. In addition, the indices of composite reliability were well above 0.5 ( Bagozzi & Yi, 1989), confirming the internal reliability of each construct. In terms of convergent validity, the average variance extracted (AVE) was well over the minimum required value of 0.5 recommended by Hair et al. (2011), indicating that more than 50% of the variance of each construct is due to its indicators.
The criteria from Hair et al. (2019) was followed for the level of acceptance for factor loading, indicating that values must be above 0.708. As Table 2 shows, all of the values were well above this limit. Nonetheless, two indicators were removed from the initial model that did not reach this limit. One belonged to the group dynamics construct, “communication between members of my groups was respectful” (0.682). The other was part of the online collaborative tools construct, “I think the tools offered by the virtual campus were sufficient for collaborative learning” (0.700).
| Cronbach alpha | Composite reliability | Average Variance Extracted (AVE) | Loading | |
| Attitude | 0.958 | 0.970 | 0.889 | |
| ATTI_1 | 0.937 | |||
| ATTI_2 | 0.937 | |||
| ATTI_3 | 0.952 | |||
| ATTI_4 | 0.944 | |||
| Group dynamics | 0.961 | 0.966 | 0.743 | |
| SIWOG_01 | 0.778 | |||
| SIWOG_02 | 0.897 | |||
| SIWOG_03 | 0.812 | |||
| SIWOG_04 | 0.814 | |||
| SIWOG_05 | 0.900 | |||
| SIWOG_06 | 0.880 | |||
| SIWOG_07 | 0.857 | |||
| SIWOG_08 | 0.915 | |||
| SIWOG_09 | 0.850 | |||
| SIWOG_10 | 0.905 | |||
| Online collaborative tools | 0.818 | 0.878 | 0.643 | |
| OCTO_1 | 0.770 | |||
| OCTO_2 | 0.788 | |||
| OCTO_3 | 0.780 | |||
| OCTO_4 | 0.866 | |||
| Intra-group emotional support | 0.896 | 0.928 | 0.766 | |
| IGES_1 | 0.734 | |||
| IGES_2 | 0.919 | |||
| IGES_3 | 0.909 | |||
| IGES_4 | 0.924 | |||
| Perceived enjoyment | 0.943 | 0.963 | 0.898 | |
| PENJ_1 | 0.938 | |||
| PENJ_2 | 0.955 | |||
| PENJ_3 | 0.950 | |||
| Satisfaction | 0.957 | 0.969 | 0.887 | |
| SATI_1 | 0.952 | |||
| SATI_2 | 0.952 | |||
| SATI_3 | 0.938 | |||
| SATI_4 | 0.924 | |||
| Online collaborative learning | 0.914 | 0.939 | 0.795 | |
| OCL_1 | 0.926 | |||
| OCL_2 | 0.912 | |||
| OCL_3 | 0.884 | |||
| OCL_4 | 0.843 | |||
To verify the suitability of the measurement model, discriminant validity was examined using three complementary methods. The first consisted of determining whether the loading of each indicator on their respective constructs was greater than the cross-loading on other constructs (Hair et al., 2014). This was found to be the case.
Fornell and Larcker’s (1981) criterion was also used to verify that the square root of the AVE for each construct was greater than the correlation between this construct and all the others (Table 3).
| 1 | 2 | 3 | 4 | 5 | 6 | 7 | |
| 1. Attitude | 0.943 | ||||||
| 2. Group dynamics | 0.473 | 0.862 | |||||
| 3. Online collaborative tools | 0.533 | 0.641 | 0.802 | ||||
| 4. Intra-group emotional support | 0.508 | 0.749 | 0.628 | 0.875 | |||
| 5. Perceived enjoyment | 0.689 | 0.703 | 0.678 | 0.767 | 0.947 | ||
| 6. Satisfaction | 0.737 | 0.674 | 0.720 | 0.716 | 0.868 | 0.942 | |
| 7. Perceived learning | 0.689 | 0.677 | 0.617 | 0.728 | 0.808 | 0.807 | 0.892 |
Finally, the heterotrait-monotrait ratio (HTMT) was examined to determine whether the correlation between two constructs was less than 0.9 (Henseler et al., 2015). This was found to be the case, with values ranging between 0.490 and 0.858.
After verifying the psychometric requirements for reliability and validity, the structural model was specified to test the study hypotheses.
Structural model
Evaluation of the structural model involved analysing the level of significance of the relationships between the constructs along with their predictive quality. Figure 2 gives a graphical representation of the structural model, while Table 4 summarizes the results of testing the study hypotheses.
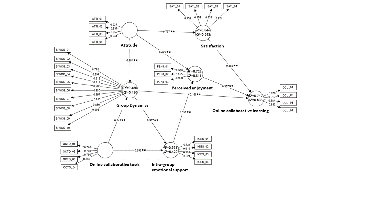
A bootstrapping procedure with 5000 subsamples (Hair et al., 2011) was used to analyse the robustness of the indicator loadings and to determine whether the relationships between the variables were significant. The R2 indicator suggests that 71.2% of the variance of the construct “collaborative online learning” was explained by the latent variables “satisfaction”, “perceived enjoyment”, and “group dynamics” in the model. Based on Chin (1998), which indicates R2 indices of 0.67 as substantial and 0.33 as moderate. Overall, the predictive value of the model was high.
In addition, the Stone-Geisser or Ǫ2 test was used to assess the predictive importance of each of the endogenous variables in the model (Figure 2). This gave values in each case above 0.35 (Hair et al., 2022), indicating that the model had a high level of predictive importance.

Note: ** = Significant at p < .001
The results from testing the ten hypotheses (Table 4) show that the model supports all of them. In addition to the standardized regression coefficients (β), Table 4 shows the associated T statistics and the levels of significance (p-value) allowing a determination of whether each hypothesis is supported in the proposed model. The ƒ2 coefficients were also calculated, as it is not only important to determine whether the relationship between the variables is significant, the size of the effect is also critical (Chin, 1998). The values for ƒ2 were interpreted using Cohen’s (1988) criteria, which establishes values of 0.35 (large), 0.15 (moderate), and 0.02 (small). As Table 4 shows, there were generally large effects in most of the constructs, with the smallest values for ƒ. in the relationship between “attitude” and “group dynamics” (ƒ2= 0.043) and between “group dynamics” and “perceived learning” (ƒ2= 0.048).
| Hypothesis path | β | T statistic | p-value | ƒ2 | Results |
| H1a. Attitude à Group dynamics | 0.184 | 4.279 | 0.000 | 0.043 | Supported |
| H1b. Attitude à Perceived enjoyment | 0.425 | 13.205 | 0.000 | 0.481 | Supported |
| H1c. Attitude à Satisfaction | 0.737 | 30.298 | 0.000 | 0.912 | Supported |
| H2a. Group dynamics à Collaborative online learning | 0.168 | 5.099 | 0.000 | 0.048 | Supported |
| H2b. Group dynamics à Intra-group emotional support | 0.587 | 16.365 | 0.000 | 0.504 | Supported |
| H3a. Online collaborative tools à Group dynamics | 0.543 | 13.947 | 0.000 | 0.374 | Supported |
| H3b. Online collaborative tools à Intra-group emotional support | 0.252 | 6.698 | 0.000 | 0.093 | Supported |
| H4. Intra-group emotional support à Perceived enjoyment | 0.551 | 18.243 | 0.000 | 0.809 | Supported |
| H5. Perceived enjoyment à Online collaborative learning | 0.357 | 6.534 | 0.000 | 0.098 | Supported |
| H6. Satisfaction à Online collaborative learning | 0.385 | 7.878 | 0.000 | 0.123 | Supported |
Finally, the goodness-of-fit of the structural model was assessed using the SRMR (Standardized Root Mean Square Residual), which gave a result of 0.06, demonstrating a reasonable fit for the model as it was lower than 0.08 (Hu & Bentler, 1999).
DISCUSSION AND CONCLUSIONS
The first point to note is that the model proposed in the study demonstrated good predictive ability (R2=0.712), and that the ten hypotheses were supported. The results allowed us to identify the factors that affected online collaborative working according to the perceptions of students who had taken part in this type of course. More specifically, there was a significant, positive effect on CSCL from the following factors: group dynamics (H2a; β=0.168; p<0.001; ƒ2=0.048); satisfaction (H6; β=0.385; p<0.001; ƒ2=0.123), and perceived enjoyment (H5; β=0.357; p<0.001; ƒ2=0.098),
The construct concerning group dynamics includes the fundamental components that have been shown to be key to the success of collaborative learning: “cognitive presence”, “social presence”, and “teaching presence”. Cognitive presence refers to collaborative construction of learning thanks to intentional collaboration and negotiation, where individual contributions gain collective meaning in symbiosis, and where the combination of divergence and convergence produces satisfactory results (Puntambekar, 2006; Borge et al., 2018). The cognitive aspects cannot be understood without the emotional and motivational aspects, which leads to the need to also consider “social presence”. This looks at the characteristics of the students—their willingness to work towards shared goals, their engagement in the group task, each person’s contributions, and the possibility of encouraging a feeling of community—as elements that allow support and communication (Näykki et al., 2017). In any case, it is important to remember that collaborative learning processes do not happen spontaneously or randomly. They need thorough planning and realistic design in a detailed sequence that ensures appropriate conditions and media. This leads to the need to consider “teaching presence”, and through that, pedagogical, curricular, and technological aspects in each of the phases of planning, interaction, and evaluation (Garrison et al., 1999; Hernández-Sellés et al., 2020).
The other key factor in CSCL is satisfaction, which depends in turn on good planning of the aforementioned components, especially well-structured collaborative processes which combine both cognitive and social development (Kwon et al., 2014; Alenazy et al., 2019; Bölen, 2020). Other factors that help ensure student satisfaction included teacher feedback (Kuo et al., 2014), emotional support between students (Zhan, 2008), and perceived usefulness (Bölen, 2020).
When it comes to perceived enjoyment, authors such as Ifinedo (2017) point to a positive assessments of both technology-mediated learning and the collaborative process itself, as well as to the relevance of meeting student’s expectations and confirming predicted actions (Park, 2020).
In addition to the three foundational components noted above, it is important to also consider the other components of the model, both for their specific importance and from the kind of overall viewpoint that should be part of both a theoretical analysis (that allows conceptual identification of CSCL) and a pragmatic one (that helps in design and implementation). In this regard, attitude is hugely important, because of its notable influence in the three factors that contribute to collaborative online learning: group dynamics (H1a; β=0,184; p<0.001; ƒ 2=0.043), satisfaction (H1b; β=0,425; p<0.001; ƒ2=0.481), and perceived enjoyment (H1c; β=0,737; p<0.001; ƒ2=0.912). Positive attitudes are correlated with ease of use and perceived usefulness, and so these aspects need to be considered both before and during CSCL (Hernández-Sellés et al., 2019).
The other fundamental component comes from technological tools, without which CSCL would not be possible. In our study, there was a clear influence of digital resources on group dynamics (H3a; β=0,543; p<0.01; ƒ2=0.374) and on intra-group emotional support (H3b, β=0,252; p<0.01; ƒ2=0.093). Various studies have shown how important devices are in the synchronous and asynchronous interactions that occur during CSCL ( Hamid et al., 2015; Hernández-Sellés, 2021b). Consequently, they play a key role in groups working well together, in relationships with teachers, and in accessing content, providing the necessary infrastructure for learning to be produced and shared (Yang et al., 2023; Yilmaz & Yilmaz, 2022).
It is worth reiterating that interpersonal relationships will help to improve and reinforce interactions, and improve group members’ engagement (Molinillo et al., 2018; Voupala et al., 2016), positively influencing intra-group emotional support (H2b, β=0,587; p<0.001; ƒ2=0.504) and ultimately facilitating achievement of significant, active learning. And this intra-group emotional support will significantly and positively influence students’ perceived enjoyment, which contributes to effective collaborative learning (H4; β=0.551; p<0.001; ƒ2=0.809).
Lastly, it is worth noting that the findings from the present study contribute to expanding the theoretical corpus on CSCL. From an operational perspective, the study has confirmed the importance of key factors influencing and contributing to achieving suitable collaborative learning processes, based on the perceptions of students who participated in such activities. This is particularly useful for teachers and institutions who want to implement CSCL-based activities, where pedagogical, cognitive, and emotional aspects must be considered in the design, implementation, and evaluation of each educational activity.
Acknowledgments
This article has received partial financial support from a competitive grant awarded in 2023 by the Social Council of the University of Santiago de Compostela, as part of the Training and Educational Innovation project - Forinnova Lite - (Reference: 2023-PU013).
REFERENCES
Ahmed, S. (2018). La política cultural de las emociones. Universidad Nacional Autónoma de México.
Alenazy, W., Al-Rahmi, W., & Khan, M. S. (2019). Validation of TAM Model on Social Media Use for Collaborative Learning to enhance Collaborative Authoring. IEEE Access, 7, 71550-71562. https://doi.org/10.1109/ACCESS.2019.2920242
Bagozzi, P., & Yi, Y. (1989). On the Use of Structural Equation Models in Experimental Designs. Journal of Marketing Research, 26(3), 271-284. https://doi.org/10.2307/3172900
Baloche, L., & Brody, C. M. (2017). Cooperative learning: exploring challenges, crafting innovations. Journal of Education for Teaching, 43(3), 274-283. https://doi.org/10.1080/02607476.2017.1319513
Bölen, M. C. (2020). Exploring the determinants of users’ continuance intention in smartwatches. Technology in Society, 60, 1-12. https://doi.org/10.1016/j.techsoc.2019.101209
Borge, M., Ong, Y. S., & Rosé, C. P. (2018). Learning to monitor and regulate collective thinking processes. International Journal of Computer-Supported Collaborative Learning, 13(1), 61-92. https://doi.org/10.1007/s11412-018-9270-5
Cabero Almenara, J., Gutiérrez Castillo, J. J., Guillén Gámez, F. D., & Gaete Bravo, A. F. (2022). Competencias digitales de estudiantes universitarios: creación de un modelo causal desde un enfoque PLS-SEM. Campus virtuales, 11(1), 167-179. https://doi.org/10.54988/cv.2022.1.1008
Cerro Martínez, J. P, Guitert, M., & Romeu Fontanillas, T. (2020). Impact of using learning analytics in asynchronous online discussions in higher education. International Journal of Educational Technology in Higher Education, 17(39), 1-18. https://doi.org/10.1186/s41239-020-00217-y
Chahal, J., & Rani, N. (2022). Exploring the acceptance for e-learning among higher education students in India: combining technology acceptance model with external variables. Journal of Computing in Higher Education, 34, 844-867. https://doi.org/10.1007/s12528-022-09327-0
Chen, C. M., & Chang, C. C. (2014). Mining learning social networks for cooperative learning with appropriate learning partners in a problem-based learning environment. Interactive Learning Environments, 22(1), 97-124. https://doi.org/10.1080/10494820.2011.641677
Cheung, R., & Vogel, D. (2013). Predicting user acceptance of collaborative technologies: An extension of the technology acceptance model for e-learning. Computers & Education, 63, 160-175. https://doi.org/10.1016/j.compedu.2012.12.003
Chin, W. W. (1998). The partial least squares approach to structural equation modeling. In G. A. Marcoulides (Ed.), Modern methods for business research (pp. 295-336). Psychology Press.
Cohen, J. (1988). Statistical power analysis for the behavioral sciences. Lawrence Erlbaum Associates.
Fornell, C., & Larcker, D. (1981). Evaluating structural equation models with unobservable variables and measurement error. Journal of Marketing Research, 18(1), 39-50. https://doi.org/10.1177/002224378101800104
Frania, M., & Correia, F. L. d. S. (2022). Interpersonal Competences and Attitude to Online Collaborative Learning (OCL) among Future Pedagogues and Educators—A Polish and Portuguese Perspective. Education Science, 12, 23. https://doi.org/10.3390/educsci12010023
Garrison, D. R., Anderson, T., & Archer, W. (1999). Critical Inquiry in a Text-Based Environment: Computer Conferencing in Higher Education. The Internet and Higher Education, 2(2-3), 87-105. https://doi.org/10.1016/S1096-7516(00)00016-6
González-Sanmamed, M., Sangrà, A., Souto-Seijo, A., & Estévez, I. (2020). Learning ecologies in the digital era: challenges for higher education. Publicaciones, 50(1), 83-102. https://doi.org/10.30827/publicaciones.v50i1.15671
González-Sanmamed, M., Muñoz-Carril, P. C., & Sangrà, A. (2017). We can, we know how. But do we want to? Teaching attitudes toward ICT based on the level of integration of technology in the schools. Technology, Pedagogy and Education, 26(5), 633-647. https://doi.org/10.1080/1475939X.2017.1313775
Hair, J., & Alamer, A. (2022). Partial Least Squares Structural Equation Modeling (PLS-SEM) in second language and education research: Guidelines using an applied example. Research Methods in Applied Linguistics, 1(3), 1-16. https://doi.org/10.1016/j.rmal.2022.100027
Hair, J. F., Hult, G. T. M., Ringle, C. M., & Sarstedt, M. (2022). A Primer on Partial Least Squares Structural Equation Modeling (PLS-SEM) (3 ed.). Sage. https://doi.org/10.1007/978-3-030-80519-7
Hair, J. F., Sarstedt, M., Hopkins, L., & Kuppelwieser, V. G. (2014). Partial least squares structural equation modeling (PLS-SEM): An emerging tool in business research. European Business Review, 26(2), 106-121. https://doi.org/10.1108/EBR-10-2013-0128
Hair, J., Hult, G. T., Ringle, C., Sarstedt, M., Castillo Apraiz, J., Cepeda Carrión, G. A., & Roldán, J. L. (2019). Manual de Partial Least Squares Structural Equation Modeling (PLS-SEM). OmniaScience. https://doi.org/10.3926/oss.37
Hair, J., Ringle, C., & Sarstedt, M. (2011). PLS-SEM: Indeed a Silver Bullet. The Journal of Marketing Theory and Practice, 19(2), 139-152. https://doi.org/10.2753/MTP1069-6679190202
Hair, J., Sarstedt, M., Ringle, C., Gudergan, S. P., Castillo Apraiz, J., Cepeda Carrión, G. A., & Roldán J. L. (2021). Manual Avanzado de Partial Least Squares Structural Equation Modeling (PLS-SEM). OmniaScience. https://doi.org/10.3926/oss.407
Hamid, S., Waycott, J., Kurnia, S., & Chang, S. (2015). Understanding students' perceptions of the benefits of online social networking use for teaching and learning. Internet and Higher Education, 26, 1-9. https://doi.org/10.1016/j.iheduc.2015.02.004
Henseler, J., Ringle, C. M., & Sarstedt, M. (2015). A new criterion for assessing discriminant validity in variance-based structural equation modeling. Journal of the Academy of Marketing Science, 43(1), 115-135. https://doi.org/10.1007/s11747-014-0403-8
Hernández Sampieri, R., & Mendoza Torres, C. P. (2020). Metodología de la investigación: las rutas cuantitativa, cualitativa y mixta. McGraw-Hill.
Hernández-Sellés, N. (2021a). La importancia de la interacción en el aprendizaje en entornos virtuales en tiempos del COVID-19. Publicaciones, 51(3), 257-294. https://doi.org/10.30827/publicaciones.v51i3.18518
Hernández-Sellés, N. (2021b). Herramientas que facilitan el aprendizaje colaborativo en entornos virtuales: nuevas oportunidades para el desarrollo de las ecologías digitales de aprendizaje. Educatio Siglo XXI, 39(2), 81-100. https://doi.org/10.6018/educatio.465741
Hernández-Sellés, N., Galindo, J. M., Arteaga, O., & García, S. (2023). Diseño de un enfoque humanista con impacto social positivo en el ámbito tecnológico de las enseñanzas de grado: el caso del grado en diseño y gestión de proyectos transmedia. In P. C. Muñoz Carril, C. Sarceda Gorgoso, E. J. Fuentes Abeledo & E. M. Barreira Cerqueiras (Eds.), La formación y la innovación educativa: ejes para la transformación social (141-164). Dykinson S.L. https://doi.org/10.2307/jj.2010047.11
Hernández-Sellés, N., Muñoz-Carril, P. C., & González-Sanmamed, M. (2019). Computer-supported collaborative learning: An analysis of the relationship between interaction, emotional support and online collaborative tools. Computers & Education, 138, 1-12. https://doi.org/10.1016/j.compedu.2019.04.012
Hernández-Sellés, N., Muñoz-Carril, P. C., & González-Sanmamed, M. (2020). Interaction in computer supported collaborative learning: an analysis of the implementation phase. International Journal of Educational Technology in Higher Education, 17(23), 1-13. https://doi.org/10.1186/s41239-020-00202-5
Hu, L., & Bentler, P. (1999). Cutoff criteria for fit indexes in covariance structure analysis: Conventional criteria versus new alternatives. Structural Equation Modeling: A Multidisciplinary Journal, 6(1), 1-55. https://doi.org/10.1080/10705519909540118
Hung-Ming, L., Min-Hsien, L., Jyh-Chong, L., Hsin-Yi, C., Pinchi, H., & Chin-Chung, T. (2020). A review of using partial least square structural equation modeling in e-learning research. British Journal of Educational Technology, 51(4), 1354-1372. https://doi.org/10.1111/bjet.12890
Ifinedo, P. (2017). Students’ perceived impact of learning and satisfaction with blogs. The International Information and Learning Technology, 34(4), 322-337. https://doi.org/10.1108/IJILT-12-2016-0059
Ifinedo, P. (2018). Determinants of students´ continuance intention to use blogs to learn: an empirical investigation. Behaviour & Information Technology, 37(4), 381-392. https://doi.org/10.1080/0144929X.2018.1436594
Keramati, M. R., & Gillies, R. M. (2022). Advantages and Challenges of Cooperative Learning in Two Different Cultures. Education Sciences, 12(3). 1-14. https://doi.org/10.3390/educsci12010003
Ku, H-Y., Hung, W. T., & Akarasriworn, C. (2013). Collaboration factors, teamwork satisfaction, and student attitudes toward online collaborative learning. Computers in Human Behavior, 29, 922-929. https://doi.org/10.1016/j.chb.2012.12.019
Kuo, Y.-C., Walker, A. E., Schroder, K. E. E., & Belland, B. R. (2014). Interaction, Internet self-efficacy, and self-regulated learning as predictors of student satisfaction in online education course. Internet and Higher Education, 20, 35-50. https://doi.org/10.1016/j.iheduc.2013.10.001
Kwon, K., Liu, Y., & Johnson, L. (2014). Group regulation and social-emotional interactions observed in computer supported collaborative Learning: Comparison between good vs. poor collaborators. Computers & Education, 78, 185-200. https://doi.org/10.1016/j.compedu.2014.06.004
Lasfeto, D., & Ulfa, S. (2020). The relationship between self-directed learning and students’ social interaction in online learning environment. Journal of e-Learning and Knowledge Society, 16(2), 34-41. https://doi.org/10.20368/1971-8829/1135078
Lin, J.-W., & Tsai, C. W. (2016). The impact of an online project-based learning environment with group awareness support on students with different self-regulation levels: An extended-period experiment. Computers & Education, 99, 28-38. https://doi.org/10.1016/j.compedu.2016.04.005
Lin, J.-W., & Lin, H.-C. K. (2019). User acceptance in a computer-supported collaborative learning (CSCL) environment with social network awareness (SNA) support. Australasian Journal of Educational Technology, 35(1), 100-115. https://doi.org/10.14742/ajet.3395
Martin, D. P., & Rimm-Kaufman, S. E. (2015). Do student self-efficacy and teacher-student interaction quality contribute to emotional and social engagement in fifth grade math? Journal of School Psychology, 53(5), 359-373. https://doi.org/10.1016/j.jsp.2015.07.001
Molinillo, S., Aguilar-Illescas, R., Anaya-Sánchez, R., & Vallespín-Arán M. (2018). Exploring the impacts of interactions, social presence and emotional engagement on active collaborative learning in a social web-based environment. Computers & Education, 123, 41-52. https://doi.org/10.1016/j.compedu.2018.04.012
Muñoz-Carril, P. C., González-Sanmamed, M., & Fuentes-Abeledo, E. J. (2020). Use of blogs for prospective early childhood teachers. Educación XX1, 23(1), 247-273. https://doi.org/10.5944/educxx1.23768
Muñoz-Carril, P. C., Hernández-Sellés, N., Fuentes-Abeledo, E. J., & González-Sanmamed, M. (2021). Factors influencing students' perceived impact of learning and satisfaction in computer supported collaborative learning. Computers & Education, 174:104310. https://doi.org/10.1016/j.compedu.2021.104310
Näykki, P., Isohätälä, J., Järvelä, S., Pöysä-Tarhonen, J., & Häkkinen, P. (2017). Facilitating socio-cognitive and socio-emotional monitoring in collaborative learning with a regulation macro script – an exploratory study. International Journal of Computer-Supported Collaborative Learning, 12(3), 251-279. https://doi.org/10.1007/s11412-017-9259-5
Noroozi, O., Weinberger, A., & Kirschner, P. A. (2021). Editorial to the special issue: Technological and pedagogical innovations for facilitation of students’ collaborative argumentation-based learning. Innovations in Education and Teaching International, 58(5), 499-500. https://doi.org/10.1080/14703297.2021.1978703
Panadero, E., Alonso-Tapia, J., García-Pérez, D., Fraile, J., Sánchez-Galán, J. M., & Pardo, R. (2021). Estrategias de aprendizaje profundas: Validación de un modelo situacional y su cuestionario. Revista de Psicodidáctica, 26(1), 10-19. https://doi.org/10.1016/j.psicod.2020.11.003
Park, E. (2020). User acceptance of smart wearable devices: An expectation-confirmation model approach. Telematics and Informatics, 47. https://doi.org/10.1016/j.tele.2019.101318
Puntambekar, S. (2006). Analyzing collaborative interactions: divergence, shared understanding and construction of knowledge. Computers & Education, 47(3), 332-351. https://doi.org/10.1016/j.compedu.2004.10.012
Renninger, K. A., & Hidi, S. E. (2016). The Power of Interest for Motivation and Engagement. Routledge. https://doi.org/10.4324/9781315771045
Ringle, C. M., Wende, S., & Becker, J. M. (2022). SmartPLS 4 (Nº de versión 4.0.9.6). Windows. Boenningstedt: SmartPLS GmbH. http://www.smartpls.com
Tang, K. Y., Tsai, C. C., & Lin, T. C. (2014). Contemporary intellectual structure of CSCL research (2006–2013): A co-citation network analysis with an education focus. International Journal of Computer-Supported Collaborative Learning, 9, 335-363. https://doi.org/10.1007/s11412-014-9196-5
Vuopala, E., Hyvönen, P., & Järvelä, S. (2016). Interaction forms in successful collaborative learning in virtual learning environments. Active Learning in Higher Education, 17(1), 25-38. https://doi.org/10.1177/1469787415616730
Wang, S., Sun, Z., & Chen, Y. (2023). Effects of higher education institutes’ artificial intelligence capability on students' self-efficacy, creativity and learning performance. Education and Information Technologies, 28, 4919-4939. https://doi.org/10.1007/s10639-022-11338-4
Yang, H., Cai, M., Diao, Y., Liu, R., Liu, L., & Xiang, Q. (2023). How does interactive virtual reality enhance learning outcomes via emotional experiences? A structural equation modeling approach. Frontiers in Psychology, 13:1081372. https://doi.org/10.3389/fpsyg.2022.1081372
Yilmaz, R., & Yilmaz, F. G. K. (2022). Examination of the efectiveness of the task and group awareness support system used for computer-supported collaborative learning. Educational Technology Research and Development, 68, 1355-1380. https://doi.org/10.1007/s11423-020-09741-0
Zambrano, J, Kirschner, F., Sweller, J., & Kirschner, P. A. (2023). Effect of task-based group experience on collaborative learning: Exploring the transaction activities. British Journal of Educational Technology, 93(4), 879-902. https://doi.org/10.1111/bjep.12603
Zhan, H. (2008). The effectiveness of instructional models with collaborative learning approaches in undergraduate online courses. Ph.D. thesis, Northern Arizona University. https://www.learntechlib.org/p/125783/
Zimmermann, B. J., & Schunk, D. H. (2011). Self-regulated learning and performance. In D. H. Schunk & B. J. Zimmerman (Eds.), Handbook of Self-Regulated Learning and Performance (pp. 1-12). Routledge.
Zuboff, S. (2020). La era del capitalismo de la vigilancia: la lucha por un futuro humano frente a las nuevas fronteras del poder. Paidós.