Monográfico
Análisis retrospectivo de la percepción sobre herramientas para el desarrollo de actividades colaborativas en entornos virtuales
Retrospective analysis for the perception of educational tools for the development of collaborative activities in virtual environments
Análisis retrospectivo de la percepción sobre herramientas para el desarrollo de actividades colaborativas en entornos virtuales
RIED-Revista Iberoamericana de Educación a Distancia, vol. 27, núm. 2, 2024
Asociación Iberoamericana de Educación Superior a Distancia

Cómo citar: Martínez De Miguel López, S., Bernárdez-Gómez, A., & Salmerón Aroca, J. A. (2024). Retrospective analysis for the perception of educational tools for the development of collaborative
activities in virtual environments. [Análisis retrospectivo de la percepción sobre herramientas para el desarrollo de actividades colaborativas en entornos virtuales].
RIED-Revista Iberoamericana de Educación a Distancia, 27(2), pp. 35-55. https://doi.org/10.5944/ried.27.2.38983
Resumen: Los entornos virtuales de formación son sistemas tecnológicos diseñados para facilitar la educación no presencial y la interacción entre estudiantes, a través de medios electrónicos que están teniendo impacto en la educación superior. La investigación que se presenta fue desarrollada mediante un enfoque no experimental de tipo transversal retrospectivo. Anclado en el paradigma cualitativo fenomenológico, se involucró a 211 estudiantes de posgrado en línea de seis años académicos, con el objetivo de conocer los beneficios y dificultades que encuentran en el proceso formativo a través del uso de herramientas colaborativas y las dinámicas de grupo que se establecen. Se emplearon portafolios, foros y grupo de discusión. Los resultados revelan una diversidad en el empleo de herramientas digitales, adaptadas a la complejidad del aula virtual y al perfil multiprofesional de los participantes. Sin embargo, de manera general, muestran una marcada necesidad de conexión para compartir inquietudes, establecer vínculos y construir conocimiento colectivo. También es notable que, durante y después de la pandemia, se observa un mayor énfasis en las tareas colaborativas en comparación con períodos anteriores. Se concluye que la integración de las herramientas de colaboración en línea entre el alumnado de posgrado para la realización de actividades académicas, refleja la importancia de los entornos virtuales para la configuración de experiencias educativas significativas interdisciplinares y de socialización. Además, el rol que cumple la autorregulación del propio grupo para su uso, en términos de madurez, redes vinculares, ajustes cronológicos, y comprensión de la tarea, es fundamental para superar las dificultades que encuentran.
Palabras clave: herramientas educativas, educación superior online, entornos virtuales de aprendizaje, aprendizaje colaborativo en línea, tecnología educacional.
Abstract: Virtual learning environments are technological systems designed to use electronic media to enable non-face-to-face education and interaction between students to take place. The research presented here considered six academic years and was carried out against the backdrop of the impact that these environments are having on higher education. It used a non-experimental, retrospective, cross-sectional approach, and was conducted within the qualitative phenomenological paradigm. The participants were 211 students who were engaged in an online postgraduate course. The aim was to identify the benefits and difficulties the students encountered when they used collaborative tools in their learning process, and the group dynamics that were established. Portfolios, forums and focus groups were the mechanisms used for data collection. The results showed a great diversity in how digital tools were used, how they were adapted to the complexity of the virtual classroom and the multi-professional profile of the participants. However, in general, the participants displayed a strong need for connection in order to share their concerns, develop bonds and build collective knowledge. There was greater emphasis on collaborative tasks during and after the pandemic than in previous periods. It was concluded that the integration of online collaboration tools among postgraduate students to carry out academic activities reflected the key role that virtual environments play in the shaping of meaningful interdisciplinary and socialisation educational experiences. In addition, the role of the group's own self-regulation in terms of maturity, networking, chronological adjustments and understanding of the task at hand was essential in the participants’ ability to overcome the challenges they encountered.
Keywords: educational tools, online higher education, virtual learning environments, online colaborative learning, educational technology.
INTRODUCCIÓN
Esta investigación sienta sus bases sobre el cambio en el proceso de enseñanza-aprendizaje que supuso, en la década de los noventa del siglo pasado, la aparición de las primeras universidades virtuales (Rubia y Guitert, 2014). Desde entonces, el aumento en el uso de medios tecnológicos y digitalización de la enseñanza es un hecho. Pese a ello, no existe una cota de madurez suficiente en el desarrollo de políticas educativas que contribuyan a alcanzar la competencia digital (Castañeda et al., 2023; Férnandez Miravete y Prendes Espinosa, 2022). La irrupción del confinamiento y el COVID-19 ha supuesto un punto de inflexión para el uso de recursos y plataformas tecnológicas. Lo cierto es que la pandemia ha sentado las bases para que el uso de recursos y tecnologías educativas a distancia pueda generalizarse, superando el estigma de una baja calidad en comparación con la enseñanza presencial (Carafi, 2022; Ruiz Corbella et al., 2011). Ligado a ello, Fernández Sánchez et al. (2021) advierten un repunte de las preferencias por parte del alumnado hacia modalidades virtuales y semipresenciales en los estudios de grado y posgrados (Esteban et al., 2020; INE, 2022). Esto también ha contribuido a mantener las tasas de matriculación de algunos posgrados por parte de las universidades (Ministerio de Universidades, 2022).
En consonancia con lo expuesto se establece uno de los presupuestos iniciales de este trabajo. Se parte de la idea de que la formación en línea, ya habría incorporado su metodología y disponibilidad digital. En consecuencia, la magnitud de la enseñanza y sus resultados académicos no se vieron afectados de manera significativa por la adaptación que sí experimentaron los sistemas de enseñanza presenciales en el contexto de la educación superior debidos a la pandemia (UNESCO, 2020). No obstante, existen consecuencias y matices derivados que han hecho emerger nuevas necesidades e interrogantes desde el ámbito académico, ¿Qué percepción tiene el alumnado sobre su propio dominio y conocimiento de herramientas para el aprendizaje colaborativo asistido por ordenador? ¿Qué valoración hace al respecto? ¿Se siente interesado y motivado por ellas? En dichas consecuencias convendría profundizar y, además, respaldan la investigación que se presenta.
La justificación de esta investigación encuentra su razón de ser en dos necesidades. En primer término, la percepción del alumnado de posgrado en entornos virtuales sobre las actividades colaborativas. Un enfoque derivado de la propia evolución y posicionamiento experimentado por este tipo de formación a partir de la Declaración de Bolonia de 1999 (Docampo, 2001; RD 56/2005).
En segundo término, considerando la pandemia como un momento clave en la digitalización de la educación universitaria, es necesario indagar en dos cuestiones. Por un lado, en el uso de plataformas digitales y herramientas de tecnología educativa en la enseñanza actual (Sánchez Vera, 2023) y, por otro, los estudios que han evidenciado problemas, como la brecha digital y la falta de interacción social (Piki, 2022) que afectan negativamente a los estudiantes. Se trata de fenómenos que representan uno de los principales desafíos de la educación en la próxima década, (UNICEF, 2022). Por tanto, debe señalarse la necesidad de comprender cómo impactan estos factores sociales en la actualidad para la teoría del aprendizaje colaborativo en línea (Asif et al., 2021).
Con la visibilización de estas necesidades se señala el carácter poliédrico del significado del término de aprendizaje colaborativo en línea (Harasim, 2012). Esto se liga tanto a la variedad de instituciones y niveles que lo ofertan y la diversidad de roles que ofrece al desempeño docente por parte del profesorado, como a los distintos modelos de enseñanza que le dan soporte, y su manera de evaluarlos. Es por ello que en la rama de las ciencias sociales existe, en las últimas décadas, una trayectoria importante sobre el estudio del aprendizaje colaborativo a través de la tecnología (Anwar et al., 2023; García Chitiva y Suárez Guerrero, 2019; Janssen y Kirschner, 2020; Lämsä et al., 2021). De forma concomitante, también se ha verificado un aumento en la motivación y el interés de estudiantes de ciencias sociales por el uso de las TIC (Salas Rueda et al., 2020), no tanto el uso de las tecnologías en sí, sino la manera en que son utilizadas (Valencia y Rodríguez, 2019). A título ilustrativo, como beneficios del aprendizaje colaborativo en línea se indican, su contribución a mejorar el rendimiento cognitivo del alumnado y la mejora de su comunicación interpersonal (Tusyanah et al., 2023). A pesar de las bondades señaladas también pueden presentarse características menos positivas: desigualdad participativa; conflictividad; requerimiento temporal (Aguilera, 2023).
Desde este punto de vista, la construcción conjunta del conocimiento implica establecer una interacción fluida para la cohesión grupal. Hasta el extremo de que, si no se contemplan estas variables a la hora de promover la interacción significativa en el grupo, existe el riesgo de que la experiencia de aprendizaje final por parte del alumnado resulte negativa (Hernández Sellés, 2021). Según esta perspectiva el alumnado precisa aprender a colaborar para aprender (Leiva Reyes et al., 2020). Por ende, uno de los problemas que se relacionan, es que no sólo se debe enfocar la atención de manera aislada en la situación de aprendizaje, o en las interacciones interpersonales, sino que ambas deben de ser puestas a disposición de los mecanismos de aprendizaje y sus efectos en el alumnado (Mercado Borja et al., 2019). Si bien la investigación de campo sobre estos aspectos en la educación superior no es nueva (Alfageme, 2005; Rodríguez Illera, 2001), la presente investigación tiene la intención de situarlos en un contexto temporal. Así, el estudio se centra en dar respuesta, desde la perspectiva del estudiantado, a la siguiente pregunta: ¿Cómo han contribuido durante los últimos años las actividades de aprendizaje colaborativo, entendidas como recurso metodológico, a la enseñanza en línea?
METODOLOGÍA
Objetivos
El objetivo general de este artículo fue analizar la percepción del estudiantado sobre la contribución de las actividades colaborativas de aprendizaje en entornos virtuales, como recurso metodológico en la enseñanza superior online. Todo ello teniendo presente tres objetivos específicos:
Diseño
Se realizó un estudio de tipo transversal retrospectivo anclado en el enfoque fenomenológico del paradigma cualitativo (Bisquerra, 2016). La base de este enfoque se sustenta en la experiencia de la persona sobre un hecho o un tracto de ellos y en el sentido que estos hechos tienen para el sujeto (Flick, 2015). Se optó por un diseño inductivo que permitiera integrar el punto de vista del propio alumnado. Al tratarse de un estudio fenomenológico retrospectivo que aborda los últimos años académicos permite conocer en perspectiva la variabilidad de las aportaciones en una línea temporal. De manera concreta se ha incluido en él, al alumnado que cursó el posgrado en línea del Máster de Museos en los últimos seis años.
Previo al inicio de la investigación, se informó al Comité de Ética de la Universidad sobre la intencionalidad del estudio, obteniéndose una respuesta positiva y aprobación para su desarrollo (ID: 4707/2023).
Contexto de investigación
La investigación se ha relizado en el Máster Universitario en Educación y Museos: Patrimonio, Identidad y Mediación Cultural (eMus). Instrumentalmente, el eMus comienza a impartirse a través de la plataforma de software libre Sakai, donde el alumnado podía acceder, elaborar y publicar contenidos teóricos, resolver actividades de carácter práctico, interactuar con el profesorado, a través de herramientas sincrónicas y asincrónicas de comunicación tales como el correo electrónico, foros, mensajes, videoconferencias, chats, wikis, blogs, páginas web, etc., participando a través de varias de ellas en procesos colaborativos de aprendizaje (Universidad de Murcia, 2010). Con posterioridad, la plataforma Sakai fue sustituida por el aula virtual de la Universidad de Murcia sin perder la esencia de las estrategias metodológicas utilizadas.
La asignatura sobre la cual se desarrolla el trabajo de investigación se denomina “El educador como mediador cultural. Estrategias de inclusión social en los museos”. Se trata de una materia optativa dentro de la estructura organizativa del Máster Universitario en Educación y Museos, pero con una carga de 6 créditos al igual que las materias obligatorias del mismo. Se imparte durante 21 días en el segundo cuatrimestre y la propuesta metodológica relacionada con el objeto de la investigación plantea: videoconferencia, foros, tareas y wiki (Tabla 1).
| Herramientas | Actividad/Descripción | Tipo |
| Videoconferencia | Presentación asignatura | Síncrona/Grupal |
| Foro | Presentación alumnado | Asíncrona/Individual |
| Foro | Actividad 1. Abordaje conocimientos teóricos. La animaión sociocultural | Asíncrona/Individual |
| Foro | Actividad 2. Abordaje conocimientos teóricos. Propuestas de acción museal | Asíncrona/Individual |
| Tarea | Actividad 3. Abordaje conocimientos teóricos. Búsqueda de programas | Asíncrona/individual |
| Foro | Actividad 4. Abordaje conocimientos teóricos. Actitudes del educador | Asíncrona/individual |
| Wiki* | Actividad 5. Abordaje conocimientos prácticos. Ejemplos de estrategias de animación sociocultural | Asíncrona/Grupal |
| Tarea | Actividad 6. Abordaje conocimientos teóricos. El papel del educador en museos | Asíncrona/individual |
| Tarea* | Actividad global. Abordaje conocimientos prácticos. Proyecto de intervención museal | Asíncrona/Grupal |
| Tarea | Examen contenidos | Síncrona/individual |
| Portafolio | Evaluación asignatura | Asíncrona/individual |
| Foro | “Telegrama” Impresión general del alumnado con la asignatura | Asíncrona/Grupal |
En la asignatura en la que se concentra este artículo, las estrategias de aprendizaje colaborativo se centran en debates y trabajo en grupos. Para ello se dispone de dos actividades colaborativas que fueron las que se seleccionaron para el estudio: la actividad nº5 y la actividad global. La actividad nº5 emplea la herramienta wiki. Se utiliza para desarrollar un proceso centrado en diseñar estrategias de Animación Sociocultural. Tiene como finalidad concretar propuestas de actuación en los museos, desde la perspectiva de la asignatura, realizándose en grupo (8 estudiantes) para abordar el tema de trabajo en cuestión y el planteamiento metodológico. La actividad global utiliza como herramienta la tarea (entre 5 estudiantes). Consiste en la creación de un proyecto de intervención en Animación Sociocultural que responda a la necesidad de integrar en la vida cotidiana de los museos a un colectivo en riesgo de exclusión social. Los intrumentos empleados en la investigación son los productos de dichas actividades colaborativas recogidos en los portafolios y el contenido del foro dedicado al “Telegrama”. Además, se solicitó a los estudiantes su participación en un grupo de discusión que se detalla en el correspondiente apartado.
Participantes
Se consultaron los portafolios del alumnado que completó la asignatura del “Educador de museos como mediador cultural. Estrategias de inclusión social en los museos” durante las últimas 6 ediciones (N=211). La composición del grupo de estudio en función del sexo, fue un 14.2 % correspondiente a hombres y un 85.8 % a mujeres. Según los estudios previos cursados un 55.7 %, procede de profesiones didácticas o docentes, mientras que un 44.2 %, procede de profesiones multidisciplinares, donde sobresale Geografía e Historia, y entre las que se encontraban también Bellas Artes, Biblioteconomía, Psicología o Turismo. De los tres períodos de estudio establecidos, cabe señalar que un 43.0 % de la muestra cursó la formación antes del inicio de la pandemia (años académicos comprendidos entre 2017-2019); un 39.2 % durante la pandemia y la desescalada (años académicos comprendidos entre 2019-2021), y un 34.2 % en el período de pospandemia (años académicos 2021-2023). A pesar de que la duración del máster tiene una periodicidad anual, se decidió agrupar para el estudio un período de tiempo dividido en tres cohortes bianuales, con la finalidad de hacerlo coincidir con la duración que se estableció desde el ámbito educativo derivados del confinamiento por la pandemia y desescalada. Respecto de las calificaciones obtenidas por el alumnado en la asignatura, reseñar que un 19.7 % correspondió a la calificación de sobresaliente, un 66.8 % obtuvo una calificación de notable, un 13.5 % obtuvo la calificación de aprobado.
Procedimiento e instrumentos utilizados para la recogida de datos
Se ha realizado una consulta del archivo digital de la asignatura por medio del Aula Virtual y un grupo de discusión. Para la recogida de los datos en el archivo digital se accedió al histórico de la asignatura de los seis últimos cursos donde el alumnado deposita los trabajos, que presentó en cada año académico y sus calificaciones. Como se anticipaba, se utilizaron tres instrumentos para recoger la información desde la perspectiva del alumnado, los cuales recogen datos sobre las actividades colaborativas referidas en el contexto de investigación:
Análisis de datos
Se ha profundizado en los datos de forma meditativa, otorgando importancia al estudio crítico que hace el investigador sobre sus decisiones. Se recurrió al análisis temático reflexivo (Braun y Clarke, 2022; Terry y Hayfield, 2021). Igualmente, se empleó de forma combinada con el método de análisis comparativo constante (Leech y Onwuegbuzie, 2008), confrontando recurrentemente los datos entre ellos y, de esta forma, introduciendo mejoras en el análisis. La flexibilidad de estos dos métodos ha sido esencial para la selección de los mismos. En el presente método de análisis se buscan una serie de temas mediante patrones en los datos, dichos temas darán lugar a categorías centrales y otras categorías relacionadas a las primeras. Dichas categorías son equiparables a los códigos y subcódigos empleados en el software de análisis, puesto que se asume el marco metodológico de análisis establecido por referentes en el uso del software (Soratto et al., 2020).
Recurriendo al método de análisis de datos planteado (Braun y Clarke, 2022), se ha realizado en una serie de etapas que son, a su vez, secuenciales y recursivas. Esta característica del análisis hace que las diferentes fases puedan superponerse, gracias al proceso reflexivo inherente al modelo empleado. Fueron las siguientes:
El análisis cualitativo se llevó a cabo mediante el software ATLAS.ti V23 (Scientific Software Development GmbH) pues, de acuerdo con Soratto et al. (2020), este programa permite sistematizar y visualizar información cualitativa que ofrece la dinámica de comparación y contraste entre categorías asignadas a los datos.
Igualmente, dentro del análisis de datos se distinguen dos dimensiones que ayudarán a comparar las aportaciones del alumnado: (1) Año académico del alumnado (2) Calificaciones obtenidas.
RESULTADOS
Análisis de beneficios y dificultades de los estudiantes ante las herramientas y actividades online
A modo de primer resultado, y para comenzar a dar respuesta al primer y segundo objetivos específicos, centrados en indagar y analizar en los beneficios y dificultades que presentan los estudiantes a través de sus percepciones sobre las herramientas y el trabajo colaborativo, se presenta el libro de categorías establecido en la fase dos de análisis. Estas categorías son los temas que han emergido del análisis inductivo de los datos, puesto que no existían categorías preestablecidas, y que han guiado el resto de las fases de análisis. Se aglutinan en dos grandes áreas que hacen referencia al uso de las herramientas colaborativas, así como los propios procesos desarrollados en las actividades. Los temas sobre los que se circunscribe el discurso del alumnado fueron:
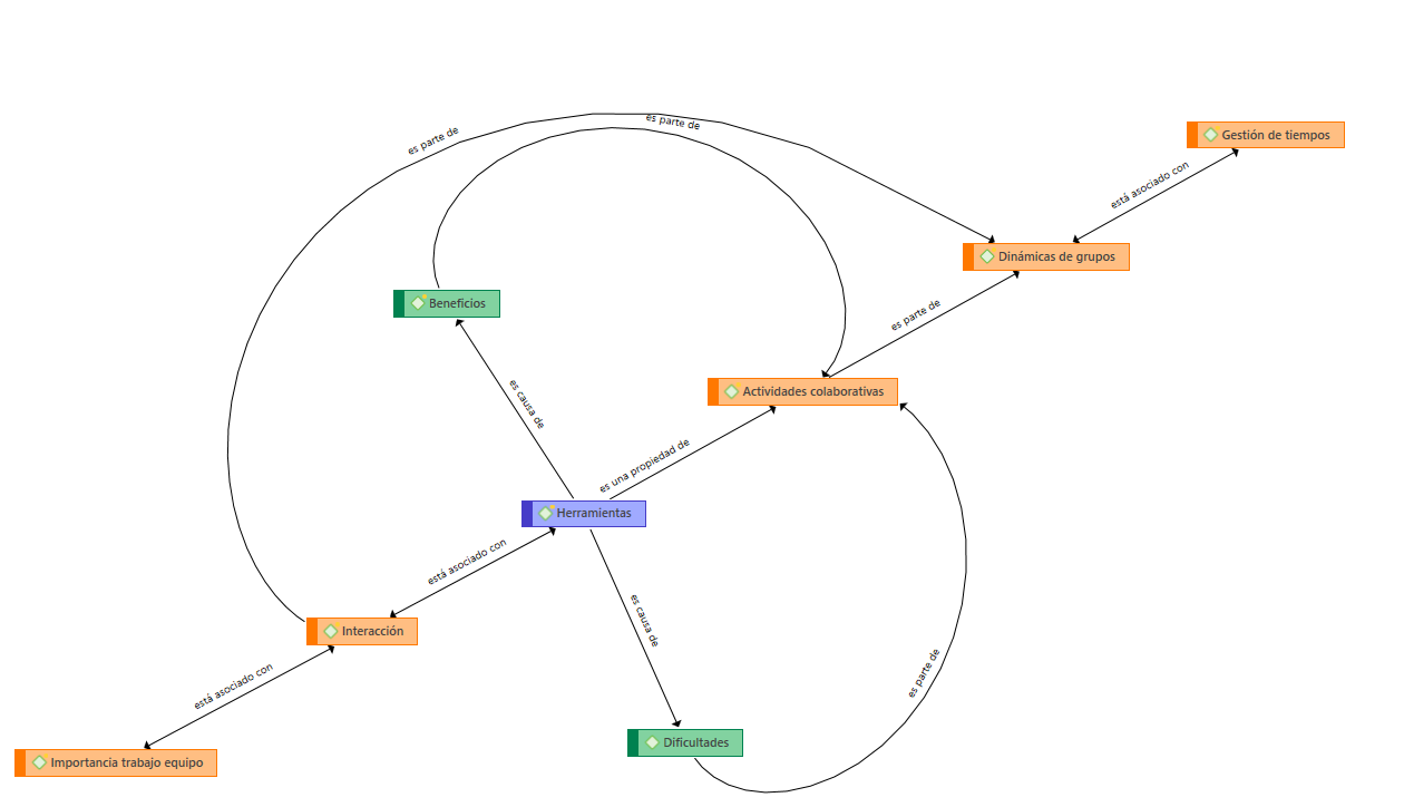
Una vez realizado el análisis de datos, entre dichos temas emergieron diversas categorías de carácter central en torno a lo que se indagaba en la investigación y eran ejes de los dos primeros objetivos específicos planteados. En concreto, los dos temas centrales en los que se centró el discurso de los estudiantes eran referidos a las herramientas empleadas por ellos en el desarrollo de las actividades y a las propias actividades colaborativas realizadas. Ambos temas estaban estrechamente entrelazados, puesto que, el primero de ellos, las herramientas, se circunscribe semánticamente a las actividades colaborativas. Es decir, las herramientas mencionadas eran requisitos para el desarrollo de estas actividades, “la actividad se realizará a través de un foro-wiki, donde los componentes del grupo, aunaremos conocimientos” (D136:91).
Siguiendo el proceso de análisis temático desarrollado en la investigación, en el momento de valorar ambas categorías centrales emergidas, se han identificado una serie de aspectos relacionados a los que se asocian de forma significativa en base a los coeficientes de coocurrencia facilitados por el software de análisis2. En concreto, dichos aspectos que se asocian a los temas principales, hacen referencia a dos cuestiones específicas. Por un lado, los beneficios y dificultades que atraviesan los diferentes estudiantes en su proceso formativo y, por otro, las diferentes dinámicas de grupos en interacciones que realizan los discentes. De hecho, es frecuente encontrar en estas dinámicas de trabajo e interacciones las motivaciones de los beneficios y las dificultades que se desarrollan en las actividades colaborativas.
Como muestra de las relaciones establecidas se ha generado la red semántica que sigue (Figura 1). En ella se pueden intuir las diferentes relaciones establecidas. En primer lugar, la señalada anteriormente, entre las herramientas empleadas y las dos actividades colaborativas que se mencionan a lo largo de los portafolios. Igualmente, como ya se señalaba, estas herramientas generan diferentes dificultades y beneficios identificados por los estudiantes. Entre los diferentes beneficios y dificultades de las actividades y las herramientas empleadas se señalan algunos genéricos “esta wiki ha sido una actividad muy gratificante” (D9:1); “Me refiero a la tarea wiki, en la que debíamos juntarnos dos grupos y la organización es mucho más exigente, […] el grupo es bastante grande” (D117:10).

En los trabajos colaborativos que han desarrollado, un grupo importante de los estudiantes no tienen claras las diferentes herramientas que deben emplear, puesto que, principalmente, la actividad se basa en el desarrollo conceptual mediante esa herramienta, en este caso la wiki. De hecho, la mayoría de las veces se define la propia actividad como la elaboración de esa wiki, “la creación de un documento cooperativo en la wiki en el que se compartían propuestas” (D3:1), en la que los estudiantes deben crear un contenido e identifican ese producto como algo finalista en su aprendizaje, no como un medio para el aprendizaje. No obstante, algunos de ellos sí plantean que ese trabajo es parte del itinerario que les lleva al aprendizaje, “los trabajos han sido una parte esencial para la comprensión de los contenidos de la asignatura [...] como es en el caso de la wiki o la actividad global” (D66:9).
Por su parte, también señalan otras que les son de utilidad para desarrollar la tarea en la que tienen que construir la actividad global. Entre ellas, contemplan herramientas básicas de comunicación, como el whatsapp y otras de trabajo, como el google drive. Estas son empleadas de forma complementaria en su trabajo por los beneficios que les producen en contraste con las del aula virtual, como facilitar el trabajo colaborativo: “esta actividad […] se realiza a través de una plataforma ajena al aula virtual, -Drive- ya que esta nos permite trabajar y editar todos en un mismo trabajo y posteriormente enlazar el resultado en el apartado de tareas del aula virtual” (D115:19).
Asimismo, el espacio en el que se desarrolla la tarea impacta de forma significativa en el desarrollo de la actividad, la dinámica de grupo y, consecuentemente, en el proceso de aprendizaje. Que el espacio de trabajo sea facilitador de estas dinámicas es una cuestión que destacan en el grupo de discusión, “con la wiki había que utilizar el aula virtual pero al final la comunicación que te da, pues whatsapp, no te lo proporciona el aula virtual” (GD.D144:25). Esto puede llevar a pensar que trasladar la actividad y emplear herramientas ajenas al aula virtual puede resultar beneficioso en el trabajo. De esta forma, tienen clara la participación de todos sus colegas en el trabajo. Esto se debe a que “en la plataforma wiki no suele quedar claro cuántos compañeros están participando en la preparación de un documento” (D91:19), otro compañero apunta: “el aspecto negativo que hallo en las actividades de wiki coincide, y es trabajar de forma cooperativa, virtualmente, sin que el formato permita editar en línea. Creo que entorpece y requiere doble trabajo” (D10:2).
Igualmente, en el grupo de discusión se refuerza además otra idea relacionada referida a la proporción del tiempo, o el compás que siguen los compañeros en la frecuencia de trabajo o en la dedicación a ellos también afecta a sus dinámicas, “al final algunos decidieron irse por su cuenta. No, no es que los echáramos nosotros del grupo, sino que entendieron que no podían seguir el ritmo de los demás” (GD.D144:37). Así, indican como la autorregulación de grupo en sus dinámicas aparece y es de gran relevancia para ellos, tanto en el proceso como para alcanzar el resultado final. No obstante, para otras personas, esto se veía como una ventaja, puesto que las diferencias que se presentaban, por una cuestión u otra, se compensan entre ellos: “yo no tengo ni una queja tanto en los que me tocaron fijos para todas las asignaturas como en la wiki creo que íbamos mezclados mucho porque éramos dos historiadores del arte, una conservadora, dos profesores luego las chicas de la wiki también eran profesoras, y entonces [...] lo que yo a lo mejor me faltaba a mí desde lo que es manejo de tecnología, lo suplían ellos, y entonces yo aportaba otras cosas” (GD.D144:49).
En otro sentido, parece que el uso de las plataformas no queda claro a algunos estudiantes. Al hablar del formato de la tarea hay contradicciones dentro del mismo portafolio, a veces destacan la herramienta y otra la modalidad. Otras veces confunden herramientas o no tienen clara su diferenciación “esta es la actividad de foro-wiki” (D12:2). Estas son cuestiones que pueden destacar frente a las otras, puesto que se indica la hiperconectividad como señal característica de los años estudiados, incluso ya antes del periodo de aislamiento.
Esta diferencia de perfil en los estudiantes, su conocimiento de las diferentes herramientas, o el desconocimiento de ellas, hace que muchas dinámicas se desarrollen por costumbre. Las tareas realizadas de forma presencial en otros estudios o las actividades de carácter colaborativo en diferentes contextos son las que van a marcar el desarrollo de los trabajos para ellos, “la organización a la hora de realizar las tareas, pero en trabajos grupales es lo normal” (D143:25). Este tipo de actividades, ya sean online o no, siempre serán beneficiosas para observar, por ejemplo, diferentes puntos de vista: “la actividad wiki siempre es adecuada para el desarrollo de aprendizaje conjunto, las dudas se resolvían por el mismo grupo y eso también es un aspecto positivo. Destacar el trabajo cooperativo, intercalar opiniones, ideas, elegir de entre varios los recursos que más nos hayan convencido…” (D7:6).
Igualmente, aunque pudieran aparecer dificultades como las mencionadas líneas atrás, los trabajos de este tipo siempre necesitan de una dinámica positiva donde los estudiantes encuentren un espacio para compartir inquietudes. Lo que muchas veces viene motivado por el caracter colaborativo de las actividades, “además de crear vínculos con otros miembros de otro grupo, también pudimos “ver más allá” de nuestra percepción” (D18:1); “los trabajos han sido una parte esencial para la comprensión de los contenidos, cuya dificultad ha variado y donde ha sido necesaria la cohesión grupal, como es en el caso de la wiki o la actividad global” (D66:9). La necesidad de interacción entre estudiantes tiene su eco en el grupo de discusión realizado. Los estudiantes indican que estos trabajos requieren una relación previa, un conocimiento de ellos que se debe fraguar de forma progresiva, “no hemos tenido un contacto previo anterior, en la mayoría de los casos hace que el trabajo grupal no sea fluido” (GD.D144:25).
Pese a la virtualidad de los estudios, existe una necesidad de conexión entre ellos que se hace patente. Así pues, las herramientas, además de medio para realizar las actividades, influyen de gran manera en el desarrollo de las diferentes actividades y en las posibles dificultades que se plantean, por ejemplo: “sobre todo lograr que todos los compañeros se implicasen por igual” (D143:12). No obstante, no implica que el uso de las herramientas no vaya destinado a la mejora de la dinámica del trabajo, “las actividades de la wiki, han sido beneficiosas y han traído aspectos positivos” (D143:40).
Experiencia comparada de los estudiantes
Con la finalidad de describir la experiencia comparada de su uso entre estudiantes, complementarios al análisis global, se matiza en función de la calificación obtenida por el alumnado y si estos habían cursado los estudios antes de la pandemia, durante o después, dando respuesta al tercer objetivo específico del trabajo. En los documentos analizados, a través de la Tabla 2, se refleja la incidencia de las dos categorías centrales en función de la calificación de los estudiantes. Se puede apreciar que, en ninguno de los casos hay una diferencia porcentual excesiva entre ellos. Esto indica que, pese a la diferente calificación que pudieran obtener los estudiantes, se mencionan de igual forma las diferentes actividades colaborativas que realizan en línea como las herramientas que se emplean para ellas.
| CALIFICACIONES | |||
| Aprobado | Notable | Sobresaliente | |
| Actividades colaborativas | 33.61 % | 34.46 % | 31.93 % |
| Herramientas | 33.02 % | 32.09 % | 34.88 % |
Si se profundiza en la percepción de los estudiantes mediante el análisis de sentimiento facilitado por el software de análisis, se puede observar a través de la Figura 2 que, existe un mayor sentimiento positivo/neutro, tanto hacia las herramientas como a las actividades colaborativas. Además, existe una distribución de sentimiento equiparable entre cada una de las categorías. Si se aplican filtros en el programa en función de su calificación, no reflejados mediante figuras o tablas por economía con las imágenes, el alumnado con aprobado presenta mayor afinidad por las herramientas, no manifestándolo por las actividades colaborativas. Por el contrario, los estudiantes con una calificación de notable y sobresaliente sí muestran un sentimiento más positivo/neutro por las actividades colaborativas en detrimento de las herramientas.

Por su parte, si se explora la misma tabla señalando los periodos diferenciados, antes, durante y después de la pandemia por COVID (Tabla 3), sí encontramos valores singulares que destacan frente a los otros por el periodo en el que se desarrolla. En el caso de las actividades colaborativas se muestra cómo realizan mayor incidencia durante y a posteriori de la pandemia que anteriormente, indicando que, en el periodo anterior, no era una cuestión de relevancia para ellos. Por otro lado, en el caso de las herramientas empleadas, se presenta mayor presencia en la etapa anterior a la COVID que en las siguientes. Se podría inferir de esto que las herramientas, antes de la pandemia, resultaban más novedosas para ellos, por ello las destacaban. Sin embargo, una vez desarrollado un periodo de su vida en el que se tuvieron que formar en estas herramientas, han normalizado su uso y no resulta algo tan novedoso.
| PreCovid | Covid | PostCovid | |
| Actividades colaborativas | 27.64 % | 36.17 % | 36.18 % |
| Herramientas | 39.28 % | 30.36 % | 30.35 % |
Resulta reseñable que existen variaciones en las percepciones y valoraciones que realizan al respecto. En el contexto previo a la pandemia (Pre-COVID), se identificó una mayor preocupación con relación al apoyo entre compañeros y al trabajo en grupo realizado. Por otro lado, las opiniones sobre el proceso de enseñanza, el respaldo técnico brindado y la motivación por parte del cuerpo docente fueron muy positivas. Durante el periodo de confinamiento, se mantuvo una visión crítica en cuanto a las dinámicas internas del trabajo en grupo desarrollado, aunque de sus comentarios se deriva una notable mejora en la percepción del apoyo obtenido por parte de los compañeros. Nuevamente, el proceso de enseñanza, el apoyo de tutoría y técnico, y la motivación del profesorado fueron aspectos destacados y evaluados positivamente. En el periodo de pospandemia, las valoraciones sobre el trabajo en grupo disminuyeron en términos de eficacia, mientras que se reforzaron las apreciaciones en torno al proceso de enseñanza, el apoyo de tutoría y técnico, y la motivación del profesorado.
DISCUSIÓN Y CONCLUSIONES
El presente trabajo de investigación pretendía profundizar en cómo estudiantes egresados de diferentes disciplinas del conocimiento del ámbito de educación superior, construyen el conocimiento y establecen relaciones en entornos educativos formales no presenciales a través de actividades colaborativas. De manera específica, para su estudio se optó por una asignatura optativa del Máster Universitario de Educación y Museos debido a su carácter práctico y aplicado. Para ello, se desglosó el objetivo general en tres aspectos fundamentales: analizar los beneficios y dificultades que tienen los estudiantes de posgrado acerca de las herramientas que se utilizan en procesos metodológicos colaborativos en línea así como en las actividades colaborativas donde se proponen dichas herramientas y si la pandemia ejerció un factor variable en cuanto a los procesos desarrollado pre y posterior a dicho fenómeno acaecido, relacionándolo también con las califaciones obtenidas por los estudiantes.
Con respecto al primer objetivo, los resultados indican cierta disparidad en las respuestas de los estudiantes en torno al dominio o conocimiento conceptual al respecto de las herramientas. De hecho, en el análisis pormenorizado de la información se constata que, las cuestiones referidas al conocimiento de las herramientas están poco representadas. Se incide mucho más en los procesos desarrollados para la elaboración de las actividades. Por otra parte, saben manejarlas aunque a la hora de definirlas encuentran dificultades para diferenciarlas de la actividad en sí misma. También es destacable la utilidad que otorgan a las herramientas y la importancia de su complementariedad para facilitar el desarrollo del trabajo colaborativo. Este último matiz se sitúa en el marco de referencia de investigaciones previas sobre revisiones sistemáticas de herramientas para el aprendizaje colaborativo como la de Valencia y Rodríguez (2019). En relación con el segundo objetivo referido a los beneficios y dificultades presentados durante las actividades analizadas, se podrían sintetizar los resultados en tres perspectivas: los aspectos positivos destacados por los participantes de la investigación, las necesidades que requieren este tipo de planteamientos metodológicos y las propuestas de mejora a las mismas.
En primer lugar, entre los beneficios de su uso se indican la satisfacción personal y académica. También las oportunidades de relación interpersonal y comunicación entre el alumnado. Estos datos entroncan con los obtenidos por el estudio de Tusyanah et al. (2023) cuando refiere el aumento en el rendimiento cognitivo, así como las habilidades de pensamiento crítico. Además, los resultados obtenidos apuntan la posibilidad para construir una experiencia de aprendizaje interdependiente e inclusiva. Estos resultados se podrían englobar en lo que Rodríguez Marconi et al. (2023) denominan como competencias transversales.
En segundo lugar, en cuanto a las necesidades identificadas, remarcar la importancia de la madurez del grupo para funcionar en este tipo de experiencias colectivas. En este sentido, el orden en el que se cursan las asignaturas alcanza cierta relevancia en la investigación presentada. El hecho de tratarse de una de las últimas asignaturas del máster provee de inercias para el uso de la metodología colaborativa. Sin embargo, esta variable no se identifica en el estudio de Palacios et al. (2022), quienes sí reportan otras para su efectividad como son la empatía, el sentimiento de ayuda mutua o el manejo de la asertividad. Resulta destacable la necesidad de autorregulación del grupo en su propio funcionamiento, de manera similar a cómo lo describen Niño y Castellanos (2020) cuando se refieren a la regulación compartida en todas las fases de las actividades.
También destacan algunas cuestiones ecológicas, como la dimensión temporal señalada por Barrera et al. (2021), al poner de relieve diferencias importantes en función de la hora de las contribuciones aportadas por el alumnado. Pero ni el diseño, ni los datos obtenidos en esta investigación permiten aseverarlo unívocamente. Además, remarcar la diversidad encontrada en el nivel de competencias digitales en el alumnado de posgrado a la hora de la elaboración de los portafolios. Un factor que es destacado en el estudio desarrollado para la formación de competencias digitales en el profesorado, por parte de Marcano (2023), y que debe tenerse en cuenta para flexibilizar el diseño de las herramientas empleadas en las asignaturas por los docentes. Quizás la utilización de herramientas como la wiki deben retomar su esencia como medio de enseñanza. Reforzando no solo la elaboración del trabajo final, sino sobre todo, el autoaprendizaje. De acuerdo con De Arriba y García Sanchís (2014) y García Chitiva (2020), se afirma la necesidad de potenciar los procesos psicológicos metacognitivos. No obstante, para llegar al uso adecuado de estrategias metodológicas colaborativas coincidiendo con lo expuesto por Aguilera (2023), el alumnado partícipe en dicha investigación refleja elementos a mejorar. Por ejemplo, la igualdad en la dedicación y seguimiento de actividad; mayor exigencia para manejar el tamaño del grupo que en actividades individuales; mejorar la propia herramienta para detectar la implicación real de cada miembro del grupo.
En lo que concierne al tercer objetivo se sugieren cambios en la percepción y utilización de actividades colaborativas y herramientas antes, durante y después de la pandemia. La atención en los procesos colaborativos por parte del alumnado durante la pandemia obtuvo cotas elevadas en términos de valoración, y enriquecimiento de aportaciones entre iguales, si lo comparamos con otros períodos. Esto podría indicar una adaptación a las duras circunstancias percibidas por el alumnado durante el período del confinamiento en término de impacto socioemocional y afectivo, así como a las diversas funciones de las redes sociales y la tecnología social durante el aprendizaje en confinamiento, que fueron señaladas por el estudio de Piki (2022), y donde la colaboración se convirtió en relevante. Asimismo, cabe destacar que la preponderancia en sus discursos de referencias a las cuestiones de las herramientas educativas en la etapa posterior decayó. Lo que sugiere que, con anterioridad, estas herramientas eran vistas como novedosas frente a la familiaridad con la que son percibidas en la actualidad. Esto podría estar indicando un énfasis hacia la colaboración y la interacción entre estudiantes, más que hacia las herramientas específicas.
La principal limitación que se presenta en el estudio radica en que habría sido beneficioso profundizar gradualmente en el proceso formativo sin interrupciones. Sin embargo, la pandemia impidió este proceso. Aunque este máster se venía desarrollando de forma virtual, el alumnado se vio afectado por el momento que vivieron, no pudiendo estudiarlo como un continuo pleno. Esta circunstancia fue utilizada por el propio grupo de investigadores para tomar la decisión sobre el planteamiento y el diseño, y se aprovechó la coyuntura para observarlo como aspecto diferencial.
En lo que respecta a las implicaciones socioeducativas y didácticas que podrían derivarse del estudio, es importante destacar que plantea una cuestión fundamental que merece reflexión. Esta se centra en cómo los estudiantes abordarán la colaboración y la tecnología en el futuro. La integración de herramientas y la modificación de plataformas para adaptarlas a las necesidades actuales del alumnado se postula como una cuestión nuclear. Se ha percibido, tanto en la elaboración del marco teórico como en la recopilación y análisis de datos, que el alumnado expresa interés en la adaptación de las herramientas presentadas para que se conecten con su experiencia digital cotidiana. Por ello, se considera como aportación de este estudio la necesidad de diseños pedagógicos que fomenten el dominio técnico de las herramientas digitales mediante un uso reflexivo y crítico. Asimismo, se destaca la importancia de potenciar un enfoque de competencias colaborativas en el posgrado online, donde el alumnado pueda adquirir habilidades de comunicación intergrupal y resolución de problemas en equipos multidisciplinares de carácter profesionalizador. Además el diseño metodológico retrospectivo y el análisis cualitativo empleado, pueden servir como punto de partida para investigaciones futuras.
REFERENCIAS
Aguilera, C. (2023). ¿Qué es el aprendizaje colaborativo? Beneficios y ejemplos. Blog Conceptos básicos de e-learning. https://www.ispring.es/blog/aprendizaje-colaborativo
Alfageme, M. B. (2005). El trabajo colaborativo en situaciones no presenciales. Pixel-Bit. Revista de medios y educación, 26, 5-16.
Anwar, A., Rehman, I. U., Kostadinova Dicheva, N. y Haq, I. U. (2023). Analysing User Experience of Dynamic Group Formation (DGF) in Intelligent Tutor Collaborative Learning (ITSCL) using Aspect-Based Sentiment Analysis. En XXIII International Conference on Human Computer Interaction (pp. 1-5). https://doi.org/10.1145/3612783.3612788
Asif, M., Khaskheli, A., Qureshi, J. A., Raza, S. A. y Yousufi, S. Q. (2021). Factors affecting students’ learning performance through collaborative learning and engagement. Interactive Learning Environments, 31(4), 2371-2391. https://doi.org/10.1080/10494820.2021.1884886
Barrera, R. A., Montaño, R. M., Marín, P. E. y Chávez, J. E. (2021). Trabajo colaborativo y la ecología del aprendizaje. Formación universitaria, 14(6), 3-12. https://doi.org/10.4067/S0718-50062021000600003
Bisquerra, R. (2016). Metodología de la investigación educativa. La Muralla
Braun, V. y Clarke, V. (2022). Thematic analysis: a practical guide. Sage. https://doi.org/10.53841/bpsqmip.2022.1.33.46
Carafi, E. (2022). Formación a distancia y programas de Maestrías en Educación con mención curricular en Chile. Revista de Educação PUC-Campinas, 27, 1-14. https://doi.org/10.24220/2318-0870v27e2022a6527
Castañeda, L., Esteve-Mon, F. y Adell, J. (2023). La universidad digital: aproximación a un análisis crítico de los planes de transformación digital de las universidades públicas españolas. Profesorado, Revista de Currículum y Formación del Profesorado, 27(1), 175-198. https://doi.org/10.30827/profesorado.v27i1.23870
De Arriba, R. y García Sanchís, M. C. (2014). La eficacia de la wiki como herramienta de aprendizaje colaborativo para aprender Política Económica Internacional. Digital Education Review, 26, 24-38. https://doi.org/10.1344/der.2014.0.24-38
Docampo, D. (2001). La Declaración de Bolonia y su repercusión en la estructura de las titulaciones en España. [Presentación en conferencia]. Informe 21 septiembre. CRUE. http://www.unizar.es/eees/doc/CRUE%20Informe%20DOCAMPO%20210901.pdf
Esteban, E., Cámara, A. y Villavicencio, M. (2020). La educación virtual de posgrado en tiempos de Co-vid-19. Revista de Estilos de Aprendizaje, 13,82-94. https://doi.org/10.55777/rea.v13iEspecial.2241
Fernández Miravete, Á. D. y Prendes Espinosa, M. P. (2022). Marco Europeo para Organizaciones Educativas Digitalmente Competentes: revisión sistemática 2015-2020. Revista Fuentes, 24(1), 65-76. https://doi.org/10.12795/revistafuentes.2022.18698
Fernández Sánchez, L., García Cabanes, M. C., Sánchez Sáez, X., Albertos Arranz, H., Ruiz Pastor, M. J., Orts, P., Company Sirvent, M. A., Lax P., Maneu, V. y Cuenca, N. (2021). La docencia en época COVID-19: Preferencia del alumnado en la Docencia Dual, Sistemas de Evaluación y Ansiedad académica. En R. Satorre Cuerda (Ed.). Nuevos retos educativos en la enseñanza superior frente al desafío COVID-19 (pp. 65-76). Octaedro.
Flick, U. (2015). El diseño de investigación cualitativa. Morata
Froufe, S. (1998). Las técnicas de grupo en la animación comunitaria. Amarú.
García Chitiva, M. P. y Suárez Guerrero, C. (2019). Estado de la investigación sobrela colaboración en entornos virtuales de aprendizaje. Pixel-Bit: Revista de Medios y Educación, 56, 169-191. https://doi.org/10.12795/pixelbit.2019.i56.09
García Chitiva, M. P. (2020). Implicaciones del Sistema de memoria transactive para la Educación Superior. Revista Espacios, 41(46),338-351. https://doi.org/10.48082/espacios-a20v41n46p28
García Sanz, M. P. (2008). Guías docentes de asignaturas de grado en el EES. Orientaciones para su elaboración. Universidad de Murcia.
Harasim, L. (2012). Learning Theory and Online Technologies. Routledge. https://doi.org/10.4324/9780203846933
Hernández Sellés, N. (2021). Herramientas que facilitan el aprendizaje colaborativo en entornos virtuales: nuevas oportunidades para el desarrollo de las ecologías digitales de aprendizaje. Educatio Siglo XXI, 39(2), 81-100. https://doi.org/10.6018/educatio.465741
INE. (2022). Encuesta sobre Equipamiento y Uso de Tecnologías de Información y Comunicación (TIC) en los Hogares. https://www.ine.es/prensa/tich_2022.pdf
Janssen, J. y Kirschner, P. A. (2020). Applying collaborative cognitive load theory to computer-supported collaborative learning: Towards a research agenda. Educational Technology Research and Development, 68(2), 783-805. https://doi.org/10.1007/s11423-019-09729-5
Lämsä, J., Hämäläinen, R., Koskinen, P., Viiri, J. y Lampi, E. (2021). What do we do when we analyse the temporal aspects of computer-supported collaborative learning? A systematic literature review. Educational Research Review, 33, 100387. https://doi.org/10.1016/j.edurev.2021.100387
Leech, N. L. y Onwuegbuzie, A. J. (2008). Qualitative data analysis: A compendium of techniques and a framework for selection for school psychology research and beyond. School Psychology Quarterly, 23(4), 587-604. https://doi.org/10.1037/1045-3830.23.4.587
Leiva Reyes, K. A., Gutiérrez Jiménez, A. E., Vásquez Rojas, C. P., Chávez Lezama, S. E. y Reynosa Navarro, E. (2020). Aprendizaje colaborativo en línea y aprendizaje autónomo en la educación a distancia. Revista Científica, Cultura, Comunicación y Desarrollo, 5(3), 95-100.
Marcano, B. (2023). Evaluación con perspectiva inclusiva en la formación para la educación online de docentes universitarios. Interculturalidad, inclusión y equidad en educación, 331, 445-453. https://doi.org/10.14201/0AQ0321445453
Mayorga Fernández, M. J. y Tójar Hurtado, J. C. (2003). El grupo de discusión como técnica de recogida de información en la evaluación de la docencia universitaria. Revista Fuentes, 5, 173-190.
Mercado Borja, W. E., Guarnieri, G. y Rodríguez, G. L. (2019). Análisis y evaluación de procesos de interactividad en entornos virtuales de aprendizaje. Trilogía Ciencia Tecnología Sociedad, 11(20), 63-99. https://doi.org/10.22430/21457778.1213
Ministerio de Universidades. (2022). Datos y cifras del sistema universitario Español. Publicación 2021-2022. https://www.universidades.gob.es/wp-content/uploads/2022/11/Datos_y_Cifras_2021_22.pdf
Niño, S. y Castellanos, J. (2020). Estrategias de regulación y procesos de escritura colaborativa en línea para el aprendizaje en estudiantes universitarios. Nova scientia, 12(25), 00012. https://doi.org/10.21640/ns.v12i25.2499
Palacios, M., Deroncele, A. y Goñi, F. F. (2022). Aprendizaje colaborativo en línea: factores de exito para su efectividad. Revista Conhecimento Online, 2, 158-179. https://doi.org/10.25112/rco.v2.2925
Piki, A. (2022). Re-imagining the Distributed Nature of Learner Engagement in Computer-Supported Collaborative Learning Contexts in the Post-pandemic Era. En G. Meiselwitz (eds), Social Computing and Social Media: Applications in Education and Commerce. HCII 2022. Lecture Notes in Computer Science (pp.161-179). Springer. https://doi.org/10.1007/978-3-031-05064-0_13
Real Decreto 56/2005, de 21 de enero, por el que se regulan los estudios universitarios oficiales de Posgrado. (2005). Boletin Oficial del Estado. Madrid, 25 de enero de 2005, num 21, pp. 2846-2851.
Rodríguez Illera, J. L. (2001). Aprendizaje colaborativo en entornos virtuales. Anuario de psicología / The UB Journal of Psychology, 63-76.
Rodríguez Marconi, D., Lapierre, M., Serra, M., Zanetti, L. Z., Sanabria, C. M. y Quiroz, H. (2023). Aprendizaje colaborativo internacional en línea como estrategia para el desarrollo de competencias transversales en la educación superior, una experiencia desde la carrera de fonoaudiología. Educación Médica, 24(5), 100835. https://doi.org/10.1016/j.edumed.2023.100835
Rubia, B. y Guitert, M. (2014). La revolución de la enseñanza. El aprendizaje colaborativo en entornos virtuales. Comunicar: Revista científica de comunicaciones y educación, 21(42), 10-14. https://doi.org/10.3916/C42-2014-a2
Ruiz Corbella, M., García Aretio, L., Álvarez González, B. y Rubio Gómez, M. J. (2011). Movilidad virtual en másteres a distancia en Europa y América Latina. Un camino por recorer. Revista Iberoamericana de Educación, 55, 225-242. https://doi.org/10.35362/rie550533
Salas Rueda, R., De-La-Cruz-Martínez, G., Alvarado-Zamorano, C. y Gamboa-Rodríguez, F. (2020). Dispositivos móviles y Muro colaborativo: ¿medios de comunicación para innovar el proceso de enseñanza-aprendizaje sobre las ciencias sociales? Revista Meta: Avaliação, 12(36), 601-624. https://doi.org/10.22347/2175-2753v12i36.2626
Sánchez Vera, M. M. (2023). Los desafios de la tecnología educaiva. RiiTE. Revista Interuniversitaria de Investigación en Tecnología Educativa, 14, 1-5. https://doi.org/10.6018/riite.572131
Soratto, J., Pires, D. y Friese, S. (2020). Thematic content analysis using ATLAS.ti software: Potentialities for researchs in health. Revista Brasileira de Enfermagem, 73(3) 1-12. https://doi.org/10.1590/0034-7167-2019-0250
Terry, G. y Hayfield, N. (2021). Essentials of thematic analysis. American Psychological Association. https://doi.org/10.1037/0000238-000
Tusyanah, T., Sakitri, W., Indira, F. R., Ismiyati, I. y Suryanto, E. (2023). The Role of Online Collaborative Learning (OCL) in Interpersonal Communication and Cognitive Performance. International Journal of Sociology of Education, 12(1), 25-48. https://doi.org/10.17583/rise.10800
UNESCO. (2020). COVID-19 y educación superior: de los efectos inmediatos al día después. https://www.iesalc.unesco.org/wp-content/uploads/2020/05/COVID-19-ES-130520.pdf
UNICEF. (2022). La brecha digital impacta en la educación. UNICEF.
Universidad de Murcia. (2010). Máster Universitario en Educación y Museos. Patrimonio, Identidad y Mediación Cultural. Memoria para la verificación de los estudios oficiales. Universidad de Murcia.
Valencia, M. y Rodríguez, D. (2019). Una revisión bibliográfica de estudios empíricos de herramientas de la Web 2.0 para el aprendizaje colaborativo: wikis, blogs, redes sociales y repositorios multimedia. Revista Ibérica de Sistemas e Tecnologias de Informação, 2(18), 497-516.
Notas