Monográfico: Visión de los MOOC desde una perspectiva práctica
Metodología de producción para el desarrollo de contenidos audiovisuales y multimedia para MOOC
Production methodology for the development of audiovisual and multimedia content for MOOC
Metodología de producción para el desarrollo de contenidos audiovisuales y multimedia para MOOC
RIED. Revista Iberoamericana de Educación a Distancia, vol. 20, núm. 1, 2017
Asociación Iberoamericana de Educación Superior a Distancia
Recepción: 01 Junio 2016
Aprobación: 30 Julio 2016
Como citar este artículo: Gértrudix, M., Rajas-Fernández, M., y Álvarez-García, S. (2017). Metodología de producción para el desarrollo de contenidos audiovisuales y multimedia para MOOC. RIED. Revista Iberoamericana de Educación a
Distancia, 20(1), pp. 183- 203. doi: https://doi.org/10.5944/ried.20.1.16691
Resumen: El desarrollo de un MOOC de calidad supone la puesta en marcha de un complejo proceso de planificación, diseño y desarrollo que implica a diferentes profesionales y áreas de trabajo. La eficacia del sistema de producción precisa establecer metodologías específicas que atiendan, no solo a las características concretas del contexto de elaboración, sino que aúnen estrategias y técnicas procedentes de diferentes ámbitos como el diseño de recursos educativos, la producción audiovisual y el desarrollo multimedia e interactivo. A través de la aplicación de un proceso inspirado en los principios de investigación-acción, se presenta el modelo metodológico alcanzado para la producción y desarrollo de contenidos audiovisuales y multimedia para MOOC, tras un año de interacciones sucesivas. El proceso se ha llevado a cabo durante el desarrollo secuencial de los cinco primeros MOOC elaborados para la plataforma URJCx de la Universidad Rey Juan Carlos. El proceso ha requerido la configuración de equipos de trabajo y medios especializados, de un programa de acción, y de la definición de estrategias que han sido puestas a prueba mediante procesos iterativos y participados de diseño, implantación (acción), análisis y evaluación dirigidos a la mejora y la eficacia de los procesos de producción. La secuencia de interacciones han permitido definir un modelo de producción más ligero, basado en el desarrollo de esquemas y patrones formales que funcionan como plantillas generales tanto para la producción audiovisual como multimedia, y la mejora de los flujos de comunicación y trabajo entre los equipos de trabajo involucrados.
Palabras clave: MOOC, enseñanza a distancia, educación multimedia, investigación-acción, producción audiovisual.
Abstract: The development of a MOOC involves the implementation of a complex process of planning, design and development. This process requires the participation of different professionals and work areas. The efficiency of the production system needs to establish specific methodologies. These should address the specific characteristics of the context of development, and they must combine strategies and techniques from different areas: instructional design, audiovisual production and multimedia development. The article presents a methodological model for the production and development of audiovisual and multimedia content for MOOC, after a year of successive interactions of implementation and evaluation. This becomes a result of a procedure based on the action research methodology. The process has been carried out during the sequential development of the first five MOOCs developed for the platform URJCx Rey Juan Carlos University (Spain). The process, which is part of an overall strategy, has required the creation of dedicated professional teams and the provision of specialized resources. The working methodology has been tested by iterative processes of design, implementation (action), analysis and evaluation aimed at improving the efficiency of production processes. The interactions sequence? have defined a model of lighter production, based on the development of schemes and formal patterns both for audiovisual production and multimedia. These schemes work as general templates. Also it has improved communication flows and work among the teams involved.
Keywords: MOOC, distance education, multimedia instruction, action research, audiovisual production.
Es indudable ya que, más allá del debate abierto sobre el impacto real y la influencia de los MOOC (White et al., 2013; García Aretio, 2015), la fase inicial de explosión del fenómeno está dando lugar a una nueva etapa de análisis detallados y reflexiones de mayor amplitud, que tratan de superar el escenario inicial de precipitación en la implantación de iniciativas señalado por Aguaded (2013), y que van despejando algunas de las incógnitas que para las universidades, señaladamente las iberoamericanas, vislumbraban Capdevilla y Aranzadi (2014). El fenómeno está siendo ampliamente tratado en la literatura académica en un recorrido que va desde análisis bibliométricos que miden la representación del concepto en la literatura científica y, por tanto, su interés como objeto de estudio (López, Vázquez y Román, 2015), el examen de su calidad pedagógica ( Vila, Andrés y Guerrero, 2014; Aguaded y Medina-Salguero, 2015) o las políticas institucionales que los impulsan (Hollands y Tirthali, 2014a; Haywood y Macleod, 2014), entre otros muchos aspectos. En una era de post-escasez del conocimiento, la plétora anunciada, entre otras corrientes, por los MOOC alumbra nuevos fenómenos de micro-masas basadas en la “agregación de la larga cola, la masa de los pequeños (pero poderosos) colectivos” (Jarvis, 2010, p. 94) y, sin saber cómo cristalizará, parece evidente que nada quedará igual en el marco de este nuevo “auleph” tecnológico (Álvarez, 2010, p. 304).
La puesta en marcha de una nueva propuesta en este ecosistema requiere la definición previa de una estrategia global que no solo se incardine con la misión y visión de la institución y con sus objetivos principales sino que también asuma globalmente los requisitos y necesidades, tanto técnicos como de recursos y procesos de producción necesarios, de forma que se garantice el desarrollo de productos de calidad en un marco de sostenibilidad a medio y largo plazo. Como señalan Hollands y Tirthali: “Given the considerable investment that MOOCs represent, we recommend that prior to embarking on MOOC-related initiatives, institutions carefully consider their goals and whether MOOCs present a realistic and financially justifiable means to achieve them” (2014, p. 1).
Este aspecto, el de la sostenibilidad de la acción, resulta esencial, especialmente en un marco económico exigente que requiere maximizar los recursos que se ponen a disposición, y que se encuentra sujeto a las nuevas fuerzas de ese procomún colaborativo de coste marginal cero que enuncia Rifkin también para la educación y que está transformando el paradigma de la enseñanza superior (2014). Encontrar esquemas de producción que se ajusten a modelos de negocio viables y sostenibles resulta esencial para conciliar los objetivos perseguidos con la durabilidad de la puesta a disposición de nuevos cursos, tal como ha sido ya documentado en distintas experiencias como la austriaca ( Fischer et al., 2014), la alemana Stifteverband(Lorenz, 2016) o la británica a través de Futurelearn (Sánchez, León y Davis, 2015).
METODOLOGÍA
El diseño metodológico se fundamenta en una aplicación adaptada de los procesos de investigación-acción (Rodríguez y González, 2013) desde la dimensión tanto de la mejora de los programas educativos de los MOOC como, de forma especial, los sistemas de planificación y desarrollo de esta tipología de cursos. En un contexto de fuerte cambio en las dinámicas educativas a nivel global (González- Sancho y Vincent-Lancrin,2016), sometidas a una adaptación de los procesos de aprendizaje a las lógicas líquidas de una sociedad globalizada (Best, 2015), resulta esencial realizar aproximaciones críticas que, a partir de una interacción constante y retroalimentada entre conocimiento y actuación, permitan obtener los mejores resultados en términos prácticos, adaptándose estos a las necesidades reales tanto del contexto en el que se desarrollan como de la comunidad de destino.
Siguiendo la secuencia de las fases y evaluación estándar de la IA definidos por Lewin (como se cita en Elliot, 2005), desde una perspectiva de aplicación concreta al desarrollo de productos similar a la realizada por otras investigaciones (Contreras, Eguia y Solano, 2016), se presenta el modelo metodológico alcanzado para la producción y desarrollo de contenidos audiovisuales y multimedia para MOOC, tras un año de interacciones sucesivas basadas en ciclos recursivos de planificación, acción, observación y reflexión.
Se ha optado por este enfoque metodológico ya que permite abrir la participación a todos los equipos involucrados en el proceso de elaboración de los MOOC, tiene una clara orientación práctica que permite aprender del proceso y de los errores cometidos durante este, y permite evolucionar en espiral en la medida que crece la dimensión del proyecto y su alcance (Given, 2008). El objetivo es hacer una evaluación crítica de los modelos de diseño y producción de este tipo de cursos masivos abiertos en línea con la finalidad de establecer una metodología eficiente para la práctica educativa, en los términos establecidos por Carr y Kemmis (1986). De este modo, el proceso se ha llevado a cabo durante el desarrollo secuencial de los cinco primeros MOOC diseñados para la plataforma URJCx, dentro de la estrategia general de contenidos abiertos de la Universidad Rey Juan Carlos.
En el proceso de reconocimiento y revisión previa se han problematizado las fases del proceso de producción a través de un conjunto de preguntas que permitiesen describir los hechos iniciales de la situación considerando los siguientes ámbitos: estratégico, modelización del MOOC, optimización del proceso de producción audiovisual, y optimización del proceso de producción multimedia. A partir de estos, se ha elaborado el plan general de actuación y se han puesto en marcha las sucesivas etapas de acción.
RESULTADOS
Contexto de producción
Iniciativa de la Universidad Rey Juan Carlos
Los MOOC (Massive Open Online Courses) representan un ámbito de disrupción educativa cuyos alcances, en un proceso global de transformación digital de las instituciones de Educación Superior (Balkin y Sonnevend, 2016), resultan de gran interés como objeto de estudio. A pesar del incremento reciente de los trabajos que los examinan, aún resultan insuficientes los estudios empíricos que analicen detenidamente tanto sus modelos como sus efectos (Bartolomé y Steffens, 2015). No es discutible, sin embargo, ni el despliegue de su creciente oferta ni cómo ello está generando un nuevo escenario de formación abierta en el que numerosas instituciones universitarias internacionales están participando de manera incremental –en una estimación de Class-Central para 2015, más de 500 universidades, 4.200 cursos y 35 millones de estudiantes (2015).
Hollands y Tirthali (2014), en una investigación de largo alcance, han identificado seis objetivos principales que motivan en las instituciones la puesta en marcha de iniciativas de desarrollo de MOOC: ampliar el alcance y acceso al conocimiento; contribuir a afianzar la marca; mejorar la productividad reduciendo costes o aumentando los ingresos; mejorar los resultados educativos; producir innovación en la enseñanza y el aprendizaje; o la realización de investigaciones sobre nuevos modelos educativos.
En este contexto, la Universidad Rey Juan Carlos ha establecido una línea de acción dirigida a afianzar y ampliar su estrategia de formación abierta a distancia, sumándose a las iniciativas implementadas con Open edX a través de la puesta en marcha de una plataforma propia y del lanzamiento de una convocatoria dirigida al diseño, desarrollo e impartición de MOOC para dicha plataforma: URJCx.
Los principales objetivos perseguidos son: la apertura de los procesos de formación y conocimiento; la introducción de lógicas de conocimiento abierto en el seno de la institución; fraguar dinámicas de cambio y transformación digital; proyectar la marca y el compromiso social de la universidad; proveer contenidos de calidad en áreas de interés, actualidad y alcance internacional; dirigirse a sectores y perfiles laborales con alta demanda de empleo; y alinearse con los retos de la Agenda Digital Europea 2020. A estos objetivos se suma el disponer de una plataforma que facilite el despliegue de otras configuraciones formativas flexibles como SPOC y NOOC (NANO Curso Abierto, Masivo y en Línea) (INTEF, 2016), que permitan atender la demanda formativa de acciones transversales como los módulos de Reconocimiento Académico de Créditos destinados a los más de 5.000 estudiantes de nuevo ingreso que recibe la universidad cada año.
La iniciativa se incardina dentro de un proceso global de extensión de la oferta formativa online de la URJC (Gértrudix, Rajas y Esteban, 2015) que ha sido acompañada con la creación de una unidad específica: el Centro de Innovación en Educación Digital - URJC online (CIED), que da soporte a esta acción. Este aspecto, de configuración de estructuras formales dentro de la institución, resulta fundamental para la optimización de los procesos y los costes, y para fomentar la longevidad de la iniciativa, tal como sucede en otras instituciones internacionales: “A few institutions have created offices of online learning to facilitate the development of MOOCs and other online and blended courses” (Hollands y Tirthali, 2014, p. 134).
Fases del proyecto
El proyecto se ha llevado a cabo en seis fases: análisis estratégico, análisis de las soluciones tecnológicas, convocatoria de cursos, desarrollo de la plataforma, elaboración de la primera serie de cursos, despliegue de ellos y evaluación de resultados.
Criterios de calidad en el diseño de los MOOC
Para definir los criterios de calidad de los MOOC, se han analizado buena parte de las iniciativas que, sobre este particular, se han publicado en los últimos años tanto a través de modelos de estandarización sobre calidad en eLearning de forma general –UNE 66181:2012–, como específicamente sobre la calidad de los MOOC – ADECUR– (Fernández, Silvera y Meneses, 2015).
De este modo, el diseño de los cursos recoge un conjunto de dimensiones pedagógicas que garanticen el aseguramiento de la calidad de los MOOC (Vila, Andrés y Guerrero, 2014) organizadas de forma específica en los siguientes ámbitos: a) Diseño metodológico: guía didáctica, metodología empleada y diseño instructivomotivador y adaptado a los destinatarios del curso; y b) Diseño de contenidos yde los recursos didácticos empleados: arquitectura de los contenidos, calidad delos contenidos (textuales, audiovisuales y multimedia), y diseño y calidad de lasactividades de aprendizaje.
Además, tienen en consideración las características de un buen aprendizaje definidas por Conole (2013) y que se sustentan en fomentar principios como que los cursos inciten a la reflexión; estimulen y faciliten el diálogo mediante la creación de comunidades de aprendizaje; promuevan la colaboración; permitan aplicar los conceptos teóricos mediante el diseño de prácticas; estimulen la creatividad generando preguntas y abriendo la curiosidad por responderlas; y motiven al alumnado en ese proceso.
Considerando la clasificación de Conole (2013), el diseño de los cursos responde a un grado de apertura, masividad, densidad de comunicación y grado de colaboración media y un uso del multimedia, acreditación, formalidad, autonomía y diversidad alto.
Metodología de desarrollo
Planteamiento general de los MOOC
Los MOOC producidos bajo el modelo URJCx buscan motivar al alumnado abordando temáticas de interés masivo, orientadas sobre conocimientos previos pero sin pre-requisitos y centradas en aspectos sustantivos, precisos e impactantes seleccionados de entre la diversa oferta académica de la universidad.
Se adaptan a la planificación y a los ritmos personales del aprendizaje con una estimación real del esfuerzo del estudiante realizada, teniendo en cuenta situaciones o contextos de uso adverso y apoyada en una estructura flexible en su arquitectura de contenidos pero consistente y coherente en su experiencia de usuario. Y se abren a la sociedad con su carácter claramente modular (Gértrudix et al., 2007), tanto en un diseño instructivo que se ajusta a la arquitectura de objetos educativos de jerarquía creciente -explicada por las administraciones educativas españolas en su “Guía para la aplicación del perfil de aplicación LOM-ES V1.0 en la educación” (2009)- como en un despliegue de contenidos de distintos niveles (desde la secuencia de aprendizaje al media integrado) a través de las plataformas de gestión del aprendizaje y de los canales de difusión y redes sociales de la universidad.
Con estos principios, y con los datos y experiencia registrados en los primeros MOOC puestos a disposición de la comunidad educativa en los primeros meses de 2016, se ha configurado un estándar interno de calidad que se resume en los siguientes puntos de carácter orientativo:
Se trata de un modelo que pretende evolucionar desde lo que algunos autores definen como xMOOC típico:
One typical xMOOC consists of weekly structured learning contents. Within each week at least one video about the learning topic is provided as well as an additional content like weblinks, documents, or interactive learning objects. Finally, a weekly self-assessment should help students to foster their learning outcomes (Fischer et al., 2014, p. 5).
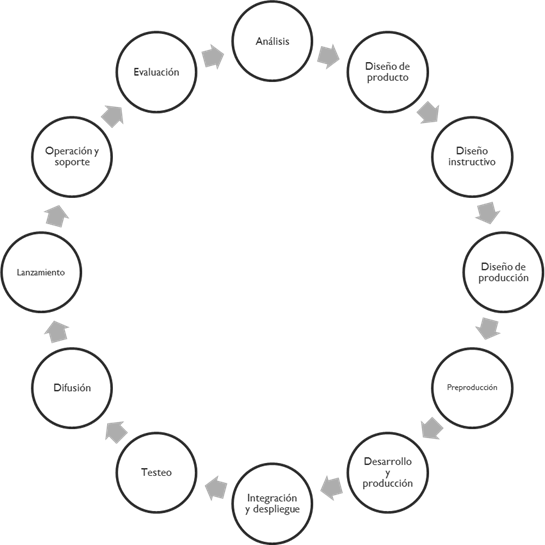
Estas orientaciones y parámetros de calidad se concretan en un diseño de producto que determina la metodología y la naturaleza de la producción y del desarrollo del MOOC. El modelo se sustenta en tres estructuras: la de los contenidos audiovisuales y multimedia; la del diseño instructivo (con el planteamiento de estrategias didácticas, la orientación docente, la dinamización de comunidades de aprendizaje o la evaluación) y la de la operación del curso (con su oferta de material adicional, la certificación y el seguimiento y evaluación del rendimiento de los usuarios del entorno virtual de aprendizaje).

Proceso de producción
Dirigido por este diseño de producto, plasmado en un modelo de calidad que atiende a las estructuras de contenido, instructiva y de operación mencionadas, el proceso de producción de un MOOC URJCx se organiza en un ciclo que se sintetiza en la siguiente figura:

Se trata de un proceso en constante evolución, basado en un modelo metodológico híbrido de desarrollo, que es fruto de la adaptación a los recursos humanos y económicos disponibles y al contexto de producción en el que se desenvuelve.
Equipos y flujo de trabajo
El contexto de producción y el diseño de producto de los MOOC URJCx condicionan un flujo de trabajo con áreas estrechamente relacionadas y con equipos necesariamente especializados, pero intensamente conectados, orientados hacia la colaboración y formados en el conocimiento del modelo y sus resultados.

La dirección académica y la coordinación del Centro de Innovación en Educación Digital - URJC online constituyen el área dedicada a la configuración del contexto de producción de la serie y cada producto MOOC URJCx: gestionan y asignan recursos y determinan el calendario de lanzamiento y operación de los cursos.
La coordinación general del MOOC desempeña las funciones de diseño y gestión de producto. Se encarga, además, de proporcionar la formación necesaria a los distintos equipos implicados en la producción para que, más allá de su alta especialización en determinadas tareas y áreas, puedan trabajar en colaboración con el resto de equipos en las múltiples funciones conjuntas que entran en juego en el proceso de desarrollo. Y realiza el seguimiento y la evaluación de los resultados como instrumento imprescindible de mejora y evolución del producto y del servicio que se proporciona a la comunidad.
El área de diseño instructivo y multimedia comprende la configuración del producto en su dimensión de contenido digital educativo. En su seno se realiza el diseño instructivo y de la arquitectura de la información: selección de contenidos, estructura, elementos multimedia e interfaz de usuario. Se dirigen las acciones de producción multimedia, infográfica, interactiva y de integración y despliegue de contenidos; y se coordina al equipo docente en su aportación a la guionización multimedia y al flujo de comunicación y revisión del trabajo realizado por otros equipos y en el marco de otras áreas.
El área de soporte técnico desempeña funciones de investigación, desarrollo, innovación y mantenimiento de la plataforma que habilita el entorno virtual de aprendizaje del MOOC. Se organiza el trabajo relacionado con la gestión de usuarios (inscripción, matrícula y certificación); con el soporte técnico (atención al usuario mediante cuentas de correo, foros y otros canales de comunicación). Se proporciona asesoramiento a la coordinación general del curso en lo concerniente a soluciones de la plataforma y se recoge y filtra toda la información necesaria para el seguimiento, la evaluación y el análisis del modelo y de sus resultados y uso por el alumnado.
El área de producción audiovisual, con el vídeo como recurso característico y definitorio de los MOOC URJCx, merece un apartado específico.
Producción audiovisual
Algunos estudios empíricos revelan la importancia que posee el modelo de producción de vídeo en la capacidad de engagement que tiene en los estudiantes de MOOC. Algunos de los rasgos que hacen más efectivos los vídeos son: menor duración, cierta informalidad y vídeos con actividad como dibujar en una tablet (Guo, Kim y Rubin, 2014).
Por otra parte, las investigaciones de Hansch et al. (2015) en relación al valor instruccional central del vídeo en los MOOC, establecen algunos hallazgos sobre el coste de producción, la incierta relación entre el coste y la producción de valor en el aprendizaje, o las consecuencias de los procesos de estandarización de la producción de vídeo.
Por consiguiente, la producción de recursos audiovisuales para los MOOC debe fundamentarse, en primer lugar, en un análisis exhaustivo de las posibilidades de la comunicación videográfica o sonora aplicada a la elaboración de contenidos de naturaleza didáctica. Es decir, no se trata de realizar materiales audiovisuales que meramente reproduzcan o complementen contenidos de clases, apuntes u otros elementos textuales. El objetivo principal de la producción audiovisual debe añadir valor al proceso formativo para aprender más y mejor empleando medios diferentes a los tradicionales para ello. Traducir a imágenes y sonidos materiales que pueden transmitirse de una forma convencional no solo no aprovecha el potencial de las tecnologías audiovisuales aplicadas a la enseñanza online o en la difusión del conocimiento, sino que además, como resaltan los autores mencionados, se puede incurrir en disfuncionalidades evidentes en la relación coste-eficacia, ya que el esfuerzo de producción en términos económicos es muy alto, o alentar una estandarización de contenidos que, en lugar de aportar cualidades didácticas, dificultan o bloquean el proceso de enseñanza-aprendizaje. Por ejemplo, grabar una clase presencial convencional -una metodología de indudable y contrastada fuerza comunicativa- y convertirla en una pieza de vídeo lista para ser difundida por plataformas virtuales, no deja de desnaturalizar unos lenguajes, unos códigos didácticos que no estaban originalmente concebidos para ser transmitidos por ese canal tecnológico. Por ello, antes de replicar modelos de producción audiovisual hay que reflexionar sobre la naturaleza, modos, formatos, características y funciones de la creación videográfica para MOOC.
En el Centro de Innovación en Educación Digital esta fundamentación teórico- práctica sobre el papel medular que debe asumir la producción audiovisual en la enseñanza online o semipresencial es el primer eslabón de un proceso que no culmina con la creación de vídeos, podcasts o juegos interactivos, sino con la participación activa del espectador, del usuario, del alumno, cuando se difunde o se comparte una obra y este recurso visual o sonoro ha formado parte sustancial de su aprendizaje. Es en ese momento cuando puede medirse, evaluarse el impacto y la eficacia de dicho aprendizaje y la consecución de unos objetivos en cuanto a conocimientos, competencias o habilidades adquiridas.
Así, la apuesta por un modelo de producción determinado se establece a partir de tres vertientes: una tecnológica, que valora y selecciona los medios técnicos digitales más apropiados para la creación y distribución de contenidos; una narrativa y estética, que toma decisiones en el ámbito de la construcción de relatos audiovisuales originales, desde la escritura del guion a la postproducción, pasando por la dirección de actores, la fotografía o el diseño sonoro; y, sobre todo, una didáctica, que integra y guía la producción de materiales en función de su finalidad específicamente formativa.
En estos tres ámbitos se plantean las cuestiones fundamentales en la creación de contenidos para los MOOC: ¿Cómo integrar y difundir de forma natural materiales tan diversos en plataformas igualmente muy heterogéneas? ¿Qué infraestructuras o medios son necesarios para una producción de calidad y sostenible en el tiempo? ¿Cómo relacionar los contenidos audiovisuales entre sí y con otros materiales comodocumentación escrita, foros u otros recursos textuales? ¿Qué formatos audiovisualesincorporar? ¿Qué vinculación se establece entre el audiovisual didáctico con elcine, la televisión o la radio? ¿Cómo innovar en ámbitos como la interactividad o lainmersión del usuario en el relato? ¿Qué papel juegan los profesores y los alumnos enla creación de vídeos? ¿Cómo se consume, reedita y reformula el contenido realizado,partiendo de una filosofía libre de conocimiento abierto y de trabajo colaborativo?o ¿Cómo se evalúan los resultados de aprendizaje tras el visionado de un vídeo, porejemplo?
Todos estos interrogantes se materializan en una serie de planteamientos básicos que vertebran la creación audiovisual llevada a cabo en la Unidad de Producción de Contenidos Académicos del CIED:
Proceso
La organización de la producción audiovisual estándar de un MOOC en URJCx, a partir de estas consideraciones, sigue un flujo de trabajo que consiste en las siguientes fases:
CONCLUSIONES
La puesta en marcha de una iniciativa para el diseño, desarrollo y puesta a disposición de MOOC requiere un fuerte apoyo institucional que se incardine dentro de los objetivos, de la misión y visión de la propia universidad. Exige estructuras de apoyo técnico pero también pedagógico, así como contar con recursos audiovisuales y multimedia suficientes. A nivel institucional representa tanto un reto como una oportunidad, y un motor de cambio en los modelos de despliegue de la oferta formativa.
El posicionamiento en favor de la potenciación del conocimiento abierto, mediante la aportación de contenidos y la gestión de cursos gratuitos y online, determina la configuración de un modelo de MOOC que se orienta hacia objetivos y características específicos cuyo valor ya se ha apuntado en párrafos anteriores: motivación, flexibilidad, modularidad y calidad.
La inversión material y humana que realiza la universidad para desplegar estos MOOC justifica la necesidad de trabajar para reducir las altas tasas de abandono que se producen, asumidas en muchos casos como parte inherente de su naturaleza de alcance masivo, pero fruto, en otros, de un modelo centrado en la lógica de la educación reglada y poco adaptado a las necesidades reales de un alumnado potencial de perfil heterogéneo, con demandas de aprendizaje específicas y con reducidas posibilidades de dedicación plena a cursos de este tipo.
El contexto de producción, determinado desde las primeras fases por la participación del profesorado de la institución promotora de los cursos -con una carga extra a sus tareas habituales-, incide notablemente en los métodos de desarrollo de los contenidos educativos digitales que se despliegan en estos MOOC. Esta metodología acaba caracterizándose por dos aspectos centrales: una alta dependencia del análisis y el seguimiento de los procesos y resultados de su aplicación; y una hibridación de enfoques y técnicas de producción que persiguen el ajuste a calendarios y presupuestos, evitar la repetición de errores y hacer evolucionar el modelo de desarrollo asociado al diseño de un producto educativo también en constante evolución para adaptarse a la demanda y al perfil de alumnado cambiantes.
El modelo de producción de vídeo coincide con el planteamiento de Hansch et al. (2015) de vídeos en segmentos cortos, separados por otros contenidos o actividades autoevaluativas. Se pone en discusión, no obstante, el valor añadido que ofrece el vídeo para el aprendizaje, considerando que si bien la calidad del audio es esencial, las producciones profesionales y de alto nivel, no siempre redundan en una mejora sustantiva del curso (Hansch et al. 2015). Aunque se coincide en que el diseño de producción debe ser consecuente con el contexto, la audiencia y la naturaleza del contenido del curso, los resultados obtenidos muestran que la óptima calidad de todo el producto, la diversidad de formatos y la granularidad de los procesos redunda en resultados globales más eficaces, aprovechables, reutilizables y con una vigencia mayor.
REFERENCIAS BIBLIOGRÁFICAS
Administraciones educativas españolas (2009). Anexo I de la Guía para la aplicación del Perfil de Aplicación LOM-ES V1.0 en la Educación. Educalab. Recuperado de http://educalab.es/intef/tecnologia/recursos-digitales/lom-es/guia
Aguaded, I. (2013). La revolución MOOCs, ¿una nueva educación desde el paradigma tecnológico? The MOOC Revolution: A New Form of Education from the Technological Paradigm? Comunicar, 41, 07-08. doi: http://dx.doi.org/10.3916/C41-2013-a1
Aguaded, I., y Medina-Salguero, R. (2015). Criterios de calidad para la valoración y gestión de MOOC. RIED. Revista Iberoamericana de Educación a Distancia, 18(2), 119-143. doi: http://dx.doi.org/10.5944/ried.18.2.13579
Álvarez García, S. (2012). En busca del “Auleph”. Aproximación a los entornos digitales para la gestión del aprendizaje. Revista ICONO14. Revista Científica de Comunicación y Tecnologías Emergentes, 8(3), 303-327. doi: http://dx.doi.org/10.7195/ri14.v8i3.241
Balkin, J. M., y Sonnevend, J. (2016). The Digital Transformation of Education. Education and Social Media: Toward a Digital Future. Cambridge, MA: MIT Press.
Bartolomé, A. R., y Steffens, K. (2015). ¿Son los MOOC una alternativa de aprendizaje? Are MOOCs Promising Learning Environments?. Comunicar, 44, 91-99. doi: http://dx.doi.org/10.3916/C44-2015-10
Best, S. (2015). Education in the interregnum: an evaluation of Zygmunt Bauman’s liquid-turn writing on education. British Journal of Sociology of Education, 1-18.
Capdevilla Pagès, R., y Aranzadi Elejabeitia, P. (2014). Los Cursos Online Masivos y Abiertos: ¿oportunidad o amenaza para las Universidades Iberoamericanas? RIED. Revista Iberoamericana de Educación a Distancia, 17(1), 69-82. doi: http://dx.doi.org/10.5944/ried.17.1.11574
Carr, W., y Kemmis S. (1988). Teoría crítica de la enseñanza. Barcelona: Martínez Roca.
Class-Central (2015). By The Numbers: MOOCS in 2015. Recuperado de https://www.class-central.com/report/moocs-2015-stats
Conole, G. (2013). Los MOOCs como tecnologías disruptivas: estrategias para mejorar la experiencia de aprendizaje y la calidad de los MOOCs. Campus virtuales, 2(2), 16-28.
Contreras Espinosa, R., Eguia Gómez, J., y Solano Albajes, L. (2016). Investigación- acción como metodología para el diseño de un serious game. RIED. Revista Iberoamericana de Educación a Distancia, 19(2). doi: http://dx.doi.org/10.5944/ried.19.2.15624
Elliott, J. (2005). El cambio educativo desde la investigación-acción. Madrid: Morata.
Fernández, M. B. R., Silvera, J. L. S., y Meneses, E. L. (2015). Comparativa entre instrumentos de evaluación de calidad de cursos MOOC: ADECUR vs Normas UNE 66181: 2012. Monográfico: Los MOOC: ¿una transformación radical o una moda pasajera?, 12(1), 131.
Fischer, H., Dreisiebner, S., Franken, O., Ebner, M., Kopp, M., y Köhler, T. (2014). Revenue vs. Costs of MOOC Platforms. Discussion of Business Models for xMOOC Providers Based on Empirical Findings and Experiences During Implementation of the Project iMOOX In 7th International Conference of Education, Research and Innovation (ICERI2014). IATED (pp. 2991-3000).
García Aretio, L. (2015). MOOC: ¿tsunami, revolución o moda pasajera? RIED: Revista Iberoamericana de Educación a Distancia, 18(1), 9-21.
Gértrudix, M., Rajas, M., y Esteban, N. (2015). URJC online. Plan estratégico para la mejora de la enseñanza en entornos virtuales. In Formación virtual inclusiva y de calidad para el siglo XXI: Actas del VI Congreso Internacional sobre Calidad y Accesibilidad de la Formación Virtual (CAFVIR 2015) (pp. 228-234).
Gértrudix, M., Álvarez, S., Galisteo, A., del Carmen Gálvez, M., y Gértrudix, F. (2007). Acciones de diseño y desarrollo de objetos educativos digitales: programas institucionales. RUSC. Universities and Knowledge Society Journal, 4(1).
Given, L. (2008). The SAGE Encyclopedia of Qualitative Research Methods. SAGE Publications.
González-Sancho, C., y Vincent-Lancrin, S. (2016). Transforming education by using a new generation of information systems. Policy Futures in Education. doi: 10.1177/1478210316649287
Guo, P. J., Kim, J., y Rubin, R. (2014). How video production affects student engagement: An empirical study of mooc videos. In Proceedings of the first ACM conference on Learning@ scale conference (pp. 41-50). ACM.
Hansch, A., Hillers, L., McConachie, K., Newman, C., Schildhauer, T., y Schmidt, P. (2015). Video and Online Learning: Critical Reflections and Findings from the Field.
Haywood, J., y Macleod, H. (2014). To MOOC or not to MOOC? University decision-making and agile governance for educational innovation. Massive Open Online Courses: The MOOC Revolution.
Hollands, F. M., y Tirthali, D. (2014a). Why Do Institutions Offer MOOCs?. Online Learning: Official Journal of the Online Learning Consortium, 18(3).
Hollands, F. M., y Tirthali, D. (2014b). MOOCs: Expectations and Reality. Full report. Online Submission.
INTEF (2016). ¿Qué es un NOOC? Recuperado de http://educalab.es/intef/formacion/formacion-en-red/nooc
Jarvis, J. (2010). Y Google, ¿cómo lo haría? Barcelona: Grupo Planeta (GBS).
López, E., Vázquez, E., y Román, P. (2015). Análisis e implicaciones del impacto del movimiento MOOC en la comunidad científica: JCR y Scopus (2010-13). Comunicar, 44, 73-80. doi: 10.3916/C44-2015-08
Peterson, R. (2013, 27 de septiembre). What do MOOCs cost? Minding the Campus. Recuperado de http://www.mindingthecampus.com/2013/09/what_do_moocs_cost
Rifkin, J. (2014). La sociedad de coste marginal cero. Barcelona: Paidós.
Rodríguez, J. H. G., y González, P. A. V. (2013). Investigación Acción Participativa (IAP). Metodologías, Estrategias y Herramientas Didácticas para el Diseño de Cursos en Ambientes Virtuales de Aprendizaje en la Universidad Nacional Abierta y a Distancia UNAD, 10.
Sánchez, M. M., León, M., y Davis, H. (2015). Desafíos en la creación, desarrollo e implementación de los MOOC: El curso de Web Science en la Universidad de Southampton. Challenges in the Creation, Development and Implementation of MOOCs: Web Science Course at the University of Southampton. Comunicar, 44, 37-44. doi: http://dx.doi.org/10.3916/C44-2015-04
Vila, R. R., Andrés, S. M., y Guerrero, C. S. (2014). Evaluación de la calidad pedagógica de los MOOC. Profesorado: Revista de curriculum y formación del profesorado, 18(1), 27-41.
White, T. J., Ran, L. H., Hou, R. N. J., Othman, B., y Ridwan, M. (2013). MOOCs: A diminution, evolution or revolution in University Teaching? In Educational Media (ICEM), 2013 IEEE 63rd Annual Conference International Council for. IEEE.
Notas de autor