Career construction and emotional intelligence as antecedents of vocational identity
Construcción de la carrera e inteligencia emocional como antecedentes de identidad vocacional
Career construction and emotional intelligence as antecedents of vocational identity
Educación XX1, vol. 27, núm. 1, pp. 157-183, 2024
Universidad Nacional de Educación a Distancia

How to reference this article: Merino-Tejedor, E., Hontangas-Beltrán, P. M., & Pérez-González, J. C. (2024). Career construction and emotional intelligence as antecedents of vocational identity.
Educación XX1, 27(1), 157-183. https://doi.org/10.5944/educxx1.36591
Abstract: This article has a twofold scientific objective: On the one hand, it aims to carry out a validation of the Students Career Construction Inventory (SCCI) for use in the practice of career guidance with students. Secondly, it is intended to test a theoretical model that confirms the mediation of career construction on the effect of emotional intelligence on young people’s vocational identity. The sample consisted of 590 university students with an average age of 21.66 years. In the first part of the results, it was shown how the confirmatory factor analysis carried out corroborates the factor structure of the five different factors contemplated in the theoretical model: crystallizing, exploration, decision making, skill development and transition to the world of work, complementing the results of other previous studies. The results also showed that students with a higher level of trait emotional intelligence (EI) have a higher level of vocational identity. In addition, students with higher career construct scores were also shown to have higher levels of vocational identity. The most significant aspect of this study was the finding that there is a positive spillover effect from trait EI to vocational identity. This means that EI enhances students’ vocational identity through a mediating variable, in this case career construction. In the discussion we argue the implications of the results found and propose lines of educational action in the field of career guidance.
Keywords: career guidance, emotional intelligence, trait emotional intelligence, vocational identity, SCCI.
Resumen: Este artículo tiene un doble objetivo científico: Por un lado, se pretende llevar a cabo una validación del Inventario de Construcción de la Carrera para Estudiantes (ICCE) para su uso en la práctica de la orientación para la carrera con estudiantes. En segundo lugar, se pretende poner a prueba un modelo teórico que confirme la mediación ejercida por la construcción de la carrera en el efecto que la inteligencia emocional tiene sobre la identidad vocacional de los jóvenes. La muestra constaba de 590 estudiantes de universidad con una media de edad de 21.66 años. En la primera parte de los resultados, se mostró cómo el análisis factorial confirmatorio llevado a cabo corrobora la estructura factorial de los cinco factores diferentes contemplados en el modelo teórico: cristalización, exploración, toma de decisiones, desarrollo de destrezas y transición al mundo laboral, complementando los resultados de otros estudios previos. Los resultados encontrados también mostraron que los estudiantes con un mayor nivel de inteligencia emocional (IE) rasgo presentan un mayor nivel de identidad vocacional. Además, también se mostró que los estudiantes con una mayor puntuación en construcción de la carrera presentan mejores niveles de identidad vocacional. Lo más significativo de este estudio fue la comprobación de que existe un efecto positivo indirecto desde la IE rasgo hacia la identidad vocacional. Esto significa que la IE mejora la identidad vocacional de los estudiantes a través de una variable mediadora, en este caso la construcción de la carrera. En la discusión se argumentan las implicaciones de los resultados encontrados y se proponen líneas de actuación educativas en el ámbito de la orientación para la carrera.
Palabras clave: orientación para la carrera, inteligencia emocional, inteligencia emocional rasgo, identidad vocacional, ICCE.
INTRODUCTION
Research on career guidance suggests that among the weaknesses of university students are difficulties in establishing relationships between their individual characteristics and experiences and the development of career development resources ( Monteiro et al., 2023). On the one hand, key individual characteristics for career development include non-cognitive characteristics such as emotional intelligence (Di Fabio and Saklofske, 2014). On the other hand, among the most valuable resources for career development, the conglomerate of career-construction resources stands out in the literature (Savickas, 2013). Although the positive relationship between emotional intelligence and aspects of the career construction process has been previously confirmed (Parmentier et al., 2019), it is still unknown how both variables jointly favour essential career development processes such as vocational identity.
The aim of this article is twofold. On the one hand, it aims to carry out a validation of the Spanish context of the Student Career Construction Inventory (SCCI; Savickas et al., 2018) in its research version, specifically for its use in the career guidance of university students. Second, this paper aims to empirically test a theoretical mediation model of the relationships between trait emotional intelligence (EI), career adjustment responses as measured by the SCCI, and vocational identity. The ICCE is an instrument for assessing career adaptability responses, a concept that is framed within the Career Construction Theory ( Savickas, 2005 , 2013), which we will discuss below.
Within this theoretical framework, adaptive responses are considered as “thoughts and behaviours that have implications for the construction of career choices” (Savickas et al., 2018, p. 138). This definition justifies the consideration of their potential mediating role in career self-construction. In a sense we can consider that the thoughts and behaviours a person displays can be a mediator between more stable aspects of behaviour, such as trait EI, and desirable expected outcomes such as the attainment of vocational identity. Therefore, specifically, the aim is to test the mediating role that adaptive responses at the vocational level exert on the relationship between EI and vocational identity.
To date, previous studies have attempted to relate other similar types of variables; for example, the relationship between career adjustment resources, as measured by the Career Adapt-Abilities Scale (CAAS) instrument, and vocational identity (IV, henceforth) has been examined (Porfeli & Savickas, 2012; Savickas & Porfeli, 2012). However, according to our review, this is the first study that attempts to delve into the relationship between the following three variables simultaneously: EI, career adjustment responses, and VI. The present study joins other research claiming the need for career guidance research and interventions within the university context (Monteiro et al., 2023, Pereira-González et al., 2019; Sánchez et al., 2008).
Career Construction Theory Framework
Career Construction Theory (CCT) is a framework that seeks to explain how people construct their educational and professional careers throughout their lives. Within the proposals that this model contemplates, the adaptation of people to the environment in which they develop takes on special relevance, which we could call a contextualist perspective (Savickas, 2013). This approach conceives individuals as actors, protagonists and builders of their own careers, which is why the sense of agency takes on special relevance. The concept of agency comes from Social Cognitive Theory. Agency, in its original conception, is related to the feeling of control that a person has over the contexts in which he or she operates to achieve his or her goals (Bandura, 2001). Therefore, agency has a strong proactive character in personal development, which fits perfectly with the ideas derived from CCT. This theory promulgates that people are “active agents” who construct their own career paths, making decisions, developing the necessary resources and carrying out activities that respond effectively to the demands that arise in the environments in which they operate.
In a rapidly changing work environment such as the one we live in today, typical of the so-called “liquid modernity” (e.g., Bauman, 2013), in which it is necessary to change jobs frequently, or even professions, or also to constantly update oneself in order to optimise the chances of promotion within the same job, the terms in which the modern worker is conceived within this theory take on special meaning: actor, agent, author (e.g., Krumboltz, 2011; Savickas & Savickas, 2019). Precisely, this active and dynamic process, through which individuals are involved in defining and elaborating their own careers, is a process that we can call career construction. This process of personal development and growth is particularly relevant when individuals must adapt effectively to transitions, such as those faced by university students, particularly at the end of their academic studies.
Within CCT, a sequential model of four dimensions is suggested: The first dimension, called adaptive readiness, relates to stable aspects of people’s personality and behaviour, and concerns a personal readiness from the outset to take on the challenges of facing career development. The second dimension refers to adaptability resources, a dimension that refers to the personal resources that an individual deploys in coping with changes and transitions in their working life. The third dimension is related to adapting responses, a dimension that refers to the performance of certain behaviours that enable changes in working conditions, including appropriate decision-making. It is precisely this third dimension that is tested in this study as a mediating variable.
Finally, we would have the results of this adaptation process (adaptation results), this fourth dimension has to do with the consequences and results of the career development process, for example, with aspects such as satisfaction and success within the educational and professional choices made. In this study, we consider VI as one of the outcomes of the adaptation process in career development, which can be adapted to new contexts, as it is the effect, outcome, or consequence of putting adaptive resources and responses to work.
Nowadays, within this theoretical model, the second dimension (adaptability resources) is the one that has received the most attention from researchers, particularly with the creation, development and applications of the instrument known as the Career Adapt-Abilities Scale (CAAS; Savickas & Porfeli, 2012), discussed above. Meanwhile, the third dimension, relating to the responses that subjects put in place for adaptation, and which reflect the process of career construction itself, has been the subject of less research. This is where part of the novelty and significance of our study arises.
Emotional intelligence and career development
Recent comprehensive reviews of the EI literature (e.g., Keefer et al., 2021) show how, over the past few decades, research has strongly demonstrated the positive effects of EI on a wide range of variables related to personal development, such as improved social relationships in children, youth and adults, better intimate and family relationships, better academic performance, better vocational decision-making, better job performance, and better general well-being. Specifically, trait EI has recently been claimed as a key factor within the set of personal strengths facilitating career development and adaptation, sometimes lumped under the broader concept of psychological capital or also positive self-capital (Da Costa et al., 2021; Di Fabio & Saklofske, 2021; Gutiérrez-Carrasco et al., 2021).
In the field of vocational development, Young et al. (1997) developed one of the first theoretical models of the role that emotion plays in career development, proposing that people with higher EI show more appropriate skills in building their careers. Since then, and in response to the call for a greater role for EI in career guidance (Brown et al., 2003; Hartung, 2011; Puffer, 2011), studies have been emerging that call for EI to be incorporated into the field of career guidance. For example, trait EI has been found to be related to vocational decision-making, such that higher trait EI leads to lower decision-making difficulties, higher decision-making self-efficacy, and more adaptive decision-making styles (Coetzee & Harry, 2014; Di Fabio & Saklofske, 2014, 2021).
Research has also led to the conclusion that EI, understood as ability EI, as assessed by the Mayer, Salovey, and Caruso Emotional Intelligence Test (MSCEIT; Mayer et al., 2002), shows positive relationships with EI (Puffer, 2011). Specifically, the results found show that emotion facilitation positively predicts IV. According to Puffer (2011), emotion facilitation corresponds with activities that involve processes of exploration and engagement linked to IV. These and other findings suggest the desirability of further research along these lines, as Puffer (2011, p.146) himself states: “It is important that consistent patterns are established between emotional intelligence and aspects of career development such as vocational personality, [...], and vocational identity”. However, this relationship between EI and VI has been explored only through the operationalisation of EI as a cognitive ability (i.e., Mayer et al., 2016), but not through the operationalisation of EI as a personality trait (i.e., Petrides et al., 2016).
This study aims to seek some answers to this research need by suggesting new guidelines for career development among university students.
Vocational identity
Within career guidance research and practice, VI plays a very important role as an expected outcome of the process. Turner and Lapan (2005, p. 420) have defined VI in the following terms: “The integration and crystallisation of an individual’s energy, aptitudes and opportunities into a consistent sense of unity of self and adaptation to the world of work”. In our society, VI has usually been considered an important task and acquisition by adolescents and young adults, as it is related to an experiential and emotional attraction to the world of work (Porfeli et al., 2011). Developmental theories, such as that proposed by Erikson (1959), recognise the development of VI as one of the most puzzling, and sometimes even uncomfortable, achievements in the formation of overall identity from adolescence to adulthood. The awkwardness is due to the fact that adolescents are not always willing to spend time and energy on making appropriate decisions that will enable them to shape their academic and professional future, sometimes because the educational system itself does not facilitate and stimulate them to carry out this work of exploration and personal construction, which is absolutely paramount under the perspective of the main theories of career guidance based on the concept of agency and life design (e.g., Krumboltz, 2011; Savickas & Savickas, 2019).
Although the VI concept is related to that of career identity, the two are not the same, as the latter has more to do with identity derived directly from work experiences and transitions (e.g., Guichard et al., 2012). In any case, some authors point to the importance of career identity in career progression, including overall life satisfaction (Di Fabio, 2014; Praskova et al., 2015). From a constructivist point of view, the social dimension of this variable has been pointed out (LaPointe, 2010), sharing concepts included in Savickas’ CCT, such as life themes, a concept coming from the Theory of Vocational Development (Super, 1951) and which assumes that people tend to implement their self-concept through their occupational preferences, in line with what Holland (1997) suggested when recognising vocational choices as an expression of one’s own personality.
Theoretical model being tested
Under the theoretical framework tested in this study, we aim to test the mediating role of career adaptation responses (adapting responses), measured through the SCCI, in the influence that trait EI exerts on IV. Therefore, the latter variable is in turn the outcome of the adaptation process and the dependent variable in the proposed mediation analysis.
Within the four-dimensional theoretical model conceived by Savickas previously discussed, the aim of our study is to test a three-step theoretical mediation model, where we could consider trait EI as a measure of adaptive readiness, while the measures obtained through the SCCI could be considered as adapting responses, ending the model with the adaptation results, the latter represented by the IV. Figure 1 shows the graphical representation of the proposed model, which is subject to empirical testing. The model represented is an adaptation of the theoretical proposal of Savickas (2005, 2013).

Objectives of this study
The aim of this paper is, on the one hand, to analyse the psychometric properties of the SCCI (e.g., internal consistency, factorial validity and convergent validity-relationship with other variables-) in a sample from a different context than usual in order to provide additional evidence on its generalizability (Messick, 1995) and, on the other hand, to test a novel model of career construct mediation (measured with the SCCI) between trait EI and VI.
Accordingly, we put forward the following hypotheses:
METHOD
Sample
Participants in the study were 590 university students (64.8% female, showing a slightly higher proportion than the 56% average female representation in Spanish universities; presumably this difference is due to the over-representation of females in our subsamples from the Bachelor’s Degrees in Early Childhood Education and Psychology, where females usually reach percentages between 92% and 76%, respectively -Servicio Integrado de Información Universitaria, 2023-). The mean age was 21.66 years (SD = 4.24). The study was carried out with students from the University of Valladolid, the Universitat Rovira i Virgili, the University of Barcelona, the Complutense University of Madrid, the Polytechnic University of Catalonia and, to a lesser extent, from other universities in the rest of Spain. The most represented degree courses were in Early Childhood and Primary Education (180 subjects, or 31%), 161 in Psychology (27%). There were also students from health sciences and engineering, but in smaller percentages. In terms of year of study, the distribution was as follows: 36.9% in first year, 18% in second year, 28.5% in third year, 16.7% in fourth year and 16.7% at Master’s level. Finally, most of the students were full-time students (71.5%), while the rest (28.5%) combined their studies with part-time work.
Subjects were selected by non-probability, convenience sampling, and participated through an online survey, via a link provided to the students for them to answer voluntarily. Anonymity and confidentiality were ensured throughout the data collection process in accordance with current research regulations. Subjects were also informed of the aims of the research and informed consent was requested.
Instruments
The Student Career Construction Inventory (SCCI) - Research Form
The SCCI assesses how students cope with the task of building their careers. It is important to underline that the instrument assesses behaviours, not skills or abilities.
The instrument consists of 25 items grouped into the following five dimensions: self-concept crystallisation (e.g. “Discovering what my interests are”), occupational exploration (e.g. “Reading about occupations”), career decision making (e.g. “Planning how to enter my chosen occupation”), skill development or instrumentation (e.g. “Preparing for the job I like most”), and transition from academia to work (e.g. “Making plans for my job search”).
Subjects must answer the items on a Likert-type scale ranging from I have not performed the behaviour (1=I have not thought much about it yet) to I have performed or completed the behaviour (5=I have already performed it). The higher the score obtained, the higher the individuals’ level of engagement in career-construction tasks. Current research has found strong internal consistency values, ranging from .85 to .93 (Savickas et al., 2018).
The process of adapting the Spanish version of the SCC (SCC-SV, or ICCE in Spanish) followed the guidelines for the adaptation of instruments (Zenisky & Hambleton, 2012), first with a translation into Spanish, and then, using an independent bilingual translator, a reverse translation was carried out. Finally, each of the original and translated items was analysed, and the final content of the Spanish version of the instrument was agreed upon by the three authors for use in this study.
The Trait Emotional Intelligence Questionnaire - Short Form (TEIQue-SF)
This instrument was initially conceived and created as a brief way to obtain a global trait EI score (Cooper & Petrides, 2010; Petrides, 2009).
For the present study we used the abbreviated form, in its Spanish adaptation (Pérez, 2003; Petrides, Gómez & Pérez-González, 2017), which comprises 30 items grouped into four factors: well-being (e.g. “In general I do not find life pleasant”), self-control (e.g. “I find it difficult to control my emotions”), emotionality (e.g. “I have no difficulty expressing my emotions in words”), and sociability (e.g. “I am able to influence the feelings of others”).
Subjects must answer each of the items on a seven-point Likert-type scale ranging from 1 (completely disagree) to 7 (completely agree). A high score on the scale indicates high levels of trait EI.
This instrument has been widely used in the Spanish context in studies with a sample of university students, teachers at different educational levels, counsellors, and even clinical samples (e.g., Cejudo & Delgado, 2017; Laborde et al., 2016; Pérez-Díaz et al., 2022).
The Vocational Identity Scale
The Vocational Identity Scale is one of three scales in the intervention and assessment instrument called My Vocational Situation (Holland et al., 1980). This scale has shown strong psychometric properties (Holland et al., 1993; Lucas et al., 1988), although it has been pointed out that it is a measure of career commitment and omits the career exploration part almost completely (Porfeli et al., 2011); this is not important in the present research because the score provided by the instrument is taken as a final outcome of a previous dynamic process.
The scale consists of 18 items that are answered True or False (e.g. “I need to find out what kind of career I should pursue”). Research with this scale has yielded high reliability values, ranging from .86 to .89 (Leung et al., 1992).
The score offered with this scale provides an assessment of the VI of individuals by assessing the accuracy and stability of people’s skills, interests, and career goals. Scores must be reversed in order to obtain the final score; once this is done, a high score leads to a higher VI which, in turn, can lead to better career decision-making. This is a classic scale that continues to recur in career guidance research (e.g., De Abreu et al., 2022).
Data analysis
Descriptive statistics, reliability (Cronbach’s α coefficients) and Pearson’s correlations between the observed measures were calculated with SPSS 22. Furthermore, EQS 6.1 (Bentler, 2006) was used to perform the relevant confirmatory factor analyses (CFA) to verify the factor structure of the SCCI (ICCE), as well as to estimate the structural equation models to test the proposed mediation model. In both cases, the maximum likelihood estimation method with the robust Satorra-Bentler correction was used, as the assumption of multivariate normality is not met (multivariate Mardia coefficient = 44.53) (Byrne, 2006; Finney & DiStefano, 2006).
Goodness-of-fit was assessed using robust versions of the following indices: a) Absolute indices, χ2, χ2/gl ratio, and RMSEA (Root Mean Square Error of Approximation) with a 90% confidence interval; b) Relative indices, NNFI (Non-normed fit index) or TLI (Tucker-Lewis Index), and CFI (Comparative Fit Index) (Hu & Bentler, 1999; Marsh et al., 1996), where values above .90 for NNFI and CFI or below .08 in RMSEA are considered a reasonable fit (Byrne, 2001), although values above .95 for NNFI and CFI and below .05 in RMSEA are more desirable and considered an excellent fit (Hooper et al., 2008; Hu & Bentler, 1999). Also, the χ2/gl ratio is considered appropriate if it is between 2.00-5.00 ( Hooper et al., 2008).
RESULTS
The presentation of this section will follow the following order: First, we present the psychometric properties of the ICCE and, second, the mediation analyses.
Psychometric properties of the SCCI
For the presentation of this part of the results we will follow the following sequence: Firstly, the results of the factor analysis, secondly, the reliability data, and, finally, the correlation analysis.
As for the factor analysis, the models that were tested were the following: One Factor Model (M1), to see if we are talking about a unidimensional variable; Five correlated Factor Model (M2), which is the theoretical proposal; Second order model (M3), which contemplates the 5 previous factors and a higher order factor, in this case conceptualised as “career construction”, which would justify the use of a global score.
The results for the goodness of fit indices are shown in Table 1 and the factor weights in Table 2. The results of the CFAs indicate that the one-dimensional model is not appropriate to describe the SCCI because the values of the goodness of fit indices are not acceptable (M1: RMSEA=.094, CFI=.722, NNFI=.696 and SBχ2/gl=6.238). However, the five-factor correlated model (M2) and the second-order model (M3) do provide a good fit, the latter being slightly better (see Table 1). Although the Chi-square statistic was significant (M3: SBχ2 (269) = 772.20, p <. 001), indicating a lack of fit, this result is to be expected due to the large sample size (N
= 590). However, all indices indicated a reasonable fit to the data (Jackson et al., 2009): RMSEA = .056; NNFI = .892; and CFI = .903 (see Table 1).

Table 2 below shows the results corresponding to the factor structure of the SCCI instrument, with the items that make up each of the five dimensions and their corresponding descriptions.

The descriptive statistics, reliability (internal consistency, Cronbach’s α) and correlations of the measurement instruments are shown in Table 3. The reliability of the total scores of the three measurement instruments is satisfactory (EI, α=.84; SCCI, α=.92; IV, α=.82), as well as the internal consistency of the SSCI dimensions, ranging between .76 and .84. As for the correlations between the observed variables, all were significant and positive, as predicted by the theoretical model. Trait EI showed positive correlations with career construction (r = .37, p < .01) and with its five components: crystallisation (r = .39, p < .01), exploration (r = .22, p < .01), decision making (r = .34, p < .01), skill acquisition (r = .28, p < .01), and transition to the world of work (r = .21, p < .01). Finally, trait EI showed positive correlations with VI (r = .43, p < .01). On the other hand, the overall career construction score, assessed with the SCCI, showed significant correlations with the VI (r = .37, p < .01). The SCCI components also showed positive correlations with the IV, with the lowest value being exploration (r = .16, p < .01), and the highest value being decision-making (r = .41, p < .01).


Mediation Analysis
To test for the existence of full or partial mediation, a sequence of three models is estimated, according to Holmbeck’s (1997) method, in which the latent variables consist of the following observable indicators: (a) The independent variable (X, trait EI) by the four factors of the TEIQue-SF (well-being, self-control, emotionality and sociability), (b) The mediating variable (M, career construction) by the five dimensions of the SCCI (crystallisation, exploration, decision-making, skills and transition to the world of work) and the dependent variable (Y, IV) by three groups of six items with similar homogeneity indices. The first is the total effect model (M1: X→Y), the second is the indirect effect model (M2: X→M→Y, when X→Y is set to zero) and the third is the direct and indirect effect model (M3: X→M→Y, when X→Y is freely estimated). The mediating relationship occurs when all three steps above are a good fit (although the full effect model is not always necessary (see MacKinnon, 2008). Full mediation occurs when there is no statistically significant difference between models 2 and 3, i.e. the indirect effect (X→Y) is statistically significant, but the direct effect (X→Y) is not, i.e. the direct effect does not contribute anything. Partial mediation occurs when there are differences between models 2 and 3, and the direct and indirect effects are statistically significant.
The goodness of fit indices of the mediation analysis are summarised in Table 4 to provide an overview, it can be seen that all models have reasonably good goodness of fit indices.

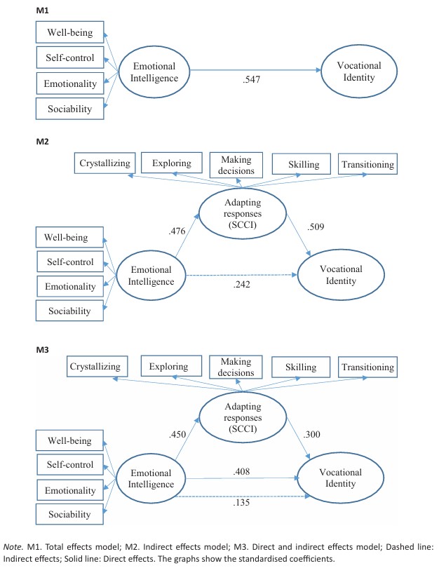
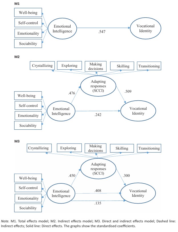
Mediation model 1 (M1)
First, the total effects model (see Figure 2, M1) presented very good fit indices (SBχ2(13) = 28.29; NNFI = .975, CFI = .984, RMSEA = .045), in which trait EI explained 30% of the variance of the VI with a standardised coefficient of .547 (p < .001).
Mediation model 2 (M2)
Second, the goodness-of-fit indices of the indirect effects model (see Figure 2, M2) were acceptable (SBχ 2(52) = 186.01; NNFI = .912, CFI = .931, RMSEA = .066). Trait EI predicts career construction (γ = .476, p < .001), career construction, in turn, predicts VI (γ = .509, p < .001), and, in addition, there is a statistically significant indirect effect between trait EI and VI (γ = .242, p < .001). In this second model, the explained variance of VI reached a value of 25.9%.
Mediation model 3 (M3)
Third, when the direct effect is included within the model (see Figure 2, M3), the fit is also acceptable (SBχ2(51) = 132.91; NNFI = .945, CFI = .958, RMSEA = .052). Trait EI predicts career construction (γ = .450, p < .001), career construction predicts VI (γ = .300, p < .001), and there is a statistically significant indirect effect between trait EI and VI (γ = .135, p < .001). The explained variance of the VI reaches a value of 36.7%.
The difference between M3 and M2 is statistically significant (SBχ2 scaled differences = 44.53, df = 1, p < .001). The indirect effect of trait EI on VI is significant (γ = .135, p < .001), and in the case of the direct effect (γ = .408, p < .001) as well. These values mean that there is partial mediation since both effects are statistically significant.
DISCUSSION AND CONCLUSIONS
The first aim of this study was to test the psychometric properties of the SCCI (Spanish Version), namely reliability, factorial validity and criterion validity. The results found in this study are favourable, which leads us to affirm that the instrument can be used with samples of Spanish university students similar to the one used in this study for the research and practice of career guidance. The confirmatory factor analysis supports the structure of the five different factors contemplated in the original theoretical model: crystallisation, exploration, decision-making, skills development and transition to the world of work, complementing the results of other previous studies (Savickas et al., 2018).
Regarding the hypotheses proposed, the four hypotheses have been fulfilled. The support of the first hypothesis (H1) provides new empirical evidence on the influence that EI has on the vocational development of students, specifically on such an important and classic variable as IV.
On the other hand, the second hypothesis (H2) aimed to test the mediating effect of career construction, measured through the SCCI. This hypothesis was broken down into three hypotheses. The first two statements of this H2 have been confirmed: The results of this study corroborate the direct influence that EI exerts on some variables linked to vocational development, in this case on the adaptive responses manifested in the career construction process (H2a). Secondly, as expected from the theoretical model, these adaptive responses have, in turn, an effect on trait EI, a variable that should be developed by students at the university stage (H2b).
Finally, regarding the third hypothesis (H2c), we can say that the presence of an indirect effect from trait EI to VI is indeed confirmed. However, we must consider the presence of a direct effect from EI to IV, which means that the mediation effect is only partial, as discussed in the results section. Perhaps this is because the influence of EI on VI is somehow mediated by the career construction effect. For the practical purposes of interventions in the training of individuals, this means that, if no intervention is made, trait EI itself develops VI, but the presence in the model of career construction is something that can be systematically trained through programmes and makes sense. Therefore, although the trait EI of individuals is still influential and its development must be incorporated into guidance programmes, actions through the development of career construction variables might improve this influence.
Therefore, our results provide new evidence on the relationship between trait EI and two very important variables related to career development, namely career construction skills and VI. In addition, our theoretical mediation model proposed to test the mediating role of adaptive responses between EI and VI is confirmed, which provides empirical support for CCT approaches (Di Fabio, 2014; Savickas, 2005, 2013). This model provides new guidelines for action in the field of vocational guidance, as it confirms the importance of carrying out interventions that incorporate the improvement of the adaptive responses contemplated in the SCCI.
Main educational applications of this work:
As for the limitations of this study, we can indicate, firstly, the cross-sectional nature of the research, which is an impediment to drawing conclusions about causality between variables. On the other hand, although global scores were used for the EI and VI variables, some subscales showed levels of reliability that could be improved.
On the other hand, the sample is non-probabilistic, the sample size is relatively small and has an imbalance in its composition. Of course, this does not invalidate the study, but it has limitations that need to be taken into account.
Another limitation has to do with the possibility that some of these constructs behave differently in students from science and technical (STEM) backgrounds than in students from social sciences and education (who were the majority of the participants). Future research and further analysis may provide robustness to this limitation.
Finally, it is important to note that while it is common, in a loose sense, to use Pearson correlations with Likert-type items in these analyses, it would also be appropriate to use polychoric correlations, given the ordinal nature, in a strict sense, of this type of data.
Future research could test the results found here with other samples from other contexts such as secondary education or different types of careers, given that the emotional profile seems to differ depending on the academic area (Sánchez-Ruiz et al., 2010), in line with the assumptions of Holland (1997). It would also be useful to extend the research to other countries and assess the cross-cultural invariance of the mediational model presented and validated in this research. Furthermore, one of the most exciting challenges for the future would be to ratify the four-step model envisaged in CCT: Adaptive readiness, adaptive resources, adaptive responses, and adaptive outcomes. The results of this study are a push towards identifying variables that can demonstrate the sequential or cascading nature of this theoretical model.
REFERENCES
Bandura, A. (2001). Social Cognitive Theory: an agentic perspective. Annual Review of Psychology, 52, 1-26. https://doi.org/10.1146/annurev.psych.52.1.1
Bauman, Z. (2013). Liquid modernity. John Wiley & Sons.
Bentler, P. M. (2006). EQS 6.1 for Windows. Structural equations program manual. Multivariate Software, Inc.
Brown, C., George-Curran, R., & Smith, M. L. (2003). The role of emotional intelligence in the career commitment and decision-making process. Journal of Career Assessment, 11(4), 379-392. https://doi.org/10.1177/10690727032558
Byrne, B. M. (2001). Structural equation modeling with AMOS, EQS, and LISREL: comparative approaches to testing for the factorial validity of a measuring instrument. International Journal of Testing, 1, 55-86. https://doi.org/10.1207/S15327574IJT0101_4
Byrne, B. M. (2006). Structural equation modeling with EQS: Basic concepts, applications, and programming (2ª ed.). Erlbaum.
Cejudo, J., & López-Delgado, M. L. (2017). Importancia de la inteligencia emocional en la práctica docente: un estudio con maestros. Educational Psychology, 23(1), 29-36. https://doi.org/10.1016/j.pse.2016.11.001
Coetzee, M., & Harry, N. (2014). Emotional intelligence as a predictor of employees’ career adaptability. Journal of Vocational Behavior, 84, 90-97. https://doi.org/10.1016/j.jvb.2013.09.001
Cooper, A., & Petrides, K. V. (2010). A psychometric analysis of the Trait Emotional Intelligence Questionnaire-Short Form (TEIQue-SF) using item response theory. Journal of Personality Assessment, 92, 449-457. https://doi.org/10.1080/00223891.2010.497426
Crespí, P., & García Ramos, J. M. (2021). Competencias genéricas en la universidad: evaluación de un programa formativo. Educación XX1, 24(1), 297-327. https://doi.org/10.5944/educxx1.26846
De Abreu, N., Kleynhans, R., & Nel, P. (2022). Vocational identity as a mediator in the relationship between mindfulness and career adaptability among graduates in the early career stage. British Journal of Guidance & Counselling, 1-11. https://doi.org/10.1080/03069885.2022.2106549
Da Costa, M. G., Pinto, L. H., Martins, H., & Vieira, D. A. (2021). Developing psychological capital and emotional intelligence in higher education: a field experiment with economics and management students. The International Journal of Management Education, 19(3), 1-13. https://doi.org/10.1016/j. ijme.2021.100516
Di Fabio, A. (2014). The new purposeful identitarian awareness for the twenty-first century: valorize themselves in the life construction from youth to adulthood and late adulthood. In A. Di Fabio & J.-L. Bernaud (Eds.), The construction of the identity in 21st century: a festschrift for Jean Guichard (pp. 157-168). Nova Science Publishers.
Di Fabio, A., & Saklofske, D. H. (2014). Comparing ability and self-report trait emotional intelligence, fluid intelligence, and personality traits in career decision. Personality and Individual Differences, 64, 174-178. https://doi.org/10.1016/j.paid.2014.02.024
Di Fabio, A., & Saklofske, D. H. (2018). Emotional intelligence and youth career readiness. In K. Keefer, J. Parker, & D. Saklofske (Eds.), Emotional intelligence in education. The Springer Series on Human Exceptionality (pp. 353-375). Springer. https://doi.org/10.1007/978-3-319-90633-1_13
Erikson, E. H. (1959). Identity and the life cycle: Selected papers. International Universities Press.
Finney, S. J., & DiStefano, C. (2006). Non-normal and categorical data in SEM. In G. R. Hancock, & R. O. Mueller (Eds.), Structural equation modeling: a second course (pp. 269-314). Information Age Publishing.
Gati, I., & Levin, N. (2014). Counseling for career decision-making difficulties: measures and methods. The Career Development Quarterly, 62(2), 98-113. https://doi.org/10.1002/j.2161-0045.2014.00073.x
Guichard, J., Pouyaud, J., De Calan, C., & Dumora, B. (2012). Identity construction and career development interventions with emerging adults. Journal of Vocational Behavior, 81(1), 52-58. https://doi.org/10.1016/j.jvb.2012.04.004
Gutiérrez-Carrasco, J-A., Topa, G., & Pérez-González, J-C. (2021). Trait Emotional Intelligence and the six rings of positive self-capital for optimal performance and sustainability. In A. Di Fabio (Ed.), Cross-cultural perspectives on well-being and sustainability in organizations (pp. 69-93). Springer. https://doi.org/10.1007/978-3-030-86709-6_5
Hartung, P. J. (2011). Barrierorbenefit? Emotion in life-career design. Journal of Career Assessment, 19(3), 296-305. https://doi.org/10.1177/1069072710395536
Holland, J. L. (1997). Making vocational choices: a theory of vocational personalities and work environments. Psychological Assessment Resources.
Holland, J. L., Daiger, D. C., & Power, P. G. (1980). My vocational situation. Consulting Psychologists Press.
Holland, J. L., Johnston, J. A., & Asama, N. F. (1993). The Vocational Identity Scale: a diagnostic and treatment tool. Journal of Career Assessment, 1(1), 1–12. https://doi.org/10.1177/106907279300100102
Holmbeck, G. N. (1997). Toward terminological, conceptual, and statistical clarity in the study of mediators and moderators: examples from the child-clinical and pediatric psychology literatures. Journal of Consulting and Clinical Psychology, 65(4), 599-610. https://doi.org/10.1037/0022-006X.65.4.599
Hooper, D., Coughlan, J., & Mullen, M. R. (2008). Structural equation modelling: guidelines for determining model fit. Electronic Journal of Business Research Methods, 6(1), 53-60. https://bit.ly/3S4LkBn
Hu, L., & Bentler, P. M. (1999). Cutoff criteria for fit indexes in covariance structure analysis: conventional criteria versus new alternatives. Structural Equation Modeling, 6, 1-55. https://doi.org/10.1080/10705519909540118
Jackson, D. L., Gillaspy Jr., J. A., & Purc-Stephenson, R. (2009). Reporting practices in confirmatory factor analysis: an overview and some recommendations. Psychological Methods, 14(1), 6-23. https://doi.org/10.1037/a0014694
Keefer, K., Parker, J., & Saklofske, D. H. (2018). Emotional intelligence in education. Integrating research with practice. Springer. https://doi.org/10.1007/978-3-319-90633-1
Krumboltz, J. D. (2011). Capitalizing on happenstance. Journal of Employment Counseling, 48(4), 156-158. https://doi.org/10.1002/j.2161-1920.2011.tb01101.x
Laborde, S., Allen, M. S., & Guillén, F. (2016). Construct and concurrent validity of the short-and long-form versions of the trait emotional intelligence questionnaire. Personality and Individual Differences, 101, 232-235. https://doi.org/10.1016/j.paid.2016.06.009
LaPointe, K. (2010). Narrating career, positioning identity: career identity as a narrative practice. Journal of Vocational Behavior, 77, 1-9. https://doi.org/10.1016/j.jvb.2010.04.003
Leung, S. A., Conoley, C. W., Scheel, M. J., & Sonnenberg, R. T. (1992). An examination of the relation between vocational identity, consistency, and differentiation. Journal of Vocational Behavior, 40, 95-107. https://doi.org/10.1016/0001-8791(92)90049-6
Lucas, E. B., Gysbers, N. C., Buescher, K. L., & Heppner, P. P. (1988). My vocational situation: normative, psychometric, and comparative data. Measurement and Evaluation in Counseling and Development, 20(4), 162–170. https://doi.org/10.1080/07481756.1988.12022867
MacKinnon, D. P. (2008). Introduction to statistical mediation analysis. Taylor & Francis.
Marsh, H. W., Balla, J. R., & Hau, K. T. (1996). An evaluation of incremental fit indices: a clarification of mathematical and empirical properties. In G. A. Marcoulides, & R. E. Schumacker (Eds.), Advanced structural equation modeling: issues and techniques (pp. 315-353). Erlbaum.
Mayer, J. D., Caruso, D. R., & Salovey, P. (2016). The ability model of emotional intelligence: principles and updates. Emotion Review, 8(4), 290-300. https://doi.org/10.1177/1754073916639667
Mayer, J. D., Salovey, P., & Caruso, D. R. (2002). Mayer-Salovey-Caruso Emotional Intelligence Test. Multi-Health Systems, Inc.
Monteiro, S., Almeida, L. S., Gómez Sánchez, T., Rebollo Quintela, N., & Peralbo Uzquiano, M. (2023). Recursos de carrera en estudiantes de educación superior: un estudio de métodos mixtos. Educación XX1, 26(1), 93-115. https://doi.org/10.5944/educxx1.31544
Parmentier, M., Pirsoul, T., & Nils, F. (2019). Examining the impact of emotional intelligence on career adaptability: a two-wave cross-lagged study. Personality and Individual Differences, 151, Artículo 109446. https://doi.org/10.1016/j. paid.2019.05.052
Pérez, J. C. (2003). Adaptación y validación española del Trait Emotional Intelligence Questionnaire (TEIQue) en población universitaria. Encuentros en Psicología Social, 1(5), 278-283.
Pérez-Díaz, P. A., Manrique-Millones, D., García-Gómez, M., Vásquez-Suyo, M. I., Millones-Rivalles, R., Fernández-Ríos, N., Pérez González, J.-C., & Petrides, K. V. (2022). Invariance of the Trait Emotional Intelligence construct across clinical populations and sociodemographic variables. Frontiers in Psychology, 13. https://doi.org/10.3389/fpsyg.2022.796057
Petrides, K. V. (2009). Psychometric properties of the Trait Emotional Intelligence Questionnaire. In C. Stough, D. H. Saklofske, & J. D. Parker (Eds.), Advances in the assessment of emotional intelligence (pp. 85-101). Springer. https://doi.org/10.1007/978-0-387-88370-0_5
Petrides, K. V., Gómez, M. G., & Pérez-González, J.-C. (2017). Pathways into psychopathology: modeling the effects of trait emotional intelligence, mindfulness, and irrational beliefs in a clinical sample. Clinical Psychology & Psychotherapy, 24(5), 1130-1141. https://doi.org/10.1002/cpp.2079
Petrides, K. V., Mikolajczak, M., Mavroveli, S., Sanchez-Ruiz, M.-J., Furnham, A., & Pérez-González, J.-C. (2016). Developments in trait emotional intelligence research. Emotion Review, 8(4), 335-341. https://doi.org/10.1177/1754073916650493
Porfeli, E. J., Lee, B., Vondracek, F. W., & Weigold, I. K. (2011). A multi-dimensional measure of vocational identity status. Journal of Adolescence, 34, 853-871. https://doi.org/10.1016/j.adolescence.2011.02.001
Porfeli, E. J., & Savickas, M. L. (2012). Career Adapt-Abilities Scale-USA form: psychometric properties and relation to vocational identity. Journal of Vocational Behavior, 80, 748-753. https://doi.org/10.1016/j.jvb.2012.01.009
Praskova, A., Creed, P. A., & Hood, M. (2015). Career identity and the complex mediating relationships between career preparatory actions and career progress markers. Journal of Vocational Behavior, 87, 145-153. https://doi.org/10.1016/j.jvb.2015.01.001
Puffer, K. A. (2011). Emotional intelligence as a salient predictor for collegians’ career decision making. Journal of Career Assessment, 19, 130–150. https://doi.org/10.1177/1069072710385545
Sánchez García, M. F., Guillamón Fernández, J. R., Villalba Vílchez, E., Martín Cuadrado, A. M., & Pérez González, J. C. (2008). Situación actual de los servicios de orientación universitaria: estudio descriptivo. Revista de Educación, 345, 329-352. https://bit.ly/3FkO7ir
Sánchez-Ruiz, M. J., Pérez-González, J. C., & Petrides, K. V. (2010). Trait emotional intelligence profiles of students from different university faculties. Australian Journal of Psychology, 62(1), 51-57. https://doi.org/10.1080/00049530903312907
Savickas, M. L. (2005). The theory and practice of career construction. In R. W. Lent, & S. D. Brown (Eds.), Career development and counseling: putting theory and research to work (pp. 42–70). John Wiley & Sons.
Savickas, M. L. (2013). Career construction theory and practice. In R. W. Lent, & S. D. Brown (Eds.), Career development and counseling: putting theory and research to work (2ª ed., pp. 147-183). John Wiley & Sons.
Savickas, M. L., & Porfeli, E. J. (2012). Career Adapt-Abilities Scale: construction, reliability, and measurement equivalence across 13 countries. Journal of Vocational Behavior, 80(3), 661-673. https://doi.org/10.1016/j.jvb.2012.01.011
Savickas, M. L., Porfeli, E. J., Hilton, T. L., & Savickas, S. (2018). The Student Career Construction Inventory. Journal of Vocational Behavior, 106, 138-152. https://doi.org/10.1016/j.jvb.2018.01.009
Savickas, M. L., & Savickas, S. (2019). A history of career counselling. In J. A. Athanasou, & H. N. Perera (Eds.), International handbook of career guidance (pp. 25–43). Springer. https://doi.org/10.1007/978-3-030-25153-6_2
Servicio Integrado de Información Universitaria. (2023). EDUCABase. https://bit.ly/3FmtXV3
Super, D. E. (1951). Vocational adjustment: implementing self-concept. Occupations, 30, 88-92.
Turner, S. L., & Lapan, R. T. (2005). Promoting career development and aspirations in school-age youth. In S. D. Brown, & R. W. Lent (Eds.), Career development and counseling: putting theory and research to work (pp. 417–440). John Wiley.
Young, R. A., Paseluikho, M. A., & Valach, L. (1997). The role of emotion in the construction of career in parent-adolescent conversations. Journal of Counseling and Development, 76, 36-44. https://doi.org/10.1002/j.1556-6676.1997.tb02374.x
Zenisky, A. L., & Hambleton, R. K. (2012). Developing test score reports that work: the process and best practices for effective communication. Educational Measurement: Issues and Practice, 31(2), 21-26. https://doi.org/10.1111/j.1745-3992.2012.00231.x