Estudios
ROMPIENDO LA BRECHA ENTRE TEORÍA Y PRÁCTICA: ¿QUÉ ESTRATEGIAS UTILIZA EL PROFESORADO UNIVERSITARIO PARA MOVILIZAR EL CONOCIMIENTO SOBRE EDUCACIÓN INCLUSIVA?
BRIDGING THE GAP BETWEEN THEORY AND PRACTICE: WHAT STRATEGIES UNIVERSITY PROFESSORS USE IN ORDER TO MOBILIZE KNOWLEDGE ABOUT INCLUSIVE EDUCATION?
ROMPIENDO LA BRECHA ENTRE TEORÍA Y PRÁCTICA: ¿QUÉ ESTRATEGIAS UTILIZA EL PROFESORADO UNIVERSITARIO PARA MOVILIZAR EL CONOCIMIENTO SOBRE EDUCACIÓN INCLUSIVA?
Educación XX1, vol. 23, núm. 1, 2020
Universidad Nacional de Educación a Distancia
Recepción: 08 Febrero 2019
Corregido: 21 Junio 2019
Aprobación: 24 Junio 2019
Cómo referenciar este artículo / How to reference this article:
Moliner García, O.; Arnaiz Sánchez, P., y Sanahuja Ribés, A. (2020). Rompiendo la brecha entre teoría y práctica: ¿Qué estrategias
utiliza el profesorado universitario para movilizar el conocimiento sobre educación inclusiva? Educación XX1, 23(1), 173-195, doi: 10.5944/ educXX1.23753
Moliner García, O.; Arnaiz Sánchez, P.,
& Sanahuja Ribés, A. (2020). Bridging the gap between theory and practice: What strategies university professors use in order to mobilize knowledge about inclusive education?. Educación XX1, 23(1),
173-195, doi: 10.5944/educXX1.23753
Resumen: En los últimos años la educación inclusiva no avanza al ritmo deseable, lo que se atribuye, entre otros factores, a la existencia de una importante brecha entre el conocimiento que genera la investigación en educación inclusiva y el utilizado por el profesorado en su acción educativa. Para indagar al respecto, el objetivo del presente artículo es analizar las estrategias que utiliza el profesorado universitario para movilizar el conocimiento sobre educación inclusiva y hacer que se difunda y llegue a la práctica. Metodológicamente se trata de un estudio descriptivo comprensivo de carácter cualitativo en el que se ha realizado un análisis de contenido a través de un modelo de desarrollo de categorías deductivas. El estudio se llevó a cabo con 17 profesores universitarios de nueve universidades españolas, la mayoría pertenecientes a la Red de Universidades y Educación Inclusiva (RUEI), mediante su participación en grupos focales. Los resultados muestran que el profesorado participante usa más estrategias de interacción que de información. Se evidencia la importante brecha existente entre teoría y práctica. Las estrategias de difusión y transferencia que utiliza el profesorado no son las más adecuadas, pues son ignoradas tanto por la política educativa como por el profesorado de educación primaria y secundaria en su quehacer diario. Se concluye exponiendo la necesidad de romper esta brecha mediante la utilización de estrategias de construcción y co-construcción del conocimiento, más acordes con la investigación-acción participativa. Ello permitirá conectar la mejora educativa y la transformación social, rompiendo la idea de que el conocimiento se genera en la academia por parte de los investigadores para ser transmitido a los prácticos.
Palabras clave: Educación inclusiva, movilización del conocimiento, profesorado universitario, relación teoría y práctica, estrategias.
Abstract: In recent years inclusive education has not been developing at an ideal rate, this can be attributed to, among other things, the existence of an important gap between the knowledge about inclusive education generated by research and its use by teachers in their educational practice. With regard to this concern, the objective of this article is to analyze the strategies used by professors to mobilize knowledge about inclusive education and ensure its dissemination into practice. Methodologically this is a comprehensive narrative study of a qualitative nature in which a content analysis has been realized through a model for the development of deductive categories The study was carried out with 17 university teachers by nine Spanish universities, most part of them belonging to the Universities and Inclusive Education Network (RUEI), through their participation in focus groups. The results show that the participating teachers use interaction strategies much more than information strategies. The important gap between theory and practice is evident. The dissemination and transfer strategies used by university teaching staff are not the most appropriate, since they are largely ignored by educational policies and primary and secondary teachers in their daily work. It concludes by explaining the need to bridge this gap through the use of constructive and co-constructive processes of learning, more in line with participatory action research This will be able to connect educational improvement and social transformation, breaking the idea that knowledge is generated in academia by researchers in order to be transmitted to practitioners.
Keywords: Inclusive education, knowledge mobilization, theory practice relationship, college professor, strategies.
INTRODUCCIÓN
Parece que en estos últimos años la educación inclusiva no avanza (Echeita, 2017) o al menos no lo hace al ritmo que sería deseable. Algunos autores indican al respecto que existe una brecha significativa entre el conocimiento generado por la investigación en educación inclusiva y el utilizado por el profesorado en su acción educativa (Korsgaard, Larsen, & Wiberg, 2018; Marion & Houlfort, 2015). Aunque se tienen todos los ingredientes para que la educación inclusiva sea una realidad en las escuelas, existe un exceso de teoría y un déficit en el desarrollo efectivo de este nuevo paradigma. Este desfase podría deberse a que la manera de comunicar los últimos avances y resultados de la investigación no sea la más adecuada. O tal vez a que el conocimiento generado por la investigación se aleja de los intereses y posibilidades de los centros educativos. En muchas ocasiones se observa que las relaciones de colaboración entre universidades y centros educativos no están bien definidas y responden a realidades tan diferentes como distantes. Surge la necesidad de indagar acerca de cómo romper la brecha entre teoría y práctica, para que el conocimiento que existe, como resultado de las investigaciones, llegue a los profesionales de la educación, a las familias y a las instituciones educativas, de manera que la educación inclusiva sea una realidad cuanto antes (Arnaiz, 2019).
De acuerdo a ello, la universidad, y en particular el profesorado universitario, tienen la responsabilidad de responder a este desafío educativo y social, debiendo dar más relevancia a la transformación y a la responsabilidad social universitaria (RSU), como compromiso social. Sin embargo, el Consejo Superior de Investigaciones Científicas (CSIC, 2015) pone de manifiesto que parte de la producción investigadora queda recogida en publicaciones científicas que no tienen aplicabilidad y que los objetivos de los investigadores están más orientados a difundir conocimientos y a conseguir recursos, que a gestionar la transferencia de estos a la sociedad.
Ante esta situación, el presente trabajo analiza cómo el profesorado universitario, que investiga y/o ejerce su docencia en educación inclusiva, aprovecha y difunde el conocimiento que aporta la investigación sobre el tema. Con este fin, presta especial atención a las estrategias que resultan más útiles para avanzar en el desarrollo práctico de la educación inclusiva, tanto en el contexto de formación (inicial y continua), como en el de investigación o en el de gestión, tres ámbitos en los que el profesorado universitario desarrolla su profesión.
Mecanismos y estrategias de movilización del conocimiento sobre educación inclusiva
El concepto de movilización del conocimiento fue acuñado por el Consejo de Investigación de Ciencias Sociales y Humanidades de Canadá (SSHRC) en el año 2004, para poder superar la brecha entre la práctica de los conocimientos y la política. Algunos autores, como Levin (2011), han destacado la importancia de este término para establecer la conexión entre la investigación, la política y la práctica, siendo un campo de creciente interés no solo en la educación sino en todas las áreas de la política social. Para quienes desarrollan su trabajo en el campo de la educación, el compromiso transformador y crítico de la acción socioeducativa es una constante en la actividad científica y profesional, sobre todo, en la movilización de conocimientos respecto de los aprendizajes y la formación (Dagenais, et al., 2016). Estos autores presentan concreciones metodológicas y estrategias con una clara repercusión en los procesos de enseñanza-aprendizaje o en la formación de agentes educativos, como pueden ser comunidades de práctica o procesos de investigación-acción.
Se hace necesario, por tanto, clarificar lo que conlleva movilizar el conocimiento y transferir el conocimiento.
El concepto de transferencia de conocimiento se refiere… al proceso de difusión de resultados de la investigación … que puede ser entendido por los no especialistas. En cuanto a las expresiones “conocimiento”, “intercambio de conocimientos” y “movilización del conocimiento”, se utilizan para designar un conjunto de actividades más interactivas que cubren el ciclo completo de la investigación: desde la producción hasta la distribución y luego la utilización de los datos ( Trocmé, Esposito, Laurendeau, Thomson, y Milne, 2009, p.37).
En la revisión de la literatura se proponen diversas estrategias para que la investigación consiga acercarse a la práctica educativa a través de la formación inicial y continua de los docentes. Perines y Murillo (2017) consideran urgente lograr un acercamiento entre la investigación educativa y la práctica docente, a partir de tres ideas esenciales:
1) Los investigadores deben hacer un mayor esfuerzo por mejorar la forma en que construyen sus trabajos; 2) las universidades deben mejorar sus mecanismos de transferencia de los conocimientos, y 3) la formación inicial de los profesores debe ser más cercana a la investigación (p.3).
Lieberman y Miller (2003) afirman que, en contextos de formación inicial y continua de los profesionales de la educación, el uso del conocimiento contribuye a su desarrollo profesional. Se apoyan en cuatro estrategias como son: educación directa (conferencias, cursos, talleres); aprendizaje en las escuelas (investigación-acción, trabajo en grupo, trabajo con los pares, evaluación por portfolio); aprendizaje fuera de la escuela (asociación universidad-escuela, grupo informal, centros de desarrollo profesional); y aprendizaje en el aula por medio de las respuestas a situaciones de enseñanza-aprendizaje.
Sobre los mecanismos o estrategias que utiliza el profesorado universitario para movilizar el conocimiento sobre educación, el trabajo de Landry, et al. (2008) asegura que una herramienta importante es la documentación de las buenas prácticas o prácticas innovadoras a través de bases de datos. Estas permiten optimizar la gestión del conocimiento, lo que garantiza su divulgación entre los profesionales de la educación. Otros autores insisten en las estrategias para hacer que los resultados de la investigación sean accesibles para otras personas más allá de la comunidad académica. Se refieren a la búsqueda de formas de representación y comunicación alternativas que hacen que otros quieran leer, ver o escuchar, sentir y aprender, como podría ser a través del arte (Petrarca & Hughes, 2014), utilizando lenguajes que invitan al abordaje de la complejidad.
En el caso de las estrategias de movilización del conocimiento sobre educación inclusiva, la literatura no es muy extensa. Encontramos trabajos como el de Kaplan, Miles, y Howes (2011) sobre el uso de la fotografía participativa, mediante la que los participantes pueden establecer vínculos entre la teoría y la práctica. Otras investigaciones se refieren a procesos de trabajo e investigación grupal entre investigadores y profesionales, como muestra el trabajo de Armstrong y Moore (2004), donde se organizaron talleres en horario escolar para reflexionar sobre el concepto de igualdad.
Otros estudios muestran cómo el profesorado universitario desarrolla procesos de investigación-acción en las escuelas, facilitando procesos interpretativos grupales en los que se implican las diferentes perspectivas de profesionales, estudiantes y académicos para fomentar la reflexión crítica, el aprendizaje colaborativo y la crítica mutua para el análisis compartido de las propias prácticas (Ainscow, Dyson, Goldrick, & West, 2016; Arnaiz, De Haro, y Mirete, 2017, Moliner, Sales, y Traver, 2017; Murillo & Duk, 2018; Sales, Moliner, Sanahuja, Benet, y Escobedo, 2017). Se plantea la investigación-acción como estrategia de investigación que permite participar en un proceso compartido de construcción de conocimiento, desarrollo profesional y mejora de la práctica en el aula. Ainscow, Howes, Farrell, y Frankham (2003) plantean la generación de una red de escuelas con dos ciclos interrelacionados de investigación-acción, llevados a cabo en colaboración por profesionales e investigadores. El primero se centra en utilizar el conocimiento existente dentro de las escuelas y el segundo intenta examinar estos desarrollos utilizando la teoría existente y la investigación previa. En esta línea, Echeita, Muñoz, Sandoval, y Simón (2014), en el marco de un Proyecto Europeo Comenius, presentan cómo han acompañado a diversos centros escolares de Reino Unido, Portugal y España en un proceso de investigación-acción colaborativa y destacan mecanismos que resultan centrales en el proceso de inclusión, como son tomar en consideración las voces del alumnado para ayudarles a cambiar y el trabajo colaborativo del profesorado en forma de lecciones de estudio.
En nuestro contexto, el trabajo de Parrilla, Raposo-Rivas, y Martínez-Figueira (2016) se refiere a algunas estrategias generales como el trabajo en comunidades de práctica y la utilización de diferentes herramientas participativas, desde relatos, encuestas, técnicas (mensaje en la botella, dibujo, cuento…) y fuentes de información secundaria (informes…). También se analizan las estrategias de producción y comunicación utilizadas en cada una de las fases del proceso de investigación-acción participativa desde la voz del alumnado (Ceballos-López, Saiz-Linares, y Ruiz-López, 2017), así como el de estudio de procesos constituidos por redes de colaboración entre participantes diversos (Moliner & Ramel, 2018; Parrilla, Susinos, Gallego, y Martínez, 2017).
Tras la revisión de la literatura, resulta interesante la propuesta de Landry, et al. (2008) que define dos tipos de estrategias de movilización del conocimiento:
El presente trabajo se enmarca en una investigación más amplia cuyo objeto de estudio es la movilización del conocimiento sobre educación inclusiva indagando sobre el significado del concepto de movilización del conocimiento, los roles que asume el profesorado, las estrategias que utilizan y las condiciones que facilitan o dificultan el proceso de movilización. En este estudio se han tomado los datos producidos a partir de la tercera pregunta de investigación sobre las estrategias de movilización del conocimiento que resulta de la investigación sobre educación inclusiva. Así, el objetivo es analizar qué estrategias utiliza el profesorado que enseña e investiga en educación inclusiva en las universidades españolas para movilizar el conocimiento que resulta de su investigación y hacer que se difunda y llegue a la práctica.
MÉTODO
El diseño metodológico de este trabajo es el propio de un estudio comprensivo descriptivo de carácter cualitativo.
Participantes
Los informantes de este estudio son personal docente e investigador (PDI) de diferentes universidades españolas, cuya docencia e investigación se desarrolla en el ámbito de la educación inclusiva. La selección se corresponde con un muestreo no probabilístico e incidental, recurriendo al profesorado que se mostró disponible e interesado en participar en la investigación. El total de participantes fueron 17 profesores y profesoras universitarias organizados en tres grupos focales. En el primero (GF1) participaron 8 informantes (4 hombres y 4 mujeres), en el segundo (GF2) intervinieron 4 (3 hombres y 1 mujer) y en el tercero (GF3) participaron 5 informantes (1 hombre y 4 mujeres). Las edades de los participantes están comprendidas entre los 35 y los 62 años, e imparten docencia en nueve universidades del territorio español en asignaturas de educación inclusiva y atención a la diversidad e investigan sobre procesos de inclusión y exclusión educativa y social. El 70% de los participantes son miembros de la Red de Universidades y Educación Inclusiva (RUEI).
Instrumento y proceso de recogida de la información
Para la recogida de la información se realizaron tres grupos focales en tres ubicaciones diferentes del territorio español. El instrumento fue una guía de grupo focal que constaba de tres apartados: a) protocolo-instrucciones, b) datos sociodemográficos y c) preguntas abiertas sobre las estrategias utilizadas, contextos, ejemplos y consideración de las más apropiadas para la movilización del conocimiento.
Los informantes, al tratarse de una selección intencionada, fueron invitados personalmente a participar en la investigación y la mayoría de ellos aceptaron con interés. En primer lugar, se recurrió a la red RUEI, en el espacio del encuentro nacional de universidades y educación inclusiva. En segundo lugar, se invitó a investigadores experimentados en el campo y en tercer lugar se recurrió a profesorado novel. El número de grupos focales se decidió progresivamente por criterios de disponibilidad de los participantes y por alcanzar la saturación de la información.
Antes de iniciar los grupos focales, y por cuestiones éticas de la investigación, se firmó con cada participante un consentimiento informado. Cada grupo, dinamizado por dos investigadoras (moderadora y relatora), tuvo una duración entre sesenta y noventa minutos. Las intervenciones fueron grabadas en audio.
Proceso de análisis de datos
Se procedió a la transcripción literal de los datos, a partir de la que se realizó un análisis de contenido con el apoyo del software ATLAS.ti (The Qualitative Data Analysis & Research Software).
El análisis de contenido realizado ha seguido un modelo de desarrollo de categorías deductivas, partiendo de las categorías teóricas extraídas de la propuesta de Landry, et al. (2008). La definición de estas dimensiones ha servido para establecer las categorías de análisis, una vez sometidas a validación por juicio de expertos, como se recoge en el trabajo de Point, et al. (2018).
A continuación, en la Tabla 1, se presenta el libro de códigos utilizado durante el proceso de reducción de datos y categorización.

El proceso de reducción de datos se ha realizado a partir de la identificación de las unidades de análisis, procediendo a su categorización y codificación teniendo en cuenta el libro de códigos.
RESULTADOS
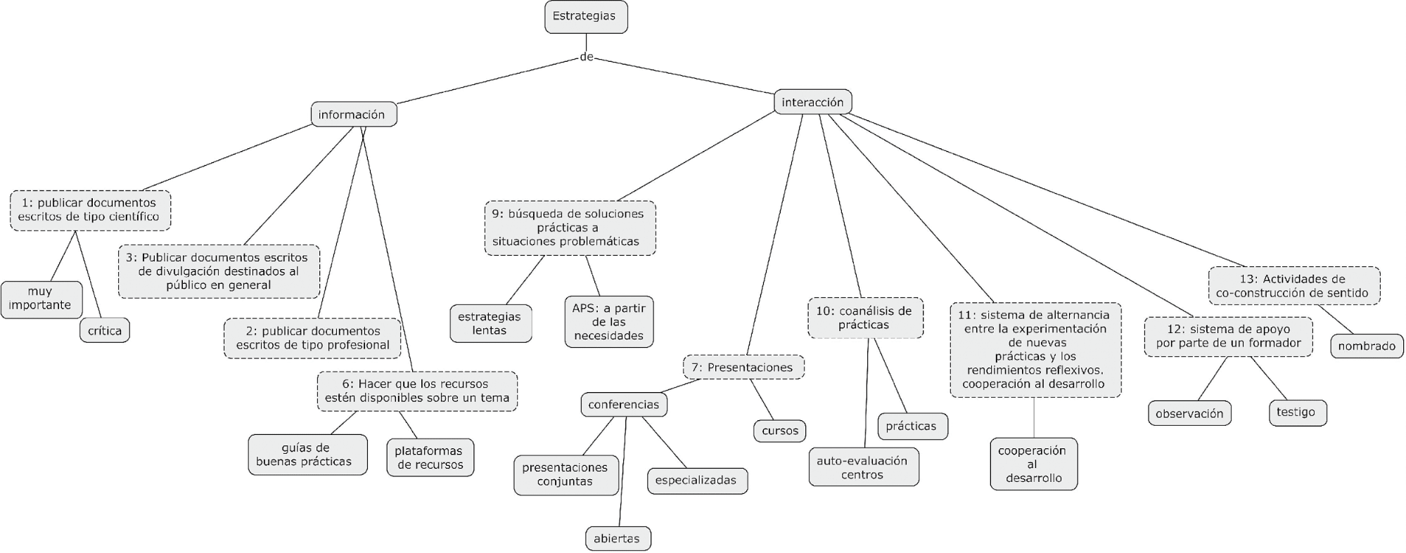
Presentamos los resultados del análisis teniendo en cuenta el contenido semántico de las unidades de análisis. Dentro de cada categoría, los resultados se exponen ordenados atendiendo a la frecuencia de aparición. A partir de ahí recuperamos los fragmentos más sobresalientes para poder así extraer las ideas principales del contenido que aporten mayor información sobre cada tipo de estrategia referenciada. Para ello, en la Figura 1 se presenta el mapa elaborado con el software CmapTools.

Se trata de un mapa que muestra, de forma sintética, las estrategias enumeradas por los participantes. Se organiza de izquierda a derecha siguiendo un orden decreciente según los porcentajes obtenidos en cada una de subcategorías (Tabla 2) en función de las unidades de análisis referenciadas en las dos grandes categorías definidas: estrategias de información (E_inf) y estrategias de interacción (E_int).

En líneas generales se observa que el profesorado hizo más referencia a las estrategias de interacción (78%) que a las de información (22%).
Estrategias de Información
Entre las estrategias de información más referenciadas, el profesorado universitario mencionó la importancia de publicar artículos científicos (E_inf1) para transferir el conocimiento a la comunidad científica, en revistas JCR y Scopus, pues por ello son evaluados (13%). A su vez, fueron críticos cuando se plantearon si esto contribuye o no a la divulgación de los resultados.
La difusión es siempre a través de artículos con un nivel muy académico, con un lenguaje muy elaborado, donde aparece todo el diseño de la investigación y los resultados con ese formato, porque si no, no se evalúa adecuadamente y eso es poco divulgativo (E_inf1, GF2, P4).
Se refirieron también, aunque en menor medida (9%), a la realización de publicaciones de divulgación destinadas al público en general (E_inf3) considerando que:
«Hay que seleccionar bien dónde publicar, porque a lo mejor una revista de una asociación tiene mucho más impacto dentro del colectivo que cualquier JCR» (E_inf3, GF3, P2).
De igual modo, en un 9% de las referencias de información, afirmaron realizar publicaciones de tipo profesional:
«La transferencia del conocimiento es importantísima, porque si los resultados se quedan guardados en archivadores no sirve para nada. La transferencia a la comunidad científica y a los profesionales, pero también al alumnado, los futuros profesionales…» (E_inf2, GF3, P1).
El 9% de las referencias a las estrategias de información pertenece a la categoría E_inf6, facilitar la disponibilidad de recursos sobre un tema. Concretamente aludieron a la confección de guías de buenas prácticas:
«A la propia asociación, al propio colectivo de personas con discapacidad intelectual, les hemos hecho como un manual de buenas prácticas para los centros» (E_inf6, GF3, P2).
Así como a la creación de plataformas de recursos:
«Una plataforma en las redes, de información de ejercicio físico y discapacidad. Tengo un montón de cosas para poder compartir» (E_inf6, GF3, P2).
Apenas se mencionó la publicación de documentos escritos de tipo profesional (E_inf2), (4,5%). También es destacable que ninguno de los participantes mencionara las estrategias de información E_inf4, sobre la divulgación en medios de comunicación, ni la E_inf5 sobre la divulgación a través de una web.
Estrategias de Interacción
Entre las estrategias de movilización del conocimiento que requieren interacción personal, las más referenciadas (32%) se refirieron a lograr que los actores busquen soluciones prácticas u organizativas a situaciones problemáticas. En este sentido, consideraron fundamental «la investigación mucho más centrada en problemas reales» (E_int9, GF2, P4) y plantearon ejemplos sobre la complejidad y la lentitud del proceso:
Una es cuando se plantean qué es lo que quieren saber sobre el tema que ellos habían decidido, en este caso, los deberes escolares era la problemática. (…) Diseñamos un documento abierto, donde, en un primer momento, el profesorado tiene que pensar sobre qué le gustaría saber sobre los deberes en la escuela, tanto a nivel de las cosas que se hacen, como a nivel de agentes, de familias… A partir de ahí construimos una primera herramienta, un cuestionario y una dinámica con los colectivos. Pero en ese proceso hay que saber esperar a que, en este caso el profesorado, haga esa elaboración de saber cuáles van a ser los temas que van a interesar, es decir, que crean una estrategia en sí lenta (E_int9, GF1, P3).
Una estrategia metodológica y de investigación que dijeron utilizar, partiendo de problemas reales y necesidades, fue el Aprendizaje Servicio (ApS). Consideraron que permite:
Poder, en un momento dado, entrar en contacto con esos agentes sociales y educativos y partir de necesidades que ellos te plantean. Y ver cómo podemos vincular esas necesidades que hay en el contexto local y social con el conocimiento académico. Para mí es muy importante generar ese vínculo de la demanda que ellos hacen y cómo esa demanda se puede conectar con asignaturas regladas y con contenido universitario que impartimos de nuestras asignaturas. Realmente esa es la estrategia que sigo para movilizar ese conocimiento. Y creo, además, que con esta metodología de aprendizaje-servicio encuentro realmente el espacio la coyuntura, que realmente hace factible esa movilización del conocimiento (E_int9, GF3, P5).
Esa búsqueda de soluciones a situaciones problemáticas, a partir de las necesidades, fue considerada una estrategia óptima para movilizar el conocimiento al poner en relación la investigación, la política y las prácticas:
Las necesidades de los centros, lo mismo que las necesidades de las personas en la vida cotidiana, no surgen de la nada. Las necesidades se crean, se construyen y se definen. En la construcción y definición de las necesidades que deberían ser objetos relevantes y significativos de investigación, deberían participar ya de entrada personas con poder político y administrativo, personas académicas y personas de los centros (E_int9, GF2, P1).
La siguiente subcategoría más referenciada (29%) se refería a la organización y presentación conjunta de eventos (conferencias y cursos de formación) (E_int7), donde los actores implicados tenían voz propia:
Cuando hacen esas jornadas que no tienen valor comercial, es un medio de difusión estupendo. Porque están las personas a las que han hablado, los niños, los adolescentes, las propias familias y compartir todo esto empodera, dinamiza, moviliza y ese producto que sale de la voz real de las personas, hace que ayude a otra familia, a otro niño, a otro adolescente, a las comunidades, a los políticos, a la escuela y esto es una maravilla (E_int7, GF1, P6).
Por ejemplo, cuando damos cualquier tipo de formación, cuando he ido a alguna formación acompañada de estudiantes con discapacidad, ellos son ponentes. Es una manera de empoderar a los estudiantes. Ellos cuentan su experiencia y cobran por contar su experiencia. Tienen sus horas de formación y es una forma de decir que el conocimiento no es solo del equipo de investigación. El conocimiento es compartido. Y en ese compartir participan las personas que están participando en nuestro proyecto (E_int7, GF3, P3).
Pusieron en valor la realización de encuentros comunitarios, con los jóvenes o con las entidades, y consideraron que los congresos especializados movilizan más el conocimiento que los de carácter genérico:
«Ahora tratamos de buscar aquellos que son más especializados. Fuimos a uno que era específico de discapacidad en enseñanza superior y ahí nos dimos cuenta que es donde más se moviliza el conocimiento» (E_int7, GF3, P3).
En menor medida (7%) se refirieron a las estrategias para establecer un dispositivo de co-análisis de prácticas (E_int10) mencionando, concretamente, el uso de cuestionarios de autoevaluación para la mejora de la inclusión de centros y de las propias prácticas:
«El propio centro, a través de un cuestionario-guía se autoevaluaba y veía directamente dónde fallaba y dónde acertaba» (E_int10, GF1, P2).
También, mencionaron (7%) la bondad de establecer un sistema de alternancia entre la experimentación de nuevas prácticas y la reflexión (E_ inf11), a través de procesos de investigación-acción:
«Se plantea buscar, desde una lógica colaborativa, introducir actuaciones que funcionan en un colectivo y en el reenganche del sistema» (E_int11, GF1, P5).
«Es más investigación-acción. Eso hago, lo llevo a la práctica. Sobre la práctica analizo, evalúo... y hago una retroalimentación otra vez hacia aquí, y otra vez hacia allá. La movilización yo creo que conlleva el feedback» (E_int11, GF3, P5).
Sobre las estrategias para establecer un sistema de apoyo por parte de un compañero o un formador (E_int12) un (7%) se refirieron a la estrategia de recurrir a una persona externa en la investigación:
«Si tú invitas a alguien externo también se movilizan una serie de energías en los grupos que hacen que esos conocimientos sean más compartidos» (E_int12, GF3, P3).
En muy pocas ocasiones (3,5%) se mencionaron actividades de co-construcción de sentido en torno a conceptos, conocimientos o fenómenos (E_int13) así como la importancia de nombrar las prácticas para conceptualizarlas:
Nuestra trinchera es dura, pero yo que he trabajado en la escuela, es más dura la trinchera en la escuela para poder conceptualizar. Entonces somos unos privilegiados, aunque nos quejemos de que no tengamos tiempo, pero sí que puedes poner palabras a cosas que pasan en la práctica. Para muchos maestros y muchos colectivos, les están pasando cosas porque hacen cosas distintas y no le pueden poner palabras a lo que pasa (E_int13, GF1, P7).
Sin embargo, no hubo ninguna referencia a las estrategias de interacción E_int8, sobre hacer que los actores piensen y mejoren su práctica buscando evidencias de su efectividad, ni tampoco a las estrategias E_int14, sobre poner en marcha un dispositivo de reflexión con el objetivo de que expliciten sus valores y creencias.
DISCUSIÓN DE LOS RESULTADOS Y CONCLUSIONES
Atendiendo a los resultados expuestos, podemos decir que el profesorado universitario del estudio se muestra más proclive a la utilización de estrategias de interacción que de información.
a) Estrategias colaborativas entre investigadores y actores
Búsqueda conjunta de soluciones a situaciones-problema
Cobra relevancia para el profesorado lograr que los actores busquen soluciones a situaciones problemáticas y entre ellas destacan cuán importante es que la investigación responda a problemas reales y a las necesidades de los actores implicados. Es lo que Parrilla, et al. (2017) denominan compartir una agenda de investigación al servicio de los participantes, remarcando que las investigaciones en educación inclusiva deben vincularse con problemas y necesidades de los colectivos y entidades implicados y ponerse a su servicio. También Murillo y Duk (2018) abogan por investigar en temas “que importen” y que contribuyan a una educación transformadora a partir de problemáticas reales detectadas como situaciones de exclusión e injusticia. Una estrategia concreta que aportan los resultados del estudio y que contribuye a esta idea es el Aprendizaje Servicio (ApS) que permite, precisamente, poner la acción y la investigación al servicio de profesionales, colectivos y entidades que trabajan por la inclusión ( Traver, Sales, y Moliner, 2018).
Presentación y organización conjunta de eventos
La organización de eventos (jornadas, congresos) y cursos junto a los actores de la inclusión, también contribuye a la movilización del conocimiento, puesto que los investigadores se comprometen más directamente con sus grupos de interés.
Co-análisis de prácticas
Entre las estrategias para establecer un dispositivo de co-análisis de prácticas los resultados apuntan el uso de instrumentos de autoevaluación para la mejora de la inclusión de centros y de las propias prácticas (Arnaiz, et al., 2017). Cuando estas situaciones de análisis compartido dan lugar a propuestas de acción y desarrollo de planes de mejora, estamos hablando del siguiente tipo de estrategias: las estrategias de alternancia entre la experimentación de nuevas prácticas y la reflexión a través de procesos de investigación-acción, ampliamente documentadas en la literatura (Ainscow, et al., 2003; Ainscow, et al., 2016, Echeita, et al., 2014). Muchas veces toman forma de grupos de trabajo formados por los diferentes actores implicados que emprenden conjuntamente procesos de reflexión, interpretación y mejora de su propia práctica siguiendo los presupuestos y principios de la investigación acción participativa. Desde esta perspectiva, el diseño, desarrollo y evaluación de experiencias de participación está mostrando que una potente palanca que propicia el cambio reside en la voluntad de dar voz a los actores en los procesos que les afectan a través de dinámicas y herramientas participativas (Armstrong & Moore, 2004; Ceballos-López, et al., 2017; Kaplan, et al., 2011; Miles & Howes, 2011; Moliner, et al., 2017; Sales, et al., 2017). Así pues, el apoyo mutuo cobra relevancia para los participantes en el estudio, es decir, el trabajo colaborativo como puede ser a través de redes de investigadores (Moliner & Ramel, 2018) y entre profesionales o escuelas (Ainscow, et al., 2003; Arnaiz, De Haro, y Azorín, 2018).
En definitiva, lo bueno de las estrategias de interacción es que son colaborativas y proporcionan muchos de los componentes críticos para la movilización del conocimiento como son la posibilidad de investigar conjuntamente problemas genuinos, las experiencias compartidas entre las diferentes partes interesadas o la búsqueda de sinergias entre múltiples perspectivas o miradas sobre una misma situación de inclusión o exclusión. Además, el concepto de movilización del conocimiento adquiere el matiz de la construcción y co-construcción, al considerar que el conocimiento se genera, se desarrolla y se consume mientras se realiza la investigación o la formación. Ello implica el desarrollo de estrategias de democratización del conocimiento que se alejan de un modelo jerárquico y experto, abogando por un conocimiento más comprometido con el cambio y la transformación, poniendo a investigadores y actores al servicio de los retos educativos que plantea la inclusión. Remite a cuestionar los roles y responsabilidades que adquiere el profesorado universitario desde su compromiso para trabajar con los actores, maximizando su participación desde una relación de igualdad y horizontalidad, en un proceso investigador claramente dialéctico.
b) Estrategias de carácter unidireccional investigadores-actores
El profesorado no abandona su rol transmisivo de la información, más próximo al concepto de transferencia de la investigación que al de movilización del conocimiento.
Publicación de documentos escritos
Se justifica la realización de publicaciones científicas, no por el impacto social que van a provocar, sino por el imperativo de hacerlo, puesto que su actividad como PDI universitario va a ser evaluada por criterios de publicación en determinadas revistas. Al igual que alertaba el CSIC (2015), los informantes cuestionan la repercusión social de sus producciones científicas si se quedan en el marco de la academia, y cuando se refieren a ellas utilizan la palabra transferencia en lugar de movilización. Consideran que las estrategias para movilizar el conocimiento, más allá del ámbito científico, van asociadas al concepto de difusión o divulgación de la información producida por la investigación al público en general y a los profesionales y actores de la inclusión. En este sentido, también Parrilla, et al. (2016) consideran que existen dos formatos de divulgación de la información: el formato académico en forma de artículos y contribuciones a congresos y foros científicos, y el formato institucional dirigido a las propias entidades participantes en el trabajo. Sin embargo, no encontramos referencias directas a estrategias de divulgación en medios de comunicación que interpelen a la población en general mediante lenguajes accesibles y alternativos, como proponen Petrarca y Hughes (2014).
Facilitación de recursos
Para facilitar la disponibilidad y accesibilidad de los recursos, los resultados del estudio apuntan la importancia de elaborar guías de buenas prácticas y plataformas de recursos. En este sentido, Landry, et al. (2008), a través de una revisión sistemática de la literatura, revelaron que una de las herramientas para asegurar, no solo la difusión sino el uso del conocimiento, es la documentación de buenas prácticas. Sostienen que la creación de un banco de datos sobre buenas prácticas e innovaciones permite optimizar la gestión del conocimiento. Esta es una propuesta a retomar en el ámbito de la educación inclusiva.
En definitiva, es interesante constatar cómo el profesorado considera que la movilización del conocimiento tiene un carácter multidireccional y rompe con la idea de que el conocimiento se genera en la academia por parte de los investigadores para ser transmitido a los prácticos. El trabajo de Korsgaard, et al. (2018) apunta que la investigación colectiva en educación inclusiva abre un marco para el desarrollo continuo y en colaboración de los investigadores y profesionales de la educación inclusiva. Supone romper también la brecha entre investigadores e investigados puesto que las estrategias de interacción exigen diferentes grados y maneras de colaboración entre el profesorado universitario y los actores de la inclusión (Arnaiz, 2019). Se trata de trabajar con los actores y no sobre ellos, puesto que el conocimiento ha de ser útil para todos los implicados, para que se puedan apropiar del mismo, relacionándolo con su práctica, reflexionando sobre la misma y compartiendo experiencias de aula con otros profesionales. De este modo, se pueden compartir y generar conocimientos y establecer formas de trabajo que desarrollen la movilización del conocimiento hacia una construcción del mismo, con un significado común. Así pues, estas interacciones van a repercutir en el ámbito de la formación inicial o continua, tal y como apuntan Perines y Murillo (2017), favoreciendo la movilización del conocimiento, acercando la investigación educativa y la práctica docente y contribuyendo al desarrollo profesional (Lieberman & Miller, 2003). La investigación acción participativa se configura como una interesante alternativa para la investigación en educación inclusiva al poner en juego todos estos ingredientes.
A modo de cierre, y volviendo a la idea de cómo romper la brecha entre teoría y práctica en el ámbito de la educación inclusiva, el estudio plantea que es posible que las estrategias de difusión (transferencia) del conocimiento sobre educación inclusiva que utiliza el profesorado universitario no sean las más adecuadas y por ello los hallazgos de la investigación son ignorados por políticos y prácticos. Sin embargo, las estrategias de construcción y co-construcción del conocimiento, más próximas a la idea de movilización que nos aporta la definición de Trocmé, et al. (2009) permiten conectar la mejora educativa y la transformación social (Dagenais, et al., 2016). Son estrategias más favorables al establecimiento de un marco de investigación más acorde con el tipo de investigación educativa en educación inclusiva que queremos. Así pues, no se trata solo de transportar de forma lineal la teoría a la práctica, sino más bien de iniciar, con los actores, procesos de investigación reflexiva, participativa y conectados con los retos reales que plantea la inclusión en su día a día en los centros.
REFERENCIAS BIBLIOGRÁFICAS
Ainscow, M., Howes, A., Farrell, P., & Frankham, J. (2003). Making sense of the development of inclusive practices. European Journal of Special Needs Education, 18(2), 227-242.
Ainscow, M., Dyson, A., Goldrick, S., & West, M. (2016). Using Collaborative Inquiry to Foster Equity within School Systems: Opportunities and Barriers. School Effectiveness and School Improvement, 27(1), 7–23.
Armstrong, F., & Moore, M. (2004). Action research for inclusive education: Changing places, changing practice, changing minds. London, UK: Routledge.
Arnaiz, P. (2019). La educación inclusiva en el siglo XXI. Avances y desafíos. Lección magistral apertura de curso 2018-2019. Universidad de Murcia.
Arnaiz, P., De Haro, R., y Azorín, C.M. (2018). Redes de apoyo y colaboración para la mejora de la educación inclusiva. Profesorado. Revista de Currículum y Formación de Profesorado, 22(2), 29-49.
Arnaiz, P., De Haro, y Mirete, A.B. (2017). Procesos de mejora e inclusión educativa en centros educativos de la Región de Murcia. En J.C. Torrego, L. Rayón, Y. Muñoz, y P. Gómez (Eds.), Inclusión y Mejora Educativa (pp. 271-281) Alcalá: Universidad de Alcalá Servicio de publicaciones.
Ceballos-López, N., Saiz-Linares, Á., y Ruiz-López, J. (2017). La movilización del conocimiento en una investigación participativa de Voz del alumnado. Proceso creativo de elaboración de una ‘Guía rápida para promover la participación en las escuelas’. En J.C. Torrego, L. Rayón, Y. Muñoz, y P. Gómez (Eds.), Inclusión y Mejora Educativa (pp. 656-664) Alcalá: Servicio de publicaciones Universidad de Alcalá.
CSIC (2015). Transferencia de conocimiento en humanidades y ciencias sociales. Madrid: Fundación General CSIC.
Dagenais, Ch., Pinard, R., St-Pierre, M., Briand-Lamarche, M., Cantave, A. K., & Peladeau, N. (2016). Using concept mapping to identify conditions that foster knowledge translation from the perspective of school practitioners. Research Evaluation, 25(1), 70–78.
Echeita, G. (2017). Educación inclusiva. Sonrisas y lágrimas. Aula Abierta, 46, 17-24.
Echeita, G., Muñoz, Y., Sandoval, M., y Simón, C. (2014). Reflexionando en voz alta sobre el sentido y algunos saberes proporcionados por la investigación en el ámbito de la educación inclusiva. Revista Latinoamericana de Educación Inclusiva, 8(2), 25-48
Kaplan, I., Miles, S., & Howes, A. (2011). Images and the Ethics of Inclusion and Exclusion: Learning through Participatory Photography in Education. Journal of Research in Special Educational Needs, 11(3), 195-202.
Korsgaard, M. T., Larsen, V., & Wiberg, M. (2018). Thinking and researching inclusive education without a banister: Visiting, listening and tact as a foundation for collective research on inclusive education. International Journal of Inclusive Education. 10.1080/13603116.2018. 1469680
Landry, R., Becheikh, N., Amara, N., Ziam, S., Idrissi, O., & Castonguay, Y. (2008). Revue systématique des écrits sur le transfert de connaissances en éducation. Québec, Canada: Gouvernement du Québec. Ministère de l’Éducation, du Loisir et du Sport. Recuperado de https://bit.ly/32zDof9
Levin, B. (2011). Mobilising research knowledge in education. London Review of Education, 9(1), 15-26.
Lieberman, A. y Miller, L. (2003). (Eds.). La indagación como base de la formación del profesorado y la mejora de la educación. Barcelona: Octaedro.
Marion, C. & Houlfort, N. (2015). Transfert de connaissances issues de la recherche en éducation: situation globale, défis et perspectives. Nouveaux cahiers de la recherche en éducation, 18(2), 56–89
Moliner, O., Sales, A., y Traver, J.A. (2017). Transitando hacia planes de mejora inclusivos más democráticos y participativos. En J.C. Torrego, L. Rayón, Y. Muñoz, y P. Gómez (Eds.), Inclusión y Mejora Educativa (pp. 292-301). Alcalá: Servicio de Publicaciones Universidad de Alcalá.
Moliner, O. y Ramel, S. (2018). Una mirada sobre el trabajo en red del Laboratoire International sur l’Inclusion Scolaire (LISIS): afianzando una cultura colaborativa para la movilización del conocimiento sobre educación inclusiva. Profesorado. Revista de Currículum y Formación de Profesorado, 22(2), 69-87.
Murillo, J. y Duk, C. (2018) Editorial: Una Investigación Inclusiva para una Educación Inclusiva. Revista Latinoamericana de Educación Inclusiva, 12(2), 11-13.
Parrilla Latas, Á., Raposo-Rivas, M., y Martínez-Figueira, M. (2016). Procesos de movilización y comunicación del conocimiento en la investigación participativa. Opción, 32(12), 2066-2087.
Parrilla Latas, Á., Susinos Rada, T., Gallego Vega, C., y Martínez Domínguez, B. (2017). Revisando críticamente cómo investigamos en educación inclusiva: cuatro proyectos con un enfoque educativo y social. Revista interuniversitaria de formación del profesorado, 89, 145-156
Perines, H. y Murillo, F. J. (2017). ¿Cómo mejorar la investigación educativa? Sugerencias de los docentes. Revista de la Educación Superior. 10.1016/j.resu.2016.11.003
Petrarca, D., & Hughes, J. (2014). Mobilizing Knowledge via Documentary Filmmaking†≠ Is the Academy Ready? McGill Journal of Education, 49(3), 561-582.
Point, M., Bergeron, L., Borri-Anadon, C., Bergeron, G., Fillon, P-L., & Prud’homme, L. (2018). Mécanismes de soutien et postures des chercheurs-formateurs (CF) à l’égard de la mobilisation des CIR: résultats préliminaires d’une enquête auprès des CF du LISIS. 4e Biennales du LISIS: Former à l’inclusion: l’apport de nos pratiques et de nos recherches pour innover. Canada: UQTR
Sales, A.; Moliner, O.; Sanahuja, A.; Benet, A., y Escobedo, P. (2017). La Escuela Incluida: vinculación del curriculum al territorio a través de procesos de investigación-acción participativa. En J.C. Torrego, L. Rayón, Y. Muñoz, y P. Gómez (Eds.), Inclusión y Mejora Educativa (pp. 643-648). Alcalá: Servicio de Publicaciones Universidad de Alcalá.
Traver, J.A.; Sales, A., y Moliner, O. (2018). El aprendizaje-servicio desde una orientación sociocomunitaria. En O. Chiva y M. Pallarés, (Eds.), Aprendizaje-servicio: pasaporte para un futuro mejor (pp. 19-34). Sevilla: Egregius.
Trocmé, N., Esposito, T., Laurendeau, C., Thomson, W., y Milne, L. (2009). La movilización de los conocimientos de protección infantil. Criminología, 42(1), 33-59.
Notas
Notas de autor