Estudios
¿QUÉ NECESITA EL ALUMNADO DE LA TUTORÍA UNIVERSITARIA? VALIDACIÓN DE UN INSTRUMENTO DE MEDIDA A TRAVÉS DE UN ANÁLISIS MULTIVARIANTE
WHAT DO STUDENTS NEED FROM UNIVERSITY TUTORING? VALIDATION OF A MEASUREMENT INSTRUMENT THROUGH A MULTIVARIATE ANALYSIS
¿QUÉ NECESITA EL ALUMNADO DE LA TUTORÍA UNIVERSITARIA? VALIDACIÓN DE UN INSTRUMENTO DE MEDIDA A TRAVÉS DE UN ANÁLISIS MULTIVARIANTE
Educación XX1, vol. 22, núm. 1, pp. 189-213, 2019
Universidad Nacional de Educación a Distancia

Recepción: 09 Febrero 2018
Aprobación: 28 Junio 2018
Cómo referenciar este artículo / How to reference this article:
Martínez Clares, P.; Pérez Cusó, F. J. y
González Morga, N. (2019). ¿Qué necesita el alumnado de la tutoría universitaria? Validación de un
instrumento de medida a través de un análisis multivariante. Educación XX1,
22(1), 189-213, doi: 10.5944/educXX1.21302
Martínez Clares, P.; Pérez Cusó, F. J. &
González Morga, N. (2019). ¿Qué necesita el alumnado de la tutoría universitaria? Validación de un
instrumento de medida a través de un análisis multivariante. [What do students need from university
tutoring? Validation of a measurement instrument through a multivariate analysis]. Educación XX1, 22(1), 189-213, doi: 10.5944/educXX1.21302
Resumen: El reconocimiento de la tutoría en las universidades se ha incrementado en los últimos años. Su finalidad es generar una formación paralela al avance social y económico, además de conformar un sistema común europeo más competitivo y de mayor calidad. La orientación y la tutoría se convierten en procesos imprescindibles y relevantes de personalización de la enseñanza, que requieren para su puesta en práctica conocer en profundidad cuál es la importancia que el alumnado concede a abordar diferentes contenidos. Este estudio se propone progresar en el conocimiento de la tutoría y de sus necesidades a través del diseño y validación de un cuestionario ad hoc, aplicado a 572 estudiantes de segundo, tercer y cuarto curso de Grados de Ciencias de la Educación. El Análisis Factorial Confirmatorio muestra la validez del modelo estructural de cinco dimensiones en torno a las que deben girar los contenidos tutoriales (adaptación al contexto, identidad personal, integración, enseñanza-aprendizaje y desarrollo profesional), siendo el desarrollo y la inserción profesional, la dimensión en la que el alumnado afirma sentir una mayor necesidad de acompañamiento y apoyo mientras que las relacionadas con la adaptación al contexto universitario y el desarrollo de la identidad personal, son las menos reclamadas. Los análisis realizados muestran diferencias según el curso y la titulación de los participantes y señalan la importancia de profundizar en el desarrollo de un modelo integral y comprensivo de tutoría universitaria, adecuando las intervenciones a las necesidades reales del propio alumnado.
Palabras clave: Tutoría, enseñanza superior, orientación, orientación profesional, orientación personal, orientación académica.
Abstract: The relevance of tutoring in universities has increased in recent years. Its purpose is to offer training in parallel to the social and economic progress, and to create a common European system that is more competitive and of higher quality. Orientation and mentoring become essential and relevant processes for personalized teaching, which requires identification of student’s tutoring needs for implementation. This study aims to increase the knowledge of mentoring and student needs through the design and validation of an ad hoc questionnaire, applied to 572 students in the second, third and fourth year of the different Degrees in Educational Sciences. The Confirmatory Factor Analysis shows the validity of the five-dimensional structural model around which the tutorial content must revolve (adaptation to context, personal identity, integration, teaching-learning and professional development), with the development and professional insertion being the dimension where students state that they feel a greater need for accompaniment and support. Those related to adaptation to the university context and the development of personal identity are the least mentioned. The analyses performed show differences based on the year and degree of the participants and indicate the importance of developing an integral and comprehensive model of university tutoring, adapting the interventions to the real needs of the students.
Keywords: Tutoring, higher education, guidance, vocational guidance, personal guidance, educational guidance.
INTRODUCCIÓN
En los últimos años se ha incrementado el interés por la orientación y tutoría en la educación superior, especialmente tras el convergente Proceso de Bolonia. Los motivos de su valor al alza se asocian principalmente a la necesidad de desarrollar la formación en paralelo al avance social y económico, además de conformar un sistema común europeo más competitivo y de mayor calidad. La aprobación del Estatuto del Estudiante (Real Decreto 1791/2010, de 30 de diciembre) regula este proceso que, unido a los nuevos planteamientos metodológicos y curriculares en la educación superior a partir del proceso de convergencia europea, supone el acompañamiento y apoyo continuo en sus estudios superiores, como derecho del alumnado. Sin embargo, los cambios en la praxis docente se instauran más lentamente que los cambios formales, estructurales y normativos (Ursin, 2017). Diferentes estudios sobre el desarrollo de la tutoría en las universidades españolas (Amor y Dios, 2017; Rodríguez-Hoyos, Calvo y Haya, 2015; entre otros) manifiestan la lejanía de su implantación en las aulas universitarias.
Más allá de los compromisos institucionales y normativos que han llevado a la tutoría universitaria a constituirse como un derecho del alumnado y un factor de calidad, diferentes elementos de la universidad del siglo XXI hacen que su desarrollo sea inexcusable (Álvarez y Álvarez, 2015; García Nieto, 2008; Lobato e Ilvento, 2013; López-Gómez, 2017; Pérez-Jorge, Álvarez y López, 2015; y Sobrado, 2008):
Ante estos elementos, la importancia de la tutoría se acrecienta, no solo permite la personalización de la enseñanza, sino también el desarrollo integral del alumnado, la prevención del abandono, y la formación en competencias transversales (López-Gómez, 2017). Es necesario reflexionar en torno a los contenidos que este proceso de acompañamiento debe abordar de forma general y en particular, en los distintos momentos de la permanencia del alumnado en las aulas. Diferentes analistas (Álvarez González, 2017; Álvarez Pérez, 2012; Amor y Dios, 2017; López-Gómez, 2017; Solaguren-Belascoa y Moreno, 2016; entre otros) coinciden en señalar la necesidad de un modelo integral de tutoría universitaria, cuyas principales características han de ser: facilitar el desarrollo integral del alumnado, estar reconocido por toda la comunidad universitaria, estar integrada en el currículum, adaptada a las necesidades específicas del alumnado y del centro en el que se desarrolla y ser potenciada desde la política institucional (Álvarez González, 2017). De ahí la importancia de abordar distintos campos o dimensiones de intervención, como los que se describen a continuación.
ADAPTACIÓN DEL ESTUDIANTE AL CONTEXTO UNIVERSITARIO
El alumnado que accede a los estudios universitarios es muy diverso y heterogéneo si se compara con el perfil del alumnado que hace no muchas décadas accedía a los estudios superiores. Estas diferencias se asocian, bien a los estudios previos realizados (Bachiller, Formación Profesional, pruebas para mayores de 25 o 40 años, etc.), bien al mayor acceso actual de las mujeres a estudios superiores, o al incremento de personas con diversidad funcional e incorporación de alumnado extranjero. Esta diversidad de perfiles complica el acceso y adaptación del alumnado a un nuevo entorno y contexto, con sus propias estructuras y modos de hacer (Álvarez Pérez, 2012; García, Carpintero, Biencinto y Núñez, 2014); Esta adaptación va a tener un impacto importante tanto en el éxito académico como en las tasas de fracaso y abandono prematuro. El adecuado apoyo al alumnado en torno al conocimiento de la estructura y los estudios universitarios, sus derechos y deberes como estudiantes, o la oferta de actividades formativas y culturales en las que puede integrarse, puede ser clave en una adaptación más eficaz al nuevo contexto formativo (Esteban, Bernardo y Rodríguez-Muñiz, 2016).
TUTORÍA PERSONAL: EL DESARROLLO DE LA IDENTIDAD PERSONAL
El ámbito personal de la tutoría universitaria genera controversia entre el profesorado. Expertos y docentes señalan la dificultad de separar aspectos del desarrollo personal de lo puramente académico y/o profesional (Haya, Calvo y Rodríguez-Hoyos, 2013) y que este ámbito debe formar parte de la formación del alumnado. Otros reclaman que la orientación universitaria no puede ni debe tratar elementos más allá del desarrollo académico-profesional de los estudiantes.
Nadie duda que el alumnado universitario precisa alcanzar el grado de desarrollo madurativo suficiente para tomar decisiones, controlar el estrés, analizar sus propias capacidades, intereses y objetivos personales y profesionales, e innegablemente el apoyo por parte de sus tutores puede ser una herramienta adecuada y contextualizada. Son varias áreas que deben desarrollarse desde esta posición: el ajuste personal en la transición a la universidad, apoyo en los procesos de maduración personal del alumnado, el favorecimiento de la participación social activa desde una ciudadanía crítica y comprometida, así como el desarrollo de competencias transversales (López-Gómez, 2017). Para ello es preciso que el alumnado desarrolle algunas competencias clave en el desarrollo de la identidad personal: mejora del conocimiento de las propias fortalezas y debilidades, gestión emocional, diseño de objetivos y metas personales, etc.
INTEGRACIÓN Y DESARROLLO INTERPERSONAL
Especialmente al inicio de la andadura universitaria, pero también a lo largo de los estudios, el alumnado precisa de apoyo y acompañamiento para una adecuada integración en el grupo clase, de modo que se favorezcan las dinámicas y sinergias más adecuadas para el desarrollo del aprendizaje y para el desarrollo de las competencias interpersonales. La tutoría en sus diferentes modalidades, pero en este caso, la tutoría grupal se convierte en una herramienta clave para aprovechar la potencialidad del trabajo en el aula universitaria (tanto personal como grupal). Álvarez González (2017) destaca tres aspectos ineludibles para trabajar en la tutoría universitaria: las habilidades para comunicarse, las habilidades para comprender a los demás y las habilidades para trabajar en equipo. El desarrollo de estas habilidades no solo va a permitir un mejor aprovechamiento del trabajo realizado en el aula universitaria y una mejor solución de conflictos dentro del grupo clase y con el profesorado, sino que también redundará en la futura empleabilidad de los estudiantes, puesto que estas son las competencias más comúnmente demandadas por los empleadores en el siglo XXI (Michavila, Martínez, Martín, García y Cruz, 2016; OIT, 2015).
TUTORÍA EN EL DESARROLLO ACADÉMICO: APOYO A LOS PROCESOS DE ENSEÑANZA-APRENDIZAJE
Este es quizá uno de los ámbitos más reconocidos de la tutoría universitaria, aunque no por eso siempre desarrollado adecuadamente. Supone el apoyo, acompañamiento y asesoramiento que facilita la individualización de los aprendizajes del alumnado y favorece el desarrollo de competencias que proporcionan el éxito de sus estudios. El estudiante suele precisar de apoyo y acompañamiento para la adquisición de estrategias de aprendizaje y de estudio que sean eficaces en sus estudios universitarios, donde no siempre son válidas las mismas estrategias empleadas en otros niveles educativos. Igualmente, el alumnado se enfrenta hoy día a una mayor diversificación del currículum académico que hace unos años, con la necesidad de elegir optativas, reconocimiento de créditos por actividades universitarias, elección de prácticas o estudios de postgrado, y para que dichas elecciones sean realistas y pertinentes se precisa de un acompañamiento personalizado.
La tutoría debe acompañar al alumnado en el desarrollo de estilos y estrategias de aprendizaje, organización del estudio, abordaje de las diferentes asignaturas y materias, realización de prácticas, etc. En los actuales estudios de grado y de postgrado se requiere la realización de trabajos académicos de fin de estudios que exigen un trabajo de orientación y tutoría en profundidad (Rebollo y Espiñeira, 2017), a través de los cuales el alumnado debe mostrar las diferentes competencias que ha adquirido a lo largo de sus estudios.
EL DESARROLLO PROFESIONAL: LAS COMPETENCIAS PROFESIONALES Y LA INSERCIÓN SOCIOLABORAL
La formación de profesionales capaces de satisfacer las demandas del mercado de trabajo del futuro es una de las expectativas que la sociedad pone en manos de las universidades. Para cumplir con esta misión, desde la educación superior se debe ir más allá de la transmisión de contenidos compartimentados en áreas de conocimiento o asignaturas y potenciar el desarrollo de competencias que favorezcan el futuro desempeño profesional. Unido a este planteamiento, una de las principales necesidades que demandan los estudiantes tiene que ver con la transición al mundo laboral (Gil-Albarova, Martínez, Tunnicliffe y Miguel, 2013).
La tutoría en el contexto universitario ha de ir más allá de un apoyo puntual en el proceso de aprendizaje y/o de evaluación en asignaturas concretas y debe responder a la necesidad de formación globalizada del alumnado, adecuando dicho apoyo y acompañamiento a los diferentes momentos por los que el estudiante ha de transitar en su carrera universitaria. Además, como señalan diferentes estudios, es necesario adaptar la tutoría a las necesidades que presentan los universitarios en sus contextos, centros y facultades concretas (Da Re y Clerici, 2017) puesto que la heterogeneidad, en tipología del alumnado, variedad de estudios, organización en centros y facultades, motivaciones e intereses de profesores y alumnos, se ha convertido en una de las claves constitutivas de la Universidad actual.
La tutoría universitaria es considerada como una herramienta privilegiada para responder a algunas de estas demandas y realidades, pero es preciso tener en cuenta algunas debilidades en su desarrollo, como la falta de planificación y operativización, y la escasa implicación no solo de los tutores, sino también del propio alumnado (Álvarez González, 2017). Otros estudios subrayan otras limitaciones como la necesidad de formación inicial y continua de los tutores, la escasa disponibilidad de tiempo entre los docentes para dedicar a la tutoría, o el desconocimiento del alumnado sobre la tutoría y sus potencialidades.
Para abordar estas debilidades es necesario comenzar con un diagnóstico adecuado de las necesidades de orientación y apoyo del alumnado, que permita un diseño y planificación de la tutoría en coherencia con las necesidades percibidas por los estudiantes, a la vez que una adecuada planificación en la formación de los tutores. Es necesario establecer prácticas que detecten necesidades de orientación y que permitan establecer actuaciones ajustadas para mejorar la orientación del alumnado (Gairín, Armengol, Muñoz y Rodríguez-Gómez, 2015).
A pesar del impulso de la tutoría universitaria tras la implantación del Espacio Europeo de Educación Superior en las aulas universitarias, su diseño, organización y funcionamiento sigue mostrando algunas debilidades que dificultan su éxito y satisfacción por parte del alumnado, tanto relativas a la planificación y coordinación, como a la motivación, formación e implicación del alumnado y tutores (Álvarez González, 2017) El estudiante, desde esta investigación aporta una posible línea de acción para definir en base a datos empíricos, el camino a seguir.
Ante esta realidad, el principal propósito de esta investigación es reflexionar sobre las necesidades de orientación y tutoría del alumnado universitario desde su propia percepción, de modo que puedan ofrecerse respuestas más ajustadas a sus intereses y particularidades. Para ello es necesario contar con una herramienta de recogida de datos válida y fiable, que pregunte al alumnado sobre la relevancia de abordar diferentes contenidos a través de la tutoría. Razón por la que desde este trabajo se pretende un doble objetivo: a) construir y validar un instrumento fundamentado en una definición conceptual y operativa del modelo integral de tutoría universitaria, b) valorar la importancia que el alumnado concede a las diferentes áreas o dimensiones de la tutoría universitaria.
MÉTODO
Para alcanzar los objetivos propuestos se emplea un diseño no experimental, descriptivo y transversal, a través de una metodología tipo encuesta.
MUESTRA
Los participantes son estudiantes de los cuatro títulos de Grado de la Facultad de Educación de la Universidad de Murcia; Grado de Educación Primaria, Infantil, Pedagogía y Educación Social. Para obtener una información más fiable se accede al alumnado de segundo, tercer y cuarto curso matriculados en 2016-2017, prescindiendo del alumnado de primer curso, dada su escasa toma de contacto con la tutoría universitaria.
La muestra recogida es de 572 participantes, lo que asegura un 97% de nivel de confianza y un error inferior al 4%, teniendo en cuenta una población total de N = 3823 estudiantes matriculados en estudios de Grado en la Facultad de Educación de la Universidad de Murcia, así como la mayor variabilidad posible (50%). El 46.7% de los participantes pertenece al Grado de Educación Primaria mientras que el resto realizan los grados en Educación Infantil (19.8%), Pedagogía (17.1%) y Educación Social (16.4%). El 33.22% de los participantes están matriculados en segundo curso, mientras que los matriculados en tercer y cuarto curso conforman un 27.45% y un 39.34% de la muestra, respectivamente. La edad media de los participantes es de 21.82 años (d.t. = 3.51) y el 81.82% son mujeres.
INSTRUMENTOS
Este trabajo forma parte de un estudio más amplio que recoge la información a través de un cuestionario diseñado ad hoc, formado por diferentes escalas y una pregunta abierta final en la que se solicita a los participantes ofrecer propuestas de mejora. Se presentan los resultados relativos a la Escala de Valoración de Necesidades de Orientación y Tutoría (tabla 1), en la que se solicita al alumnado que valore cada ítem según la importancia para trabajarlo en tutoría en una escala de 1 a 10 (siendo 1 = nada y 10 = mucho).

PROCEDIMIENTO
Una vez delimitados los objetivos del estudio, definido el método y diseñado el cuestionario, este último se somete a un proceso de validación de contenido a través del procedimiento de juicio de expertos y el método nominal.
La recogida de información se realiza en la propia aula y en horario lectivo, lo que garantiza contar con el alumnado que suele asistir a clase, solicitando el permiso y colaboración de los tutores de los grupos o de otros profesores, en el caso de que el tutor no imparta docencia en el cuatrimestre en el que se aplica.
Posteriormente se procede a incluir la información recogida en una base de datos para realizar su análisis con el programa estadístico SPSS v.23, se efectúa el pertinente análisis de fiabilidad, mediante el alfa de Cronbach, y de validez, mediante Análisis Factorial Confirmatorio (en adelante, AFC). Con la ayuda del programa AMOS 7.0 se determina la bondad de ajuste del modelo factorial propuesto a nivel teórico. Previo a estos análisis se realiza un análisis descriptivo de las variables cuantitativas con el test de bondad de ajuste para el contraste de distribución normal (prueba de kolmogorov-smirnov) y diagramas de caja para la detección de valores atípicos (outliers). Detectados estos últimos valores, son reemplazados a través del procedimiento de media de puntos adyacente, confirmando el estudio descriptivo un comportamiento adecuado de los datos con unas medias que oscilan entre 8.30 y 6.34 y unas desviaciones típicas situadas entre 2.04 y 2.53. De igual modo, para la comparación entre grupos se emplean los estadísticos no paramétricos H de Kruskal-Wallis y prueba de Friedman, dada la distribución no normal de los datos.
RESULTADOS
Evidencias de validez de la estructura interna de la escala
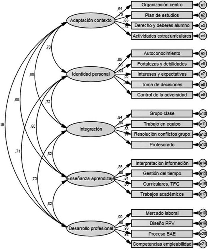
Para la obtención de las evidencias de validez sobre la estructura interna se recurren a AFC y al Structural Equation Modeling (SEM), que permiten comprobar hasta qué punto los datos confirman el modelo factorial de la escala generada a partir de la fundamentación teórica. Este modelo teórico adoptado agrupa cinco dimensiones; Adaptación al contexto; Identidad personal; Integración educativa; Proceso de enseñanza-aprendizaje y Desarrollo profesional, que a su vez integran entre 4 y 5 ítems, sumando un total de 21 variables. En la figura 1, se representa el resultado de este análisis y las relaciones estructurales entre las variables analizadas.
Los valores representados con flechas unidireccionales señalan la influencia que existe entre las variables latentes representadas con una elipse (dimensiones o escalas) y las variables observables representadas con un rectángulo y se interpretan como coeficientes de saturación. En relación a los términos de error, asociados siempre a las variables endógenas, representan el error de predicción y por último, las flechas bidireccionales entre las variables latentes (dimensiones o escalas) establecen la covarianza entre las mismas.
Los resultados de las tablas 2 y 3 completan los presentados en el modelo con los parámetros de estimación, error estándar (S.E.) y proporción crítica (C.R.), siendo esta última el cociente entre la estimación del parámetro y su correspondiente error estándar, tanto en la relación entre las variables observables como entre las variables latentes. Destacan unos pesos de saturación o cargas factoriales superiores a .64 (Organización del centro), siendo en todos los casos significativas. Además, los coeficientes de las relaciones covariantes entre las dimensiones o variables latentes son más o menos elevadas con unos coeficientes que oscilan entre .59 (adaptación al contexto-desarrollo profesional) y .82 (integración-enseñanza y aprendizaje; y enseñanza y aprendizaje-desarrollo profesional).



Para la estimación del modelo de medida se utiliza el método de máxima verosimilitud (Maximum Likelihood Estimates) por ser el método más eficiente y lo suficientemente robusto como para no verse afectado por ligeras oscilaciones en la distribución de normalidad multivariada. Para valorar la adecuación y bondad de ajuste de la estructura factorial se recurre a diferentes estadísticos; se opta por el uso de la Chi-cuadrado por ser el más utilizado, aunque con la intención de evitar la controversia que puede generar el uso de este único indicador se han utilizado otros estadísticos.
En la tabla 4 se representan la totalidad de estadísticos empleados con los resultados de la estimación de dichos parámetros junto con sus valores recomendados, más extendidos por la literatura para la valoración del ajuste del modelo (Byrne, 2010; Kline, 2016; Ruiz, Pardo y San Martín, 2010), dado que no existe un acuerdo sobre cuáles son los valores que un buen ajuste debe proporcionar en todos estos índices o medidas.

En todos los índices de ajuste, existen valores satisfactorios y coherentes con los recomendados por la literatura científica. A partir de los datos, se puede afirmar que la condición de aproximación entre los diagramas estructurales se sostiene y por tanto existe un ajuste razonable entre el modelo conceptual y los datos empíricos que lleva a aceptar y validar el modelo propuesto.
Fiabilidad de la escala de valoración
Para realizar la consistencia interna del cuestionario, los 21 ítems se agrupan en las 5 dimensiones conformadas tras la validación de su estructura interna y se recurre al estadístico Alfa de Cronbach (α). La tabla 5 muestra unos niveles de fiabilidad satisfactorios según Hernández, Fernández y Baptista (2007) quienes consideran meritorios los valores próximos o superiores a .8 y excelentes los que están por encima de .9.
Se valora la posible mejora de la fiabilidad de la escala eliminando alguna competencia, no se observa un incremento significativo ni en la escala global ni en ninguna de las dimensiones del cuestionario.

Percepción de importancia de las dimensiones de tutoría en función del título de Grado y el curso académico del estudiante
Una vez validado el modelo de medida, se analizan los datos obtenidos en cada una de las dimensiones conceptuales. Los estudiantes de Grado consideran con una importancia notable todas las dimensiones (figura 2), siendo diferente el valor medio otorgado a cada una de las dimensiones (X2 = 128,906 (4), p = .000). La importancia más alta es atribuida a los contenidos que giran en torno al desarrollo profesional (X = 7.52) mientras que la relativamente menos importante, corresponde a los contenidos sobre la adaptación del alumnado al contexto universitario (X = 8.20).
La notable importancia atribuida varía en función del curso académico, siendo especialmente significativas las diferencias en Integración (p = .044) y desarrollo profesional (p = .019). En ambas dimensiones, es el alumnado de último año el que arroga la importancia más elevada. Todos los estudiantes, independientemente del curso académico que estén cursando, consideran el desarrollo profesional el contenido más relevante a abordar en las sesiones de tutoría universitaria, con especial énfasis en los últimos años de carrera, tal y como muestran las diferencias significativas encontradas en esta dimensión (tabla 6).


Diferencias que también son perceptibles en relación al título de Grado que cursa el estudiante, especialmente significativas en los contenidos relacionados con el proceso enseñanza y aprendizaje (p = .001) y el desarrollo profesional (p = .007), siendo los estudiantes de pedagogía quienes conceden la valoración más alta en ambas dimensiones (tabla 7).

Los estudiantes de Educación Primaria valoran en mayor medida el desarrollo profesional y en menor, la identidad personal. En Educación Infantil destaca de nuevo el desarrollo profesional y la peor valorada coincide en este caso con la adaptación al contexto. Un resultado reiterado en el grado en Pedagogía y Educación Social, como se aprecia en la tabla 7.
DISCUSIÓN Y CONCLUSIONES
La Universidad del siglo XXI debe abordar y dar respuesta a las necesidades de desarrollo integral de su alumnado. La educación superior no puede consistir en una mera formación técnica, sino que debe abordar el resto de ámbitos de la persona de modo que se prepare al alumnado para aportar soluciones a los problemas sociales desde el ejercicio de su profesión (García, de la Calle, Valbuena y de Dios, 2016). La tutoría se convierte en una estrategia privilegiada puesto que permite la individualización de la atención en un momento en que lo característico de las aulas universitarias es la heterogeneidad (edad, sexo, intereses, realidades personales y profesionales, modalidades de acceso, itinerarios formativos, etc.) en una universidad de masas.
Desde este estudio se aborda un análisis de la percepción de necesidades del alumnado para valorar la importancia que se atribuye a los contenidos tutoriales, de modo que desde los centros pueda ofrecerse una respuesta estratégica más satisfactoria de orientación y tutoría. Con el análisis de resultados puede afirmarse que se dispone de un instrumento válido y fiable para analizar las necesidades. El instrumento queda compuesto por un total de 21 ítems que se agrupan en torno a cinco dimensiones que agrupan las necesidades de asesoramiento y apoyo más importantes del alumnado universitario, las relativas a: Adaptación al contexto universitario, con información y acompañamiento en torno a cómo funcionar en un nuevo espacio con nuevos modos de hacer; Identidad personal, con orientación y desarrollo de competencias relacionadas con el autoconocimiento, la toma de decisiones y la clarificación de intereses, expectativas y objetivos personales; Integración, facilitando la inserción del estudiante en las dinámicas de trabajo del grupo clase y la interrelación del alumnado y profesorado; Enseñanza-aprendizaje, que agrupa las necesidades relacionadas con el desarrollo académico y Desarrollo profesional, que engloba aquellos elementos relativos a la futura inserción y desarrollo profesional.
Si bien la valoración que se realiza sobre las diferentes áreas o dimensiones en las que necesita apoyo y asesoramiento es bastante alta, con medias superiores a 7.5 en todos los casos, los resultados señalan que existen diferencias entre las diferentes áreas, siendo el desarrollo profesional la dimensión sobre la que aparece una mayor percepción de necesidad, atribuyéndole a la adaptación al contexto universitario la menor necesidad, en línea con otros estudios previos (Amor y Dios, 2017; Pérez, González, González y Martínez, 2017; etc.).
Otra percepción de necesidad relativamente menor por parte del alumnado es la relacionada con el desarrollo de la identidad personal, que engloba elementos como el autoconocimiento, el análisis de fortalezas y debilidades, la capacidad para la toma de decisiones, así como estrategias de afrontamiento del estrés y la adversidad, aspectos relacionados con el desarrollo personal y las competencias que van a ser claves, no solo en su ámbito privado sino también en su desarrollo profesional. Este tipo de competencias son muy demandadas por los empleadores como señalan los recientes estudios de González (2016) y Bartual y Turmo (2016) y su desarrollo incrementa la empleabilidad del alumnado.
Para Solaguren-Belascoa y Moreno (2016) en la actitud del alumnado hacia la tutoría influye tanto la confianza/seguridad en la relación con el tutor, como la motivación hacia las mismas y la percepción de que son útiles. Por ello es preciso que desde los centros universitarios se conozcan mejor las necesidades percibidas por el propio alumnado para incrementar la sensación de utilidad de los contenidos abordados.
Atendiendo a la variable curso académico de los estudiantes, los datos señalan diferencias en el caso de Integración, siendo curiosamente superior la percepción de necesidad del alumnado de cuarto curso, ocurriendo lo mismo en relación al desarrollo profesional. Estas atribuciones podrían estar indicando que más allá de las necesidades específicas que puedan afectar en mayor medida al alumnado de diferentes cursos (conocimiento del centro e integración en el grupo clase en los primeros cursos y desarrollo profesional en cursos superiores) es el alumnado con mayor experiencia el que es capaz de realizar un análisis más crítico de las necesidades de apoyo y acompañamiento a lo largo de sus estudios. Estos resultados se constatan con otros estudios como los de de Pérez-Jorge et al. (2015) que resaltan que los estudiantes en su primer año de estudios universitarios muestran un mayor uso de la tutoría personal, y además valoran en mayor medida a sus propios compañeros como informantes cuando tienen algún problema o duda.
Finalmente, el propio alumnado reclama un mayor conocimiento sobre la oferta de orientación y tutoría por parte de las diferentes estructuras y centros universitarios, coincidente con otros similares estudios (Martínez Clares, Martínez Juárez y Pérez Cusó, 2014, Pérez y Martínez, 2015; etc.) este conocimiento es escaso, tanto en relación a los servicios de orientación como sobre los planes de acción tutorial. Sin embargo, estos mismos estudios señalan algunas diferencias según el centro o titulación del alumnado, lo que viene a señalar que diferentes prácticas y acciones informativas específicas de cada centro universitario pueden tener un impacto relevante en el conocimiento que el alumnado tiene sobre la tutoría y por tanto en las demandas que realizarán a la misma.
Limitaciones y prospectiva de la investigación
En el caso de la Facultad de Educación quizá el profesorado esté más preparado para abordar estos contenidos, pero ¿qué ocurre fuera?, ¿tienen competencia para abordar los contenidos de la tutoría?, ¿reciben alguna formación para impartir estos contenidos? Extrapolar esta investigación a otras facultades puede ser una opción estratégica para potenciar la integración y eficacia de los sistemas tutoriales. Es posible que las características de algunos tutores encajen mejor con los perfiles y necesidades de grupos específicos de alumnos, por lo que también parece adecuado profundizar en cómo pueden identificarse las cualidades más adecuadas de los tutores (Urbina, de la Calleja y Medina, 2017).
Para convertir la tutoría universitaria en el verdadero elemento de calidad de la educación superior que reclaman diferentes analistas (Álvarez González, 2017; Lobato y Guerra, 2016; Martínez, Pérez y Martínez, en prensa) es preciso que los centros sean capaces de ofrecer respuestas que satisfagan de un modo integral las necesidades de todo el alumnado. Los participantes en este estudio subrayan la importancia de abordar a través de la tutoría diversos contenidos tanto relativos al desarrollo académico, personal, profesional, adaptación al contexto, etc., por lo que es preciso el desarrollo de un modelo integral de orientación y tutoría que, desde diferentes niveles de la organización universitaria, ofrezca intervenciones adecuadas y contextualizadas a dichas dimensiones (Álvarez González, 2017).
Este trabajo aporta un mejor conocimiento de las necesidades del alumnado como punto de partida para reconducir su desarrollo hacia parámetros de eficacia institucional y apostando por una tutoría entendida como una acción intencional, sistemática y continua, que tiene como finalidad favorecer el desarrollo madurativo del estudiante y su capacidad de autodeterminación.
REFERENCIAS
Álvarez González, M. (2017). Hacia un modelo integrador de la tutoría en los diferentes niveles educativos. Educatio Siglo XXI, 35(2), 21-42.
Álvarez González, M., y Álvarez Justel, J. (2015). La tutoría universitaria: del modelo actual a un modelo integral. Revista Electrónica Interuniversitaria de Formación Del Profesorado, 18(2), 125-142.
Álvarez Pérez, P. (2012). Los planes de tutoría de carrera: una estrategia para la orientación al estudiante en el marco del EEES. Educar, 48(2), 247-266.
Amor, M.I., Dios, I. (2017). La tutoría universitaria: un espacio para la orientación personal, académica y profesional en la formación inicial del profesorado. Revista Española de Orientación y Psicopedagogía, 28(1), 119-130.
Bartual, M.T., y Turmo, J. (2016). Educación superior y competencias para el empleo. El punto de vista de los empresarios. Revista Complutense de Educación, 27(3), 1211-1228. doi: 10.5209/rev_RCED.2016.v27.n3.47645
Byrne, B.M. (2010). Structural equation modeling with Amos. Basic concepts, applications and programming (2.ª ed.) Nueva York (NY); Estados Unidos: Routlege-Taylor and Francis Group.
Da Re, L. y Clerici, R. (2017). Abandono, rendimiento académico y tutoría. Una investigación en la Universidad de Padua. Educatio Siglo XX1, 35(2), 139-160.
Esteban, M., Bernardo, A.B., y Rodríguez-Muñiz, L.J. (2016). Permanencia en la universidad: la importancia de un buen comienzo. Aula Abierta, 44, 1-6.
Estrategia Universidad 2015 (2011). Contribución de las universidades al progreso socioeconómico español 2010-2015. Madrid: MECD.
Gairín, J., Armengol, C., Muñoz J.L. y Rodríguez-Gómez, D. (2015). Orientación y tutoría en las prácticas profesionalizadoras. Propuesta de estándares de calidad. Revista Española de Orientación y Psicopedagogía, 26(2), 26-41. doi: 10.5944/reop.vol.26.num.2.2015.15214
García Nieto, N. (2008). La función tutorial de la Universidad en el actual contexto de la Educación Superior. Revista Interuniversitaria de Formación Del Profesorado, 61, 21-48.
García, M., Carpintero, E., Biencinto, C., y Núñez, M.C. (2014). La evaluación del proyecto SOU-estuTUtor: percepción de los mentores como punto de referencia para la mejora de un programa de mentoría universitaria para estudiantes de primero. Revista Complutense de Educación, 25(2), 433-455.
García, M., de la Calle, C., Valbuena, M.C., y de Dios, T. (2016). La formación en Responsabilidad Social y su impacto en diversas carreras universitarias. Revista de Investigación Educativa, 34(2), 435-451.
Gil-Albarova, A., Martínez, A., Tunnicliffe, A., y Miguel, J. (2013). Estudiantes universitarios y calidad del Plan de acción tutorial. Valoraciones y mejoras. Revista de Docencia Universitaria, 11(2), 63-87.
González, E. (2016). Competencias académicas de los egresados universitarios y su predicción de ocupación laboral. Revista Iberoamericana de las Ciencias Sociales y Humanísticas, 5(10), 1-18.
Haya, I., Calvo, A., y Rodríguez-Hoyos, C. (2013). La dimensión personal de la tutoría universitaria. Una investigación cualitativa en la Universidad de Cantabria (España). Revista Española de Orientación Y Psicopedagogía, 24(3), 98-113.
Hernández, R., Fernández-Collado, C., y Baptista, P. (2007). Metodología de investigación (4.ª ed.). México: McGraw-Hill.
Kline, R.B. (2016). Principles and practice of structural equation modeling (4.ª ed.). Nueva York: The Guilford Press.
Lobato, C., y Guerra, N. (2016). La tutoría en la educación superior en Iberoamérica: Avances y desafíos. Educar, 52(2), 379-398.
Lobato, C. e Ilvento, M.C. (2013). La Orientación y Tutoría universitaria: una aproximación. REDU: Revista de Docencia Universitaria, 11(2), 17-25.
López-Gómez, E. (2017). El concepto y las finalidades de la tutoría universitaria. Una consulta a expertos. Revista Española de Orientación y Psicopedagogía, 28(2), 61-78.
Martínez Clares, P., Martínez Juárez, M., y Pérez Cusó, J. (2014). Tutoría Universitaria: entorno emergente en la Universidad Europea. Un estudio en la Facultad de Educación de la Universidad de Murcia. Revista de Investigación Educativa, 32(1), 111-138. http://doi.org/10.6018/rie.32.1.148411
Michavila, F., Martínez, J.M., Martín, M., García, F.J., y Cruz, J. (2016). Barómetro de empleabilidad y empleo de los universitarios en España, 2015 (Primer informe de resultados). Madrid, España: Observatorio de Empleabilidad y Empleo Universitarios.
Organización Internacional del Trabajo [OIT] (2015). Tendencias mundiales del empleo juvenil 2015. Promover la inversión en empleos decentes para los Jóvenes. Ginebra, Suiza: Autor.
Padilla, M., González, J., y Soria, A. (2017). Gitanos en la Universidad: Un estudio de caso de trayectorias de éxito en la Universidad de Sevilla. Revista de Educación, 377, 184-207. DOI: 10.4438/1988-592X-RE-2017-377-358
Pérez, F.J.; González, C.; González, N. y Martínez, M. (2017). Tutoría en la Universidad: un estudio de caso en la Facultad de Educación de la Universidad de Murcia. Educatio Siglo XXI, 2(35), 91-110.
Pérez, J. y Martínez, M. (2015). Tutoría universitaria y servicios de orientación: dos realidades en un mismo contexto. Revista electrónica Interuniversitaria de Formación del Profesorado, 18(2), 177-192. DOI: http://dx.doi.org/10.6018/reifop.18.2.219461
Pérez-Jorge, D., Álvarez, P. y López, D. (2015). La identificación de necesidades de orientación e información del alumnado de la Facultad de Educación de la Universidad de La Laguna. Revista de Investigación en Educación, 13(2), 271-287.
Rodríguez-Hoyos, C., Calvo, A., y Haya, I. (2015). La tutoría académica en la educación superior. Una investigación a partir de entrevistas y grupos de discusión en la Universidad de Cantabria (España). Revista Complutense de Educación, 26(2), 467-481. http://doi.org/10.5209/rev_RCED.2015.v26.n2.43745
Rebollo, N., & Espiñeira, E. M. (2017). La tutoría durante el proceso de desarrollo del TFG y TFM: análisis del grado de utilidad y satisfacción del alumnado. Educatio Siglo XXI, 35(2), 161-180.
Ruiz, M. A., Pardo, A., y San Martín, R. (2010). Modelos de Ecuaciones Estructurales. Papeles del Psicólogo, 31(1), 34-45.
Sobrado Fernández, L.M. (2008). Plan de acción tutorial en los centros docentes universitarios: el rol del profesor tutor. Revista Interuniversitaria de Formación Del Profesorado, 61, 89-108.
Solaguren-Beascoa Fernández, M., y Moreno Delgado, L. (2016). Escala de actitudes de los estudiantes universitarios hacia las tutorías académicas. Educación XX1, 19(1), 247-266, doi: 10.5944/educXX1.14479
Urbina, A., de la Calleja, J., y Medina, M.A. (2017). Associating students and teachers for tutoring in higher education using clustering and data mining, Computers Applications in Engineering Education, 25(5), 823-832.
Ursin, J. (2017). Tranforming Finnish Higher Education: Institutional Mergers and Conflicting Academic Identities. Revista de Investigación Educativa, 35(2), 307-316. DOI: http://dx.doi.org/10.6018/rie.35.2.295831
Work Economic Forum [WEF] (2016). The future of jobs employment, skills and workforce strategy for the Fourth Industrial Revolution. Recuperado de https://goo.gl/dVN5BA
Notas de autor